• 文献检索
  • 文档翻译
  • 深度研究
  • 学术资讯
  • Suppr Zotero 插件Zotero 插件
  • 邀请有礼
  • 套餐&价格
  • 历史记录
应用&插件
Suppr Zotero 插件Zotero 插件浏览器插件Mac 客户端Windows 客户端微信小程序
定价
高级版会员购买积分包购买API积分包
服务
文献检索文档翻译深度研究API 文档MCP 服务
关于我们
关于 Suppr公司介绍联系我们用户协议隐私条款
关注我们

Suppr 超能文献

核心技术专利:CN118964589B侵权必究
粤ICP备2023148730 号-1Suppr @ 2026

文献检索

告别复杂PubMed语法,用中文像聊天一样搜索,搜遍4000万医学文献。AI智能推荐,让科研检索更轻松。

立即免费搜索

文件翻译

保留排版,准确专业,支持PDF/Word/PPT等文件格式,支持 12+语言互译。

免费翻译文档

深度研究

AI帮你快速写综述,25分钟生成高质量综述,智能提取关键信息,辅助科研写作。

立即免费体验

使用微波消融和D-甘露糖螯合氧化铁纳米颗粒的联合疗法可抑制肝细胞癌进展。

Combination therapy using microwave ablation and d-mannose-chelated iron oxide nanoparticles inhibits hepatocellular carcinoma progression.

作者信息

Cui Rui, Wang Luo, Zhang Dongyun, Zhang Kun, Dou Jianping, Dong Linan, Zhang Yixuan, Wu Jiapeng, Tan Longfei, Yu Jie, Liang Ping

机构信息

Department of Interventional Ultrasound, PLA General Hospital, Beijing 100853, China.

Department of Medical Ultrasonics, the Sixth Affiliated Hospital, Sun Yat-sen University, Guangzhou 510655, China.

出版信息

Acta Pharm Sin B. 2022 Sep;12(9):3475-3485. doi: 10.1016/j.apsb.2022.05.026. Epub 2022 May 29.

DOI:10.1016/j.apsb.2022.05.026
PMID:36176908
原文链接:https://pmc.ncbi.nlm.nih.gov/articles/PMC9513490/
Abstract

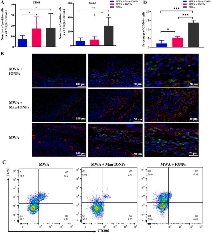
Despite being a common therapy for hepatocellular carcinoma (HCC), insufficient thermal ablation can leave behind tumor residues that can cause recurrence. This is believed to augment M2 inflammatory macrophages that usually play a pro-tumorigenic role. To address this problem, we designed d-mannose-chelated iron oxide nanoparticles (man-IONPs) to polarize M2-like macrophages into the antitumor M1 phenotype. and experiments demonstrated that man-IONPs specifically targeted M2-like macrophages and accumulated in peri-ablation zones after macrophage infiltration was augmented under insufficient microwave ablation (MWA). The nanoparticles simultaneously induced polarization of pro-tumorigenic M2 macrophages into antitumor M1 phenotypes, enabling the transformation of the immunosuppressive microenvironment into an immunoactivating one. Post-MWA macrophage polarization exerted robust inhibitory effects on HCC progression in a well-established orthotopic liver cancer mouse model. Thus, combining thermal ablation with man-IONPs can salvage residual tumors after insufficient MWA. These results have strong potential for clinical translation.

摘要

尽管热消融是肝细胞癌(HCC)的常用治疗方法,但热消融不足会留下肿瘤残余物,从而导致复发。据信,这会增加通常发挥促肿瘤作用的M2炎性巨噬细胞。为了解决这个问题,我们设计了d-甘露糖螯合氧化铁纳米颗粒(man-IONPs),以将M2样巨噬细胞极化为抗肿瘤M1表型。实验表明,man-IONPs特异性靶向M2样巨噬细胞,并在微波消融(MWA)不足导致巨噬细胞浸润增加后积聚在消融周边区域。这些纳米颗粒同时诱导促肿瘤的M2巨噬细胞极化为抗肿瘤M1表型,使免疫抑制微环境转变为免疫激活微环境。在一个成熟的原位肝癌小鼠模型中,MWA后巨噬细胞极化对HCC进展产生了强大的抑制作用。因此,将热消融与man-IONPs相结合可以挽救MWA不足后的残余肿瘤。这些结果具有很强的临床转化潜力。

https://cdn.ncbi.nlm.nih.gov/pmc/blobs/9ae6/9513490/c6e48a59c5ed/gr6.jpg
https://cdn.ncbi.nlm.nih.gov/pmc/blobs/9ae6/9513490/be008e7bb4e6/ga1.jpg
https://cdn.ncbi.nlm.nih.gov/pmc/blobs/9ae6/9513490/bc06a25a4012/sc1.jpg
https://cdn.ncbi.nlm.nih.gov/pmc/blobs/9ae6/9513490/da9c9f9cb396/gr1.jpg
https://cdn.ncbi.nlm.nih.gov/pmc/blobs/9ae6/9513490/27412c7971f0/gr2.jpg
https://cdn.ncbi.nlm.nih.gov/pmc/blobs/9ae6/9513490/0cc3561ef852/gr3.jpg
https://cdn.ncbi.nlm.nih.gov/pmc/blobs/9ae6/9513490/21fb99fcb069/gr4.jpg
https://cdn.ncbi.nlm.nih.gov/pmc/blobs/9ae6/9513490/6e003e5c952f/gr5.jpg
https://cdn.ncbi.nlm.nih.gov/pmc/blobs/9ae6/9513490/c6e48a59c5ed/gr6.jpg
https://cdn.ncbi.nlm.nih.gov/pmc/blobs/9ae6/9513490/be008e7bb4e6/ga1.jpg
https://cdn.ncbi.nlm.nih.gov/pmc/blobs/9ae6/9513490/bc06a25a4012/sc1.jpg
https://cdn.ncbi.nlm.nih.gov/pmc/blobs/9ae6/9513490/da9c9f9cb396/gr1.jpg
https://cdn.ncbi.nlm.nih.gov/pmc/blobs/9ae6/9513490/27412c7971f0/gr2.jpg
https://cdn.ncbi.nlm.nih.gov/pmc/blobs/9ae6/9513490/0cc3561ef852/gr3.jpg
https://cdn.ncbi.nlm.nih.gov/pmc/blobs/9ae6/9513490/21fb99fcb069/gr4.jpg
https://cdn.ncbi.nlm.nih.gov/pmc/blobs/9ae6/9513490/6e003e5c952f/gr5.jpg
https://cdn.ncbi.nlm.nih.gov/pmc/blobs/9ae6/9513490/c6e48a59c5ed/gr6.jpg

相似文献

1
Combination therapy using microwave ablation and d-mannose-chelated iron oxide nanoparticles inhibits hepatocellular carcinoma progression.使用微波消融和D-甘露糖螯合氧化铁纳米颗粒的联合疗法可抑制肝细胞癌进展。
Acta Pharm Sin B. 2022 Sep;12(9):3475-3485. doi: 10.1016/j.apsb.2022.05.026. Epub 2022 May 29.
2
Targeted Imaging of CD206 Expressing Tumor-Associated M2-like Macrophages Using Mannose-Conjugated Antibiofouling Magnetic Iron Oxide Nanoparticles.使用甘露糖共轭抗生物污损磁性氧化铁纳米颗粒对表达CD206的肿瘤相关M2样巨噬细胞进行靶向成像。
ACS Appl Bio Mater. 2020 Jul 20;3(7):4335-4347. doi: 10.1021/acsabm.0c00368. Epub 2020 Jun 11.
3
Chemotherapeutic Nanoparticle-Based Liposomes Enhance the Efficiency of Mild Microwave Ablation in Hepatocellular Carcinoma Therapy.基于化疗纳米颗粒的脂质体提高了肝细胞癌治疗中温和微波消融的效率。
Front Pharmacol. 2020 Feb 26;11:85. doi: 10.3389/fphar.2020.00085. eCollection 2020.
4
Bufalin stimulates antitumor immune response by driving tumor-infiltrating macrophage toward M1 phenotype in hepatocellular carcinoma.蟾毒灵通过诱导肝癌浸润性巨噬细胞向 M1 表型极化促进抗肿瘤免疫应答。
J Immunother Cancer. 2022 May;10(5). doi: 10.1136/jitc-2021-004297.
5
Mushroom Carboxymethylated β-d-Glucan Functions as a Macrophage-Targeting Carrier for Iron Oxide Nanoparticles and an Inducer of Proinflammatory Macrophage Polarization for Immunotherapy.蘑菇羧甲基化β-d-葡聚糖作为一种巨噬细胞靶向载体用于氧化铁纳米颗粒,并诱导促炎型巨噬细胞极化用于免疫治疗。
J Agric Food Chem. 2022 Jun 15;70(23):7110-7121. doi: 10.1021/acs.jafc.2c01710. Epub 2022 Jun 2.
6
Mannose-Derived Carbon Dots Amplify Microwave Ablation-Induced Antitumor Immune Responses by Capturing and Transferring "Danger Signals" to Dendritic Cells.甘露糖衍生碳点通过捕获并向树突状细胞传递“危险信号”来放大微波消融诱导的抗肿瘤免疫反应。
ACS Nano. 2021 Feb 23;15(2):2920-2932. doi: 10.1021/acsnano.0c09120. Epub 2021 Feb 1.
7
The Transcription of Is Associated With the Macrophage Polarization and the Pathogenesis of Hepatocellular Carcinoma.转录因子 与巨噬细胞极化及肝癌发病机制有关。
Front Immunol. 2022 Mar 15;13:725595. doi: 10.3389/fimmu.2022.725595. eCollection 2022.
8
Perfluoropentane/apatinib-encapsulated metal-organic framework nanoparticles enhanced the microwave ablation of hepatocellular carcinoma.全氟戊烷/阿帕替尼包裹的金属有机框架纳米粒子增强了肝细胞癌的微波消融效果。
Nanoscale Adv. 2023 Aug 1;5(18):4892-4900. doi: 10.1039/d2na00880g. eCollection 2023 Sep 12.
9
Comprehensive Integrative Analysis Reveals the Association of with Macrophage Infiltration and Polarization in Lung Cancer Microenvironment.全面综合分析揭示与肺癌微环境中巨噬细胞浸润和极化的关联。
Cells. 2021 Aug 14;10(8):2091. doi: 10.3390/cells10082091.
10
Microwave ablation versus radiofrequency ablation for subcapsular hepatocellular carcinoma: a propensity score-matched study.微波消融与射频消融治疗肝包膜下肝癌:一项倾向评分匹配研究。
Eur Radiol. 2022 Jul;32(7):4657-4666. doi: 10.1007/s00330-022-08537-5. Epub 2022 Jan 29.

引用本文的文献

1
Nanotherapeutic System with Effective Microwave Sensitization and Pyroptosis Programming Enable Synergistic Microwave-Immunotherapy in Bladder Cancer.具有有效微波增敏和焦亡编程功能的纳米治疗系统实现膀胱癌的协同微波免疫治疗。
Biomater Res. 2024 Sep 10;28:0077. doi: 10.34133/bmr.0077. eCollection 2024.
2
Advancements in microwave ablation for tumor treatment and future directions.肿瘤治疗中微波消融的进展及未来方向。
iScience. 2025 Mar 7;28(4):112175. doi: 10.1016/j.isci.2025.112175. eCollection 2025 Apr 18.
3
Recent advances in the bench-to-bedside translation of cancer nanomedicines.

本文引用的文献

1
The Use of Iron Oxide Nanoparticles to Reprogram Macrophage Responses and the Immunological Tumor Microenvironment.氧化铁纳米颗粒在重塑巨噬细胞反应和免疫肿瘤微环境中的应用。
Front Immunol. 2021 Jun 9;12:693709. doi: 10.3389/fimmu.2021.693709. eCollection 2021.
2
Inflammation induced by incomplete radiofrequency ablation accelerates tumor progression and hinders PD-1 immunotherapy.不完全射频消融引起的炎症加速肿瘤进展并阻碍 PD-1 免疫治疗。
Nat Commun. 2019 Nov 28;10(1):5421. doi: 10.1038/s41467-019-13204-3.
3
Extravascular gelation shrinkage-derived internal stress enables tumor starvation therapy with suppressed metastasis and recurrence.
癌症纳米药物从实验室到临床应用转化的最新进展。
Acta Pharm Sin B. 2025 Jan;15(1):97-122. doi: 10.1016/j.apsb.2024.12.007. Epub 2024 Dec 14.
4
Multifunctional biosynthesized magnetosome for multimodal imaging and combined therapy of tumor.用于肿瘤多模态成像与联合治疗的多功能生物合成磁小体
Mater Today Bio. 2024 Dec 24;30:101429. doi: 10.1016/j.mtbio.2024.101429. eCollection 2025 Feb.
5
Metal-based smart nanosystems in cancer immunotherapy.癌症免疫治疗中的金属基智能纳米系统。
Exploration (Beijing). 2024 Mar 22;4(6):20230134. doi: 10.1002/EXP.20230134. eCollection 2024 Dec.
6
Solubilization techniques used for poorly water-soluble drugs.用于难溶性药物的增溶技术。
Acta Pharm Sin B. 2024 Nov;14(11):4683-4716. doi: 10.1016/j.apsb.2024.08.027. Epub 2024 Sep 2.
7
Mechanistic studies of tumor-associated macrophage immunotherapy.肿瘤相关巨噬细胞免疫治疗的机制研究。
Front Immunol. 2024 Sep 30;15:1476565. doi: 10.3389/fimmu.2024.1476565. eCollection 2024.
8
Nanomaterials modulate tumor-associated macrophages for the treatment of digestive system tumors.纳米材料调节肿瘤相关巨噬细胞用于治疗消化系统肿瘤。
Bioact Mater. 2024 Mar 20;36:376-412. doi: 10.1016/j.bioactmat.2024.03.003. eCollection 2024 Jun.
9
Mechanisms and therapeutic strategies to combat the recurrence and progression of hepatocellular carcinoma after thermal ablation.热消融后肝细胞癌复发与进展的机制及治疗策略
J Interv Med. 2023 Oct 18;6(4):160-169. doi: 10.1016/j.jimed.2023.10.004. eCollection 2023 Nov.
10
Current Strategies for Modulating Tumor-Associated Macrophages with Biomaterials in Hepatocellular Carcinoma.当前利用生物材料调节肝癌中肿瘤相关巨噬细胞的策略。
Molecules. 2023 Feb 27;28(5):2211. doi: 10.3390/molecules28052211.
血管外凝胶收缩衍生的内应力使肿瘤能够进行饥饿治疗,从而抑制转移和复发。
Nat Commun. 2019 Nov 26;10(1):5380. doi: 10.1038/s41467-019-13115-3.
4
Ferrimagnetic Vortex Nanoring-Mediated Mild Magnetic Hyperthermia Imparts Potent Immunological Effect for Treating Cancer Metastasis.铁磁涡旋纳米环介导的温和磁热疗赋予强大的免疫效应,用于治疗癌症转移。
ACS Nano. 2019 Aug 27;13(8):8811-8825. doi: 10.1021/acsnano.9b01979. Epub 2019 Jul 25.
5
Nanocatalytic Tumor Therapy by Biomimetic Dual Inorganic Nanozyme-Catalyzed Cascade Reaction.通过仿生双无机纳米酶催化级联反应的纳米催化肿瘤治疗
Adv Sci (Weinh). 2018 Nov 12;6(3):1801733. doi: 10.1002/advs.201801733. eCollection 2019 Feb 6.
6
Checkpoint blockade and nanosonosensitizer-augmented noninvasive sonodynamic therapy combination reduces tumour growth and metastases in mice.免疫检查点阻断与声敏剂增强的无创声动力学治疗联合抑制小鼠肿瘤生长和转移。
Nat Commun. 2019 May 2;10(1):2025. doi: 10.1038/s41467-019-09760-3.
7
Radiofrequency-Sensitive Longitudinal Relaxation Tuning Strategy Enabling the Visualization of Radiofrequency Ablation Intensified by Magnetic Composite.基于射频敏感纵向弛豫调控策略实现磁共振引导下射频消融增强区可视化
ACS Appl Mater Interfaces. 2019 Mar 27;11(12):11251-11261. doi: 10.1021/acsami.9b02401. Epub 2019 Mar 15.
8
Anti-tumor macrophages activated by ferumoxytol combined or surface-functionalized with the TLR3 agonist poly (I : C) promote melanoma regression.经铁氧体纳米颗粒(ferumoxytol)激活的抗肿瘤巨噬细胞与 TLR3 激动剂聚(I:C)联合或表面功能化,可促进黑色素瘤消退。
Theranostics. 2018 Nov 29;8(22):6307-6321. doi: 10.7150/thno.29746. eCollection 2018.
9
Coordination-Responsive Longitudinal Relaxation Tuning as a Versatile MRI Sensing Protocol for Malignancy Targets.作为一种用于恶性肿瘤靶点的通用MRI传感方案的配位响应纵向弛豫调谐
Adv Sci (Weinh). 2018 Jul 10;5(9):1800021. doi: 10.1002/advs.201800021. eCollection 2018 Sep.
10
EASL Clinical Practice Guidelines: Management of hepatocellular carcinoma.欧洲肝脏研究学会临床实践指南:肝细胞癌的管理
J Hepatol. 2018 Jul;69(1):182-236. doi: 10.1016/j.jhep.2018.03.019. Epub 2018 Apr 5.