Suppr超能文献

中性粒细胞脱颗粒作用和严重受损的细胞外陷阱形成是血液透析患者易感染的基础。

Neutrophil degranulation and severely impaired extracellular trap formation at the basis of susceptibility to infections of hemodialysis patients.

机构信息

Oncology & Hematology Division, Cancer Center, Emek Medical Center, 21 Yitzhak Rabin Blvd, 1834111, Afula, Israel.

Bruce Rappaport Faculty of Medicine, Technion-Israel Institute of Technology, 320002, Haifa, Israel.

出版信息

BMC Med. 2022 Oct 26;20(1):364. doi: 10.1186/s12916-022-02564-1.

Abstract

BACKGROUND

Chronic kidney disease patients are at increased risk of mortality with cardiovascular diseases and infections as the two leading causes of death for end-stage kidney disease treated with hemodialysis (HD). Mortality from bacterial infections in HD patients is estimated to be 100-1000 times higher than in the healthy population.

METHODS

We comprehensively characterized highly pure circulating neutrophils from HD and healthy donors.

RESULTS

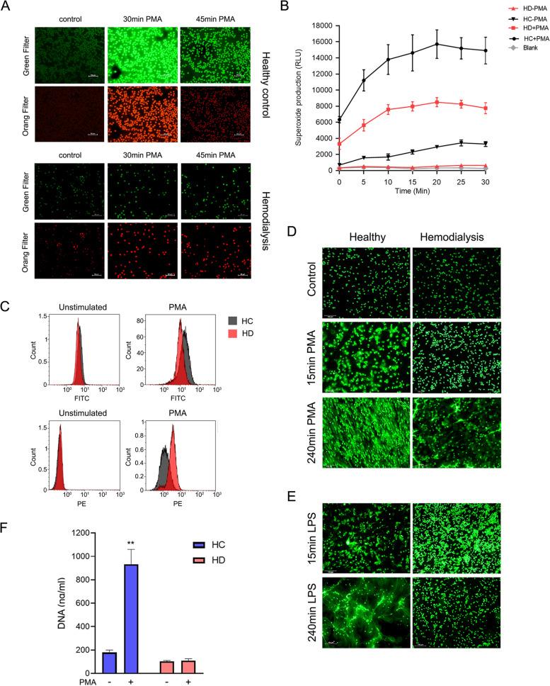
Protein levels and transcriptome of HD patients' neutrophils indicated massive neutrophil degranulation with a dramatic reduction in reactive oxygen species (ROS) production during an oxidative burst and defective oxidative cellular signaling. Moreover, HD neutrophils exhibit severely impaired ability to generate extracellular NET formation (NETosis) in NADPH oxidase-dependent or independent pathways, reflecting their loss of capacity to kill extracellular bacteria. Ectopic hydrogen peroxidase (HO) or recombinant human SOD-1 (rSOD-1) partly restores and improves the extent of HD dysfunctional neutrophil NET formation.

CONCLUSIONS

Our report is one of the first singular examples of severe and chronic impairment of NET formation leading to substantial clinical susceptibility to bacteremia that most likely results from the metabolic and environmental milieu typical to HD patients and not by common human genetic deficiencies. In this manner, aberrant gene expression and differential exocytosis of distinct granule populations could reflect the chronic defect in neutrophil functionality and their diminished ability to induce NETosis. Therefore, our findings suggest that targeting NETosis in HD patients may reduce infections, minimize their severity, and decrease the mortality rate from infections in this patient population.

摘要

背景

慢性肾脏病患者因心血管疾病和感染而导致的死亡率增加,这是终末期肾脏病接受血液透析(HD)治疗的两个主要死亡原因。HD 患者因细菌感染导致的死亡率估计比健康人群高 100-1000 倍。

方法

我们全面描述了来自 HD 和健康供体的高度纯化循环中性粒细胞。

结果

HD 患者中性粒细胞的蛋白水平和转录组表明,在氧化爆发过程中发生了严重的脱颗粒,活性氧(ROS)产生急剧减少,氧化细胞信号转导受损。此外,HD 中性粒细胞在外周血中性粒细胞胞外诱捕网(NETosis)形成过程中,无论是 NADPH 氧化酶依赖途径还是独立途径,其产生能力均严重受损,反映出其丧失了杀死细胞外细菌的能力。异位过氧化氢酶(HO)或重组人超氧化物歧化酶-1(rSOD-1)部分恢复并改善了 HD 功能失调的中性粒细胞 NET 形成的程度。

结论

我们的报告是首例严重和慢性 NET 形成障碍导致菌血症的临床易感性显著增加的报告之一,这很可能是由 HD 患者典型的代谢和环境因素引起的,而不是由常见的人类遗传缺陷引起的。通过这种方式,不同颗粒群体的异常基因表达和差异胞吐作用可能反映了中性粒细胞功能的慢性缺陷及其诱导 NETosis 的能力下降。因此,我们的研究结果表明,针对 HD 患者的 NETosis 可能会降低感染的发生率,减轻其严重程度,并降低该患者群体因感染导致的死亡率。

https://cdn.ncbi.nlm.nih.gov/pmc/blobs/25ef/9597999/1d30021b6129/12916_2022_2564_Fig1_HTML.jpg

文献AI研究员

20分钟写一篇综述,助力文献阅读效率提升50倍。

立即体验

用中文搜PubMed

大模型驱动的PubMed中文搜索引擎

马上搜索

文档翻译

学术文献翻译模型,支持多种主流文档格式。

立即体验