Sathasivam Ramaraj, Choi Minsol, Radhakrishnan Ramalingam, Kwon Haejin, Yoon Jiwon, Yang So Hwi, Kim Jae Kwang, Chung Yong Suk, Park Sang Un
Department of Crop Science, Chungnam National University, Daejeon, South Korea.
Department of Smart Agriculture Systems, Chungnam National University, Daejeon, South Korea.
Front Plant Sci. 2022 Oct 17;13:983776. doi: 10.3389/fpls.2022.983776. eCollection 2022.
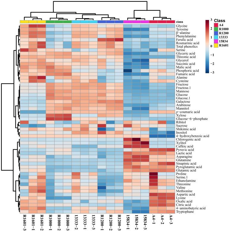
The hairy root (HR) culture system is an excellent alternative strategy to the whole plant system for producing valuable compounds. However, selection of suitable strain for the successful induction of HR is an essential step for enhanced production of beneficial secondary metabolites. In this study, we examined the transformation efficiency of various strains (ATCC 13333, ATCC 15834, A4, R1000, R1200, and R1601) for transgenic HRs induction in . Among the tested strains, the R1601 was found to be one of the most promising strain for mass production of HR in terms of transformation efficiency (94%) and the number and length of HR (8.4 ± 0.52 and 1.68 ± 0.14 cm). The HR induced by the same strain exhibited highest levels of rosmarinic acid level (62.05 ± 4.94 µg/g DW) and total phenolic content (62.3 ± 4.95 µg/g DW). A total of 55 metabolites were identified using high-performance liquid chromatography (HPLC) and gas chromatography-time-of-flight mass spectrometry (GC-TOFMS). The PCA and PLS-DA plot of the identified metabolites showed that HR induced by A4 and ATCC 15834 displayed variation in primary and secondary metabolite contents. Analysis of the metabolic pathway identified a total of 56 pathways, among which 35 were found to be impacted. A heat map and hierarchical clustering analysis indicated that HR induced by different strains exhibited differential metabolites profiles. In conclusion, strains R1601 is one of the best and most promising strains for inducing mass HR production and enhanced levels of secondary metabolites in .
毛状根(HR)培养系统是用于生产有价值化合物的全植株系统的一种出色替代策略。然而,选择合适的菌株以成功诱导毛状根是提高有益次生代谢产物产量的关键步骤。在本研究中,我们检测了各种菌株(ATCC 13333、ATCC 15834、A4、R1000、R1200和R1601)在[具体植物名称未给出]中诱导转基因毛状根的转化效率。在所测试的菌株中,就转化效率(94%)以及毛状根的数量和长度(8.4±0.52和1.68±0.14厘米)而言,R1601被发现是大规模生产毛状根最有前景的菌株之一。由同一菌株诱导的毛状根表现出最高水平的迷迭香酸含量(62.05±4.94微克/克干重)和总酚含量(62.3±4.95微克/克干重)。使用高效液相色谱(HPLC)和气相色谱-飞行时间质谱(GC-TOFMS)共鉴定出55种代谢物。所鉴定代谢物的主成分分析(PCA)和偏最小二乘判别分析(PLS-DA)图表明,由A4和ATCC 15834诱导的毛状根在初级和次级代谢物含量上存在差异。代谢途径分析共鉴定出56条途径,其中35条被发现受到影响。热图和层次聚类分析表明,由不同菌株诱导的毛状根表现出不同的代谢物谱。总之,R1601菌株是诱导大量毛状根产生并提高[具体植物名称未给出]中次级代谢物水平的最佳且最有前景的菌株之一。