• 文献检索
  • 文档翻译
  • 深度研究
  • 学术资讯
  • Suppr Zotero 插件Zotero 插件
  • 邀请有礼
  • 套餐&价格
  • 历史记录
应用&插件
Suppr Zotero 插件Zotero 插件浏览器插件Mac 客户端Windows 客户端微信小程序
定价
高级版会员购买积分包购买API积分包
服务
文献检索文档翻译深度研究API 文档MCP 服务
关于我们
关于 Suppr公司介绍联系我们用户协议隐私条款
关注我们

Suppr 超能文献

核心技术专利:CN118964589B侵权必究
粤ICP备2023148730 号-1Suppr @ 2026

文献检索

告别复杂PubMed语法,用中文像聊天一样搜索,搜遍4000万医学文献。AI智能推荐,让科研检索更轻松。

立即免费搜索

文件翻译

保留排版,准确专业,支持PDF/Word/PPT等文件格式,支持 12+语言互译。

免费翻译文档

深度研究

AI帮你快速写综述,25分钟生成高质量综述,智能提取关键信息,辅助科研写作。

立即免费体验

通过综合定量评分和代谢组学分析研究膳食蛋白质含量变化对老年大鼠衰老的影响。

Effect of dietary protein content shift on aging in elderly rats by comprehensive quantitative score and metabolomics analysis.

作者信息

Zheng Wenxuan, Li Ruiding, Zhou Yang, Shi Fengcui, Song Yao, Liao Yanting, Zhou Fan, Zheng Xiaohua, Lv Jingwen, Li Quanyang

机构信息

School of Light Industry and Food Engineering, Guangxi University, Nanning, China.

Wangdingdi Hospital, Tianjin, China.

出版信息

Front Nutr. 2022 Nov 3;9:1051964. doi: 10.3389/fnut.2022.1051964. eCollection 2022.

DOI:10.3389/fnut.2022.1051964
PMID:36407526
原文链接:https://pmc.ncbi.nlm.nih.gov/articles/PMC9673908/
Abstract

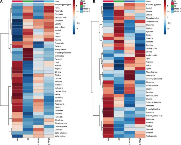
In the protein nutrition strategy of middle-aged and elderly people, some believe that low protein is good for health, while others believe high protein is good for health. Facing the contradictory situation, the following hypothesis is proposed. There is a process of change from lower to higher ratio of protein nutritional requirements that are good for health in the human body after about 50 years of age, and the age at which the switch occurs is around 65 years of age. Hence, in this study, 50, 25-month-old male rats were randomly divided into five groups: Control (basal diet), LP (low-protein diet with a 30% decrease in protein content compared to the basal diet), HP (high-protein diet with a 30% increase in protein content compared to the basal diet), Model 1 (switched from LP to HP feed at week 4), and Model 2 (switched from LP to HP feed at week 7). After a total of 10 weeks intervention, the liver and serum samples were examined for aging-related indicators, and a newly comprehensive quantitative score was generated using principal component analysis (PCA). The effects of the five protein nutritional modalities were quantified in descending order: Model 1 > HP > LP > Control > Model 2. Furthermore, the differential metabolites in serum and feces were determined by orthogonal partial least squares discriminant analysis, and 15 differential metabolites, significantly associated with protein intake, were identified by Spearman's correlation analysis ( < 0.05). Among the fecal metabolites, 10 were positively correlated and 3 were negatively correlated. In the serum, tyrosine and lactate levels were positively correlated, and acetate levels were negatively correlated. MetaboAnalyst analysis identified that the metabolic pathways influenced by protein intake were mainly related to amino acid and carbohydrate metabolism. The results of metabolomic analysis elucidate the mechanisms underlying the preceding effects to some degree. These efforts not only contribute to a unified protein nutrition strategy but also positively impact the building of a wiser approach to protein nutrition, thereby helping middle-aged and older populations achieve healthy aging.

摘要

在中老年人的蛋白质营养策略方面,一些人认为低蛋白有益健康,而另一些人则认为高蛋白有益健康。面对这种矛盾的情况,提出了以下假设。人体在50岁左右后,存在一个从有利于健康的较低蛋白质营养需求比例向较高比例转变的过程,而转变发生的年龄大约在65岁左右。因此,在本研究中,将50只25月龄的雄性大鼠随机分为五组:对照组(基础日粮)、LP组(低蛋白日粮,蛋白质含量比基础日粮降低30%)、HP组(高蛋白日粮,蛋白质含量比基础日粮增加30%)、模型1组(在第4周从LP饲料切换到HP饲料)和模型2组(在第7周从LP饲料切换到HP饲料)。经过总共10周的干预后,对肝脏和血清样本进行衰老相关指标检测,并使用主成分分析(PCA)生成一个新的综合定量评分。对五种蛋白质营养模式的效果进行量化,从高到低依次为:模型1组>HP组>LP组>对照组>模型2组。此外,通过正交偏最小二乘法判别分析确定血清和粪便中的差异代谢物,并通过Spearman相关性分析(<0.05)鉴定出15种与蛋白质摄入显著相关的差异代谢物。在粪便代谢物中,10种呈正相关,3种呈负相关。在血清中,酪氨酸和乳酸水平呈正相关,乙酸水平呈负相关。MetaboAnalyst分析确定受蛋白质摄入影响的代谢途径主要与氨基酸和碳水化合物代谢有关。代谢组学分析结果在一定程度上阐明了上述作用的潜在机制。这些工作不仅有助于形成统一的蛋白质营养策略,还对构建更明智的蛋白质营养方法产生积极影响,从而帮助中老年人群实现健康老龄化。

https://cdn.ncbi.nlm.nih.gov/pmc/blobs/6575/9673908/14d04297c45e/fnut-09-1051964-g006.jpg
https://cdn.ncbi.nlm.nih.gov/pmc/blobs/6575/9673908/e303198cdd48/fnut-09-1051964-g001.jpg
https://cdn.ncbi.nlm.nih.gov/pmc/blobs/6575/9673908/e112a0fc27b3/fnut-09-1051964-g002.jpg
https://cdn.ncbi.nlm.nih.gov/pmc/blobs/6575/9673908/7aaa7af793f3/fnut-09-1051964-g003.jpg
https://cdn.ncbi.nlm.nih.gov/pmc/blobs/6575/9673908/c182a83d14cc/fnut-09-1051964-g004.jpg
https://cdn.ncbi.nlm.nih.gov/pmc/blobs/6575/9673908/2e13773ee04d/fnut-09-1051964-g005.jpg
https://cdn.ncbi.nlm.nih.gov/pmc/blobs/6575/9673908/14d04297c45e/fnut-09-1051964-g006.jpg
https://cdn.ncbi.nlm.nih.gov/pmc/blobs/6575/9673908/e303198cdd48/fnut-09-1051964-g001.jpg
https://cdn.ncbi.nlm.nih.gov/pmc/blobs/6575/9673908/e112a0fc27b3/fnut-09-1051964-g002.jpg
https://cdn.ncbi.nlm.nih.gov/pmc/blobs/6575/9673908/7aaa7af793f3/fnut-09-1051964-g003.jpg
https://cdn.ncbi.nlm.nih.gov/pmc/blobs/6575/9673908/c182a83d14cc/fnut-09-1051964-g004.jpg
https://cdn.ncbi.nlm.nih.gov/pmc/blobs/6575/9673908/2e13773ee04d/fnut-09-1051964-g005.jpg
https://cdn.ncbi.nlm.nih.gov/pmc/blobs/6575/9673908/14d04297c45e/fnut-09-1051964-g006.jpg

相似文献

1
Effect of dietary protein content shift on aging in elderly rats by comprehensive quantitative score and metabolomics analysis.通过综合定量评分和代谢组学分析研究膳食蛋白质含量变化对老年大鼠衰老的影响。
Front Nutr. 2022 Nov 3;9:1051964. doi: 10.3389/fnut.2022.1051964. eCollection 2022.
2
Translational Metabolomics of Head Injury: Exploring Dysfunctional Cerebral Metabolism with Ex Vivo NMR Spectroscopy-Based Metabolite Quantification头部损伤的转化代谢组学:基于体外核磁共振波谱的代谢物定量分析探索脑代谢功能障碍
3
Study on plasmatic metabolomics of Uygur patients with essential hypertension based on nuclear magnetic resonance technique.基于核磁共振技术的维吾尔族原发性高血压患者血浆代谢组学研究
Eur Rev Med Pharmacol Sci. 2014;18(23):3673-80.
4
Biochemical characteristics of different forms of protein-energy malnutrition: an experimental model using young rats.不同形式蛋白质-能量营养不良的生化特征:一项使用幼鼠的实验模型
Br J Nutr. 1977 Jan;37(1):1-21. doi: 10.1079/bjn19770003.
5
Urine Untargeted Metabolomic Profiling Is Associated with the Dietary Pattern of Successful Aging among Malaysian Elderly.尿液非靶向代谢组学分析与马来西亚老年人成功老龄化的饮食模式有关。
Nutrients. 2020 Sep 23;12(10):2900. doi: 10.3390/nu12102900.
6
Higher glycolytic capacities in muscle of carnivorous rainbow trout juveniles after high dietary carbohydrate stimulus at first feeding.初次投喂时高碳水化合物日粮刺激后,肉食性虹鳟幼鱼肌肉中糖酵解能力增强。
Nutr Metab (Lond). 2019 Nov 9;16:77. doi: 10.1186/s12986-019-0408-x. eCollection 2019.
7
[Simple obesity in children. A study on the role of nutritional factors].[儿童单纯性肥胖。营养因素作用的研究]
Med Wieku Rozwoj. 2006 Jan-Mar;10(1):3-191.
8
Diet-derived fruit and vegetable metabolites show sex-specific inverse relationships to osteoporosis status.饮食来源的水果和蔬菜代谢产物与骨质疏松症状态呈现出性别特异性的负相关关系。
Bone. 2021 Mar;144:115780. doi: 10.1016/j.bone.2020.115780. Epub 2020 Dec 2.
9
Untargeted metabolomics characteristics of nonobese nonalcoholic fatty liver disease induced by high-temperature-processed feed in Sprague-Dawley rats.高温加工饲料诱导的Sprague-Dawley大鼠非肥胖型非酒精性脂肪性肝病的非靶向代谢组学特征
World J Gastroenterol. 2020 Dec 14;26(46):7299-7311. doi: 10.3748/wjg.v26.i46.7299.
10
Functional amino acid supplementation, regardless of dietary protein content, improves growth performance and immune status of weaned pigs challenged with Salmonella Typhimurium.功能性氨基酸补充剂,无论日粮蛋白含量如何,均可改善感染鼠伤寒沙门氏菌的断奶仔猪的生长性能和免疫状态。
J Anim Sci. 2021 Feb 1;99(2). doi: 10.1093/jas/skaa365.

引用本文的文献

1
Exploring the Effects of Changes in Dietary Protein Content on Naturally Aging Mice Based on Comprehensive Quantitative Scoring and Metabolomic Analysis.基于综合定量评分和代谢组学分析探究饮食蛋白质含量变化对自然衰老小鼠的影响
Nutrients. 2025 Apr 30;17(9):1542. doi: 10.3390/nu17091542.
2
Aging immunity: unraveling the complex nexus of diet, gut microbiome, and immune function.衰老免疫:解析饮食、肠道微生物群与免疫功能之间的复杂联系。
Immunometabolism (Cobham). 2025 May 9;7(2):e00061. doi: 10.1097/IN9.0000000000000061. eCollection 2025 Apr.
3
Caffeic acid modulates intestinal microbiota, alleviates inflammatory response, and enhances barrier function in a piglet model challenged with lipopolysaccharide.

本文引用的文献

1
Impact of a long-term high-fructose diet on systemic metabolic profiles of mice.长期高果糖饮食对小鼠全身代谢谱的影响。
FASEB Bioadv. 2022 May 16;4(8):560-572. doi: 10.1096/fba.2021-00152. eCollection 2022 Aug.
2
A Clinical Trial of the Effects of a Dietary Pattern on Health Metrics and Fecal Metabolites in Volunteers With Risk of Cardiovascular Disease.一项关于饮食模式对有心血管疾病风险志愿者的健康指标和粪便代谢物影响的临床试验。
Front Nutr. 2022 May 10;9:853365. doi: 10.3389/fnut.2022.853365. eCollection 2022.
3
Nutrition, longevity and disease: From molecular mechanisms to interventions.
咖啡酸调节仔猪模型的肠道微生物群,减轻炎症反应,增强屏障功能,对抗脂多糖。
J Anim Sci. 2024 Jan 3;102. doi: 10.1093/jas/skae233.
4
A protein restricted diet induces a stable increased fat storage phenotype in flies.蛋白质限制饮食会在果蝇中诱导出一种脂肪储存增加的稳定表型。
Toxicol Rep. 2023 Jun 7;10:706-713. doi: 10.1016/j.toxrep.2023.06.003. eCollection 2023.
5
Longevity-Associated Core Gut Microbiota Mining and Effect of Mediated Probiotic Combinations on Aging Mice: Case Study of a Long-Lived Population in Guangxi, China.与长寿相关的核心肠道微生物组挖掘以及中介益生菌组合对衰老小鼠的影响:以中国广西长寿人群为例的研究。
Nutrients. 2023 Mar 26;15(7):1609. doi: 10.3390/nu15071609.
营养、长寿与疾病:从分子机制到干预措施。
Cell. 2022 Apr 28;185(9):1455-1470. doi: 10.1016/j.cell.2022.04.002.
4
The critical role of short-chain fatty acids in health and disease: A subtle focus on cardiovascular disease-NLRP3 inflammasome-angiogenesis axis.短链脂肪酸在健康和疾病中的关键作用:心血管疾病-NLRP3 炎性体-血管生成轴的微妙焦点。
Clin Immunol. 2022 May;238:109013. doi: 10.1016/j.clim.2022.109013. Epub 2022 Apr 15.
5
Sex and genetic background define the metabolic, physiologic, and molecular response to protein restriction.性别和遗传背景决定了蛋白质限制的代谢、生理和分子反应。
Cell Metab. 2022 Feb 1;34(2):209-226.e5. doi: 10.1016/j.cmet.2021.12.018.
6
Sex-specific aging in animals: Perspective and future directions.动物的性别特异性衰老:观点与未来方向。
Aging Cell. 2022 Feb;21(2):e13542. doi: 10.1111/acel.13542. Epub 2022 Jan 23.
7
Metabolic Syndrome, Cognitive Impairment and the Role of Diet: A Narrative Review.代谢综合征、认知障碍与饮食的作用:综述。
Nutrients. 2022 Jan 13;14(2):333. doi: 10.3390/nu14020333.
8
Supplementation of Protein at Breakfast Rather Than at Dinner and Lunch Is Effective on Skeletal Muscle Mass in Older Adults.早餐而非晚餐和午餐补充蛋白质对老年人骨骼肌质量有效。
Front Nutr. 2021 Dec 21;8:797004. doi: 10.3389/fnut.2021.797004. eCollection 2021.
9
Dietary protein and amino acid restriction: Roles in metabolic health and aging-related diseases.饮食蛋白质和氨基酸限制:在代谢健康和与衰老相关疾病中的作用。
Free Radic Biol Med. 2022 Jan;178:226-242. doi: 10.1016/j.freeradbiomed.2021.12.009. Epub 2021 Dec 7.
10
A Pilot Study of the Effect of Obtained from Long-Lived Elderly on Blood Biochemical, Oxidative, and Inflammatory Markers, and on Gut Microbiota in Young Volunteers.从长寿老人中获得的对年轻志愿者血液生化、氧化和炎症标志物及肠道微生物群的影响的初步研究。
Nutrients. 2021 Oct 29;13(11):3891. doi: 10.3390/nu13113891.