Wellcome - MRC Cambridge Stem Cell Institute, Jeffrey Cheah Biomedical Centre, Cambridge Biomedical Campus, University of Cambridge, Puddicombe Way, CB2 0AW Cambridge, UK; Division of Cardiovascular Medicine, University of Cambridge, Addenbrooke's Hospital, ACCI Level 6, Hills Road, Box 110, Cambridge CB2 0QQ, UK.
Wellcome - MRC Cambridge Stem Cell Institute, Jeffrey Cheah Biomedical Centre, Cambridge Biomedical Campus, University of Cambridge, Puddicombe Way, CB2 0AW Cambridge, UK; Division of Cardiovascular Medicine, University of Cambridge, Addenbrooke's Hospital, ACCI Level 6, Hills Road, Box 110, Cambridge CB2 0QQ, UK.
Stem Cell Reports. 2023 Apr 11;18(4):936-951. doi: 10.1016/j.stemcr.2023.03.002. Epub 2023 Mar 30.
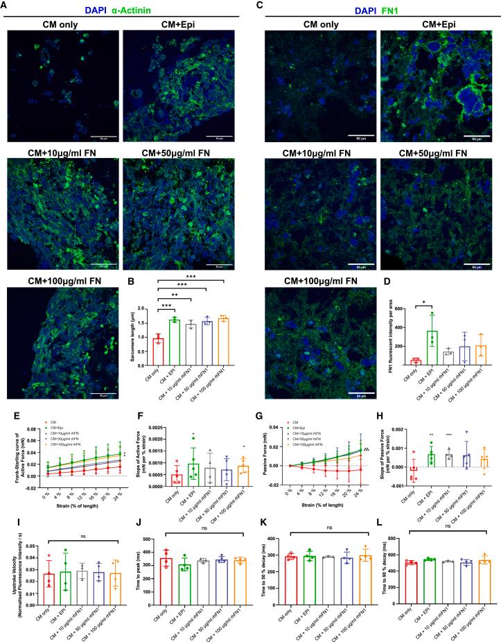
Ischemic heart failure is due to irreversible loss of cardiomyocytes. Preclinical studies showed that human pluripotent stem cell (hPSC)-derived cardiomyocytes could remuscularize infarcted hearts and improve cardiac function. However, these cardiomyocytes remained immature. Incorporating hPSC-derived epicardial cells has been shown to improve cardiomyocyte maturation, but the exact mechanisms are unknown. We posited epicardial fibronectin (FN1) as a mediator of epicardial-cardiomyocyte crosstalk and assessed its role in driving hPSC-derived cardiomyocyte maturation in 3D-engineered heart tissues (3D-EHTs). We found that the loss of FN1 with peptide inhibition F(pUR4), CRISPR-Cas9-mediated FN1 knockout, or tetracycline-inducible FN1 knockdown in 3D-EHTs resulted in immature cardiomyocytes with decreased contractile function, and inefficient Ca handling. Conversely, when we supplemented 3D-EHTs with recombinant human FN1, we could recover hPSC-derived cardiomyocyte maturation. Finally, our RNA-sequencing analyses found FN1 within a wider paracrine network of epicardial-cardiomyocyte crosstalk, thus solidifying FN1 as a key driver of hPSC-derived cardiomyocyte maturation in 3D-EHTs.
缺血性心力衰竭是由于心肌细胞不可逆转的丧失。临床前研究表明,人类多能干细胞(hPSC)衍生的心肌细胞可以使梗死的心脏重新肌肉化并改善心功能。然而,这些心肌细胞仍然不成熟。已经证明,将 hPSC 衍生的心外膜细胞整合可以改善心肌细胞的成熟,但确切的机制尚不清楚。我们假设心外膜纤维连接蛋白(FN1)作为心外膜-心肌细胞串扰的介质,并评估其在 3D 工程心脏组织(3D-EHT)中驱动 hPSC 衍生的心肌细胞成熟中的作用。我们发现,在心外膜纤维连接蛋白(FN1)的肽抑制 F(pUR4)、CRISPR-Cas9 介导的 FN1 敲除或四环素诱导的 FN1 敲低后,3D-EHT 中的 FN1 丢失导致收缩功能降低和 Ca 处理效率降低的不成熟心肌细胞。相反,当我们用重组人 FN1 补充 3D-EHT 时,我们可以恢复 hPSC 衍生的心肌细胞成熟。最后,我们的 RNA 测序分析发现 FN1 在心外膜-心肌细胞串扰的更广泛旁分泌网络中,因此 FN1 作为 3D-EHT 中 hPSC 衍生的心肌细胞成熟的关键驱动因素得到了证实。