Suppr超能文献

关于植物保护产品对蜜蜂( 、 属及独居蜂)风险评估的修订指南

Revised guidance on the risk assessment of plant protection products on bees (, spp. and solitary bees).

作者信息

Adriaanse Pauline, Arce Andres, Focks Andreas, Ingels Brecht, Jölli Daniela, Lambin Sébastien, Rundlöf Maj, Süßenbach Dirk, Del Aguila Monica, Ercolano Valeria, Ferilli Franco, Ippolito Alessio, Szentes Csaba, Neri Franco Maria, Padovani Laura, Rortais Agnès, Wassenberg Jacoba, Auteri Domenica

出版信息

EFSA J. 2023 May 11;21(5):e07989. doi: 10.2903/j.efsa.2023.7989. eCollection 2023 May.

Abstract

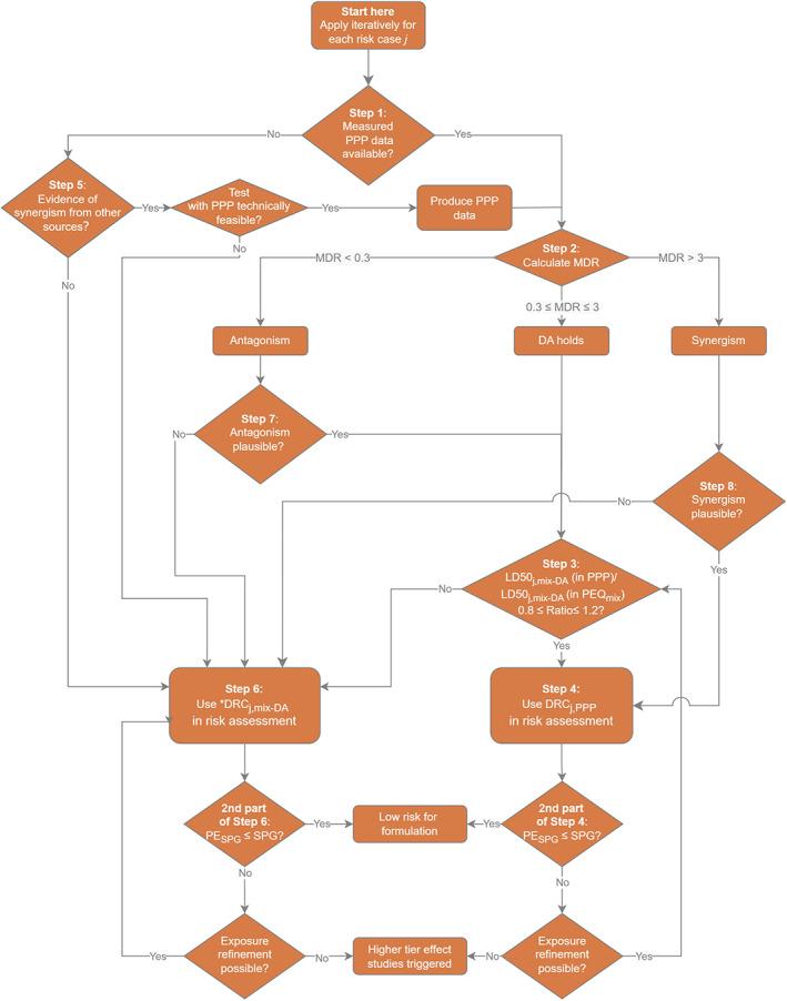
The European Commission asked EFSA to revise the risk assessment for honey bees, bumble bees and solitary bees. This guidance document describes how to perform risk assessment for bees from plant protection products, in accordance with Regulation (EU) 1107/2009. It is a review of EFSA's existing guidance document, which was published in 2013. The guidance document outlines a tiered approach for exposure estimation in different scenarios and tiers. It includes hazard characterisation and provides risk assessment methodology covering dietary and contact exposure. The document also provides recommendations for higher tier studies, risk from metabolites and plant protection products as mixture.

摘要

欧盟委员会要求欧洲食品安全局修订对蜜蜂、熊蜂和独居蜂的风险评估。本指南文件描述了如何根据欧盟第1107/2009号法规对植物保护产品对蜜蜂进行风险评估。它是对欧洲食品安全局2013年发布的现有指南文件的审查。该指南文件概述了在不同情景和层级下进行暴露估计的分层方法。它包括危害特征描述,并提供了涵盖膳食和接触暴露的风险评估方法。该文件还为更高层级的研究、代谢物风险以及作为混合物的植物保护产品提供了建议。

https://cdn.ncbi.nlm.nih.gov/pmc/blobs/cb59/10173852/1a3fcdfaec57/EFS2-21-e07989-g013.jpg

文献AI研究员

20分钟写一篇综述,助力文献阅读效率提升50倍。

立即体验

用中文搜PubMed

大模型驱动的PubMed中文搜索引擎

马上搜索

文档翻译

学术文献翻译模型,支持多种主流文档格式。

立即体验