• 文献检索
  • 文档翻译
  • 深度研究
  • 学术资讯
  • Suppr Zotero 插件Zotero 插件
  • 邀请有礼
  • 套餐&价格
  • 历史记录
应用&插件
Suppr Zotero 插件Zotero 插件浏览器插件Mac 客户端Windows 客户端微信小程序
定价
高级版会员购买积分包购买API积分包
服务
文献检索文档翻译深度研究API 文档MCP 服务
关于我们
关于 Suppr公司介绍联系我们用户协议隐私条款
关注我们

Suppr 超能文献

核心技术专利:CN118964589B侵权必究
粤ICP备2023148730 号-1Suppr @ 2026

文献检索

告别复杂PubMed语法,用中文像聊天一样搜索,搜遍4000万医学文献。AI智能推荐,让科研检索更轻松。

立即免费搜索

文件翻译

保留排版,准确专业,支持PDF/Word/PPT等文件格式,支持 12+语言互译。

免费翻译文档

深度研究

AI帮你快速写综述,25分钟生成高质量综述,智能提取关键信息,辅助科研写作。

立即免费体验

鉴定和验证与免疫浸润相关的线粒体相关基因生物标志物用于脓毒症。

Identification and experimental validation of mitochondria-related genes biomarkers associated with immune infiltration for sepsis.

机构信息

Zhejiang Cancer Hospital, Institute of Basic Medicine and Cancer (IBMC), Chinese Academy of Sciences, Hangzhou, China.

Department of Anesthesiology, Daping Hospital, Army Medical University, Chongqing, China.

出版信息

Front Immunol. 2023 May 9;14:1184126. doi: 10.3389/fimmu.2023.1184126. eCollection 2023.

DOI:10.3389/fimmu.2023.1184126
PMID:37228596
原文链接:https://pmc.ncbi.nlm.nih.gov/articles/PMC10203506/
Abstract

BACKGROUND

Sepsis remains a complex condition with incomplete understanding of its pathogenesis. Further research is needed to identify prognostic factors, risk stratification tools, and effective diagnostic and therapeutic targets.

METHODS

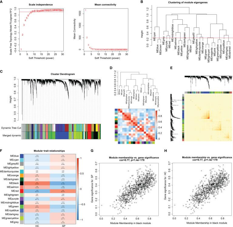
Three GEO datasets (GSE54514, GSE65682, and GSE95233) were used to explore the potential role of mitochondria-related genes (MiRGs) in sepsis. WGCNA and two machine learning algorithms (RF and LASSO) were used to identify the feature of MiRGs. Consensus clustering was subsequently carried out to determine the molecular subtypes for sepsis. CIBERSORT algorithm was conducted to assess the immune cell infiltration of samples. A nomogram was also established to evaluate the diagnostic ability of feature biomarkers via "rms" package.

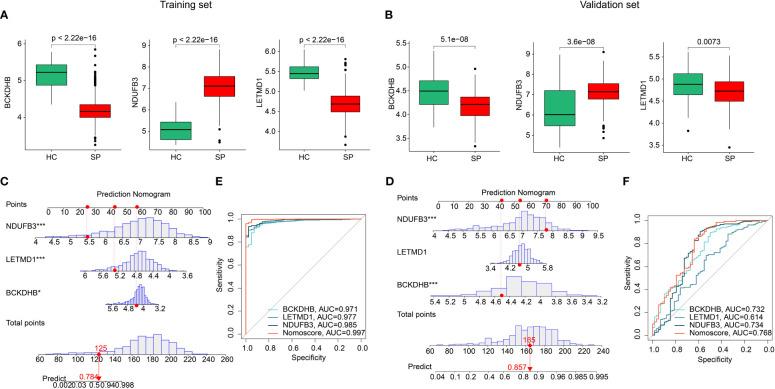
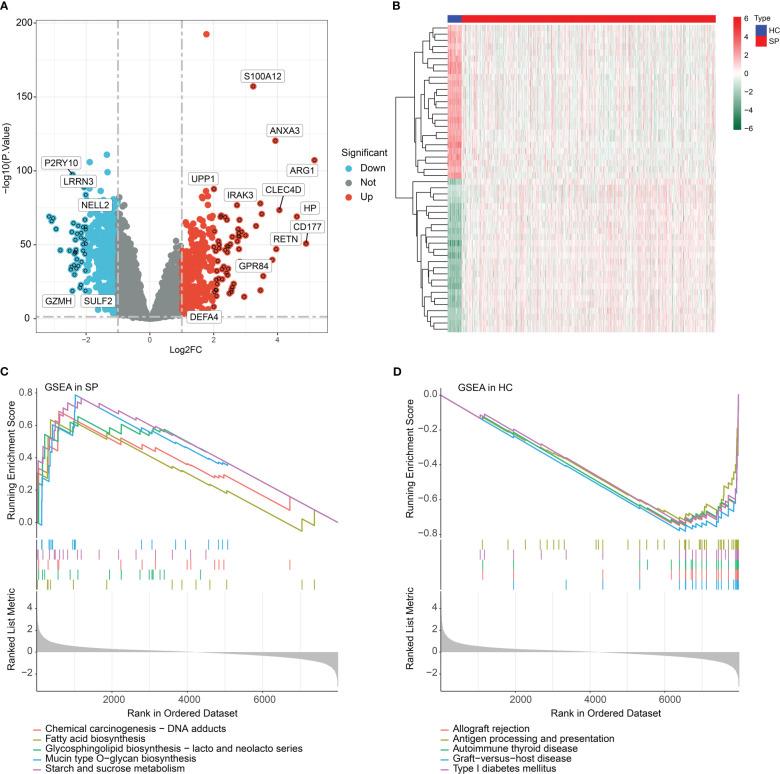
RESULTS

Three different expressed MiRGs (DE-MiRGs) were identified as sepsis biomarkers. A significant difference in the immune microenvironment landscape was observed between healthy controls and sepsis patients. Among the DE-MiRGs, was selected to be a potential therapeutic target and its significant elevated expression level was confirmed in sepsis using experiments and confocal microscopy, indicating its significant contribution to the mitochondrial quality imbalance in the LPS-simulated sepsis model.

CONCLUSION

By digging the role of these pivotal genes in immune cell infiltration, we gained a better understanding of the molecular immune mechanism in sepsis and identified potential intervention and treatment strategies.

摘要

背景

脓毒症仍然是一种复杂的疾病,其发病机制尚未完全了解。需要进一步的研究来确定预后因素、风险分层工具以及有效的诊断和治疗靶点。

方法

使用三个 GEO 数据集(GSE54514、GSE65682 和 GSE95233)来探讨线粒体相关基因(MiRGs)在脓毒症中的潜在作用。采用 WGCNA 和两种机器学习算法(RF 和 LASSO)来识别 MiRGs 的特征。随后进行共识聚类以确定脓毒症的分子亚型。采用 CIBERSORT 算法评估样本中的免疫细胞浸润。通过“rms”包建立列线图来评估特征生物标志物的诊断能力。

结果

鉴定出三个不同表达的 MiRGs(DE-MiRGs)作为脓毒症的生物标志物。健康对照组和脓毒症患者之间的免疫微环境景观存在显著差异。在 DE-MiRGs 中,选择作为潜在的治疗靶点,并通过实验和共聚焦显微镜确认其在脓毒症中的显著高表达水平,表明其在 LPS 模拟脓毒症模型中线粒体质量失衡中具有重要作用。

结论

通过挖掘这些关键基因在免疫细胞浸润中的作用,我们更好地了解了脓毒症中的分子免疫机制,并确定了潜在的干预和治疗策略。

https://cdn.ncbi.nlm.nih.gov/pmc/blobs/e89b/10203506/dc006689d226/fimmu-14-1184126-g009.jpg
https://cdn.ncbi.nlm.nih.gov/pmc/blobs/e89b/10203506/9ed574b38909/fimmu-14-1184126-g001.jpg
https://cdn.ncbi.nlm.nih.gov/pmc/blobs/e89b/10203506/3ae27969dcd4/fimmu-14-1184126-g002.jpg
https://cdn.ncbi.nlm.nih.gov/pmc/blobs/e89b/10203506/4c72fb530066/fimmu-14-1184126-g003.jpg
https://cdn.ncbi.nlm.nih.gov/pmc/blobs/e89b/10203506/785cdc370458/fimmu-14-1184126-g004.jpg
https://cdn.ncbi.nlm.nih.gov/pmc/blobs/e89b/10203506/864bf3de26f3/fimmu-14-1184126-g005.jpg
https://cdn.ncbi.nlm.nih.gov/pmc/blobs/e89b/10203506/d0fabfd0a434/fimmu-14-1184126-g006.jpg
https://cdn.ncbi.nlm.nih.gov/pmc/blobs/e89b/10203506/7a5a5b7e9ea2/fimmu-14-1184126-g007.jpg
https://cdn.ncbi.nlm.nih.gov/pmc/blobs/e89b/10203506/9f69b828abad/fimmu-14-1184126-g008.jpg
https://cdn.ncbi.nlm.nih.gov/pmc/blobs/e89b/10203506/dc006689d226/fimmu-14-1184126-g009.jpg
https://cdn.ncbi.nlm.nih.gov/pmc/blobs/e89b/10203506/9ed574b38909/fimmu-14-1184126-g001.jpg
https://cdn.ncbi.nlm.nih.gov/pmc/blobs/e89b/10203506/3ae27969dcd4/fimmu-14-1184126-g002.jpg
https://cdn.ncbi.nlm.nih.gov/pmc/blobs/e89b/10203506/4c72fb530066/fimmu-14-1184126-g003.jpg
https://cdn.ncbi.nlm.nih.gov/pmc/blobs/e89b/10203506/785cdc370458/fimmu-14-1184126-g004.jpg
https://cdn.ncbi.nlm.nih.gov/pmc/blobs/e89b/10203506/864bf3de26f3/fimmu-14-1184126-g005.jpg
https://cdn.ncbi.nlm.nih.gov/pmc/blobs/e89b/10203506/d0fabfd0a434/fimmu-14-1184126-g006.jpg
https://cdn.ncbi.nlm.nih.gov/pmc/blobs/e89b/10203506/7a5a5b7e9ea2/fimmu-14-1184126-g007.jpg
https://cdn.ncbi.nlm.nih.gov/pmc/blobs/e89b/10203506/9f69b828abad/fimmu-14-1184126-g008.jpg
https://cdn.ncbi.nlm.nih.gov/pmc/blobs/e89b/10203506/dc006689d226/fimmu-14-1184126-g009.jpg

相似文献

1
Identification and experimental validation of mitochondria-related genes biomarkers associated with immune infiltration for sepsis.鉴定和验证与免疫浸润相关的线粒体相关基因生物标志物用于脓毒症。
Front Immunol. 2023 May 9;14:1184126. doi: 10.3389/fimmu.2023.1184126. eCollection 2023.
2
Precision therapy for ulcerative colitis: insights from mitochondrial dysfunction interacting with the immune microenvironment.溃疡性结肠炎的精准治疗:线粒体功能障碍与免疫微环境相互作用的见解。
Front Immunol. 2024 Jul 4;15:1396221. doi: 10.3389/fimmu.2024.1396221. eCollection 2024.
3
Identification and validation of a novel mitochondrion-related gene signature for diagnosis and immune infiltration in sepsis.鉴定和验证一种新的与线粒体相关的基因特征,用于脓毒症的诊断和免疫浸润。
Front Immunol. 2023 Jun 15;14:1196306. doi: 10.3389/fimmu.2023.1196306. eCollection 2023.
4
Construction and validation of a mitochondria-associated genes prognostic signature and immune microenvironment characteristic of sepsis.构建和验证与脓毒症相关的线粒体相关基因预后特征和免疫微环境特征。
Int Immunopharmacol. 2024 Jan 5;126:111275. doi: 10.1016/j.intimp.2023.111275. Epub 2023 Nov 22.
5
Identification and validation of key biomarkers based on RNA methylation genes in sepsis.基于 RNA 甲基化基因的脓毒症关键生物标志物的鉴定和验证。
Front Immunol. 2023 Aug 28;14:1231898. doi: 10.3389/fimmu.2023.1231898. eCollection 2023.
6
The development of endoplasmic reticulum-related gene signatures and the immune infiltration analysis of sepsis.内质网相关基因特征的发展与脓毒症的免疫浸润分析。
Front Immunol. 2023 Jun 6;14:1183769. doi: 10.3389/fimmu.2023.1183769. eCollection 2023.
7
Identification of 7 mitochondria-related genes as diagnostic biomarkers of MDD and their correlation with immune infiltration: New insights from bioinformatics analysis.鉴定 7 个与线粒体相关的基因作为 MDD 的诊断生物标志物及其与免疫浸润的相关性:来自生物信息学分析的新见解。
J Affect Disord. 2024 Mar 15;349:86-100. doi: 10.1016/j.jad.2024.01.011. Epub 2024 Jan 8.
8
Identification of sepsis-associated mitochondrial genes through RNA and single-cell sequencing approaches.通过RNA和单细胞测序方法鉴定脓毒症相关的线粒体基因。
BMC Med Genomics. 2024 May 3;17(1):120. doi: 10.1186/s12920-024-01891-x.
9
Machine learning-based metabolism-related genes signature and immune infiltration landscape in diabetic nephropathy.基于机器学习的糖尿病肾病代谢相关基因特征和免疫浸润图谱。
Front Endocrinol (Lausanne). 2022 Nov 22;13:1026938. doi: 10.3389/fendo.2022.1026938. eCollection 2022.
10
Identification of featured necroptosis-related genes and imbalanced immune infiltration in sepsis machine learning.脓毒症机器学习中特征性坏死性凋亡相关基因的鉴定及免疫浸润失衡
Front Genet. 2023 Apr 6;14:1158029. doi: 10.3389/fgene.2023.1158029. eCollection 2023.

引用本文的文献

1
Integrated Transcriptomics and Single-Cell RNA Sequencing Analyses Reveal the Potential Role of Obesity-Related Genes in Polycystic Ovary Syndrome.综合转录组学和单细胞RNA测序分析揭示肥胖相关基因在多囊卵巢综合征中的潜在作用。
Reprod Sci. 2025 Aug 29. doi: 10.1007/s43032-025-01968-7.
2
MitoQ alleviates mitochondria damage in sepsis-acute lung injury in a citrate synthase dependent manner.MitoQ以柠檬酸合酶依赖的方式减轻脓毒症急性肺损伤中的线粒体损伤。
Inflamm Res. 2025 Jun 24;74(1):92. doi: 10.1007/s00011-025-02055-y.
3
Exploring the Role of Circadian Rhythm-Related Genes in the Identification of Sepsis Subtypes and the Construction of Diagnostic Models Based on RNA-seq and scRNA-seq.

本文引用的文献

1
Identification of SSBP1 as a ferroptosis-related biomarker of glioblastoma based on a novel mitochondria-related gene risk model and in vitro experiments.基于新型线粒体相关基因风险模型和体外实验鉴定 SSBP1 为胶质母细胞瘤铁死亡相关的生物标志物。
J Transl Med. 2022 Sep 30;20(1):440. doi: 10.1186/s12967-022-03657-4.
2
Analysis and Experimental Validation of Rheumatoid Arthritis Innate Immunity Gene CYFIP2 and Pan-Cancer.类风湿关节炎先天免疫基因 CYFIP2 的分析和实验验证及泛癌分析
Front Immunol. 2022 Jul 11;13:954848. doi: 10.3389/fimmu.2022.954848. eCollection 2022.
3
Sepsis, pyruvate, and mitochondria energy supply chain shortage.
探索昼夜节律相关基因在脓毒症亚型识别及基于RNA测序和单细胞RNA测序的诊断模型构建中的作用。
Int J Mol Sci. 2025 Apr 23;26(9):3993. doi: 10.3390/ijms26093993.
4
Integrative single-cell RNA sequencing and mendelian randomization analysis reveal the potential role of synaptic vesicle cycling-related genes in Alzheimer's disease.整合单细胞RNA测序和孟德尔随机化分析揭示突触小泡循环相关基因在阿尔茨海默病中的潜在作用。
J Prev Alzheimers Dis. 2025 May;12(5):100097. doi: 10.1016/j.tjpad.2025.100097. Epub 2025 Feb 28.
5
TRIM11 modulates sepsis progression by promoting HOXB9 ubiquitination and inducing the NF-κB signaling pathway.TRIM11通过促进HOXB9泛素化和诱导NF-κB信号通路来调节脓毒症进展。
Mol Biol Rep. 2025 Feb 4;52(1):194. doi: 10.1007/s11033-024-10212-5.
6
Identification and experimental validation of diagnostic and prognostic genes CX3CR1, PID1 and PTGDS in sepsis and ARDS using bulk and single-cell transcriptomic analysis and machine learning.使用批量和单细胞转录组分析及机器学习对脓毒症和急性呼吸窘迫综合征中诊断和预后相关基因CX3CR1、PID1和PTGDS进行鉴定及实验验证
Front Immunol. 2024 Dec 23;15:1480542. doi: 10.3389/fimmu.2024.1480542. eCollection 2024.
7
Downregulation of Gldc attenuates myocardial ischemia reperfusion injury in vitro by modulating Akt and NF-κB signalings.Gldc的下调通过调节Akt和NF-κB信号通路减轻体外心肌缺血再灌注损伤。
Sci Rep. 2025 Jan 2;15(1):268. doi: 10.1038/s41598-024-79445-5.
8
Identification of novel mitophagy-related biomarkers for Kawasaki disease by integrated bioinformatics and machine-learning algorithms.通过综合生物信息学和机器学习算法鉴定川崎病新的线粒体自噬相关生物标志物。
Transl Pediatr. 2024 Aug 31;13(8):1439-1456. doi: 10.21037/tp-24-230. Epub 2024 Aug 26.
9
A Novel RNA Methylation-Related Prognostic Signature and its Tumor Microenvironment Characterization in Hepatocellular Carcinoma.新型 RNA 甲基化相关预后标志物及其在肝细胞癌中的肿瘤微环境特征。
Technol Cancer Res Treat. 2024 Jan-Dec;23:15330338241276895. doi: 10.1177/15330338241276895.
10
Cuproptosis-Related Genes as Prognostic Biomarkers for Sepsis: Insights into Immune Function and Personalized Immunotherapy.铜死亡相关基因作为脓毒症的预后生物标志物:对免疫功能和个性化免疫治疗的见解
J Inflamm Res. 2024 Jul 2;17:4229-4245. doi: 10.2147/JIR.S461766. eCollection 2024.
脓毒症、丙酮酸和线粒体能量供应链短缺。
J Leukoc Biol. 2022 Dec;112(6):1509-1514. doi: 10.1002/JLB.3MR0322-692RR. Epub 2022 Jul 22.
4
Enzyme-instructed and mitochondria-targeting peptide self-assembly to efficiently induce immunogenic cell death.酶指导且靶向线粒体的肽自组装以有效诱导免疫原性细胞死亡。
Acta Pharm Sin B. 2022 Jun;12(6):2740-2750. doi: 10.1016/j.apsb.2021.07.005. Epub 2021 Jul 14.
5
Identification of a Mitochondria-Related Gene Signature to Predict the Prognosis in AML.用于预测急性髓系白血病预后的线粒体相关基因特征的鉴定
Front Oncol. 2022 Mar 10;12:823831. doi: 10.3389/fonc.2022.823831. eCollection 2022.
6
The Pyruvate Dehydrogenase Complex in Sepsis: Metabolic Regulation and Targeted Therapy.脓毒症中的丙酮酸脱氢酶复合体:代谢调节与靶向治疗
Front Nutr. 2021 Dec 14;8:783164. doi: 10.3389/fnut.2021.783164. eCollection 2021.
7
Protective Effects of Dexmedetomidine on Sepsis-Induced Vascular Leakage by Alleviating Ferroptosis via Regulating Metabolic Reprogramming.右美托咪定通过调节代谢重编程减轻铁死亡对脓毒症诱导的血管渗漏的保护作用
J Inflamm Res. 2021 Dec 10;14:6765-6782. doi: 10.2147/JIR.S340420. eCollection 2021.
8
Clinical and biological markers for predicting ARDS and outcome in septic patients.用于预测脓毒症患者 ARDS 及结局的临床和生物学标志物。
Sci Rep. 2021 Nov 22;11(1):22702. doi: 10.1038/s41598-021-02100-w.
9
LETMD1 is required for mitochondrial structure and thermogenic function of brown adipocytes.LETMD1 对于棕色脂肪细胞的线粒体结构和产热功能是必需的。
FASEB J. 2021 Nov;35(11):e21965. doi: 10.1096/fj.202100597R.
10
Intracellular and Extracellular Lipopolysaccharide Signaling in Sepsis: Avenues for Novel Therapeutic Strategies.脓毒症细胞内和细胞外脂多糖信号转导:新型治疗策略的途径。
J Innate Immun. 2021;13(6):323-332. doi: 10.1159/000515740. Epub 2021 May 18.