• 文献检索
  • 文档翻译
  • 深度研究
  • 学术资讯
  • Suppr Zotero 插件Zotero 插件
  • 邀请有礼
  • 套餐&价格
  • 历史记录
应用&插件
Suppr Zotero 插件Zotero 插件浏览器插件Mac 客户端Windows 客户端微信小程序
定价
高级版会员购买积分包购买API积分包
服务
文献检索文档翻译深度研究API 文档MCP 服务
关于我们
关于 Suppr公司介绍联系我们用户协议隐私条款
关注我们

Suppr 超能文献

核心技术专利:CN118964589B侵权必究
粤ICP备2023148730 号-1Suppr @ 2026

文献检索

告别复杂PubMed语法,用中文像聊天一样搜索,搜遍4000万医学文献。AI智能推荐,让科研检索更轻松。

立即免费搜索

文件翻译

保留排版,准确专业,支持PDF/Word/PPT等文件格式,支持 12+语言互译。

免费翻译文档

深度研究

AI帮你快速写综述,25分钟生成高质量综述,智能提取关键信息,辅助科研写作。

立即免费体验

利用 CT 图像对 COVID-19 肺部感染严重程度进行识别和分类的 Remora Namib 甲虫优化深度学习

Remora Namib Beetle Optimization Enabled Deep Learning for Severity of COVID-19 Lung Infection Identification and Classification Using CT Images.

机构信息

School of Information Technology and Engineering, Vellore Institute of Technology, Vellore 632014, India.

出版信息

Sensors (Basel). 2023 Jun 3;23(11):5316. doi: 10.3390/s23115316.

DOI:10.3390/s23115316
PMID:37300043
原文链接:https://pmc.ncbi.nlm.nih.gov/articles/PMC10256114/
Abstract

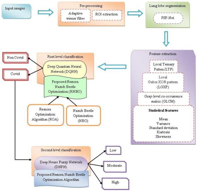
Coronavirus disease 2019 (COVID-19) has seen a crucial outburst for both females and males worldwide. Automatic lung infection detection from medical imaging modalities provides high potential for increasing the treatment for patients to tackle COVID-19 disease. COVID-19 detection from lung CT images is a rapid way of diagnosing patients. However, identifying the occurrence of infectious tissues and segmenting this from CT images implies several challenges. Therefore, efficient techniques termed as Remora Namib Beetle Optimization_ Deep Quantum Neural Network (RNBO_DQNN) and RNBO_Deep Neuro Fuzzy Network (RNBO_DNFN) are introduced for the identification as well as classification of COVID-19 lung infection. Here, the pre-processing of lung CT images is performed utilizing an adaptive Wiener filter, whereas lung lobe segmentation is performed employing the Pyramid Scene Parsing Network (PSP-Net). Afterwards, feature extraction is carried out wherein features are extracted for the classification phase. In the first level of classification, DQNN is utilized, tuned by RNBO. Furthermore, RNBO is designed by merging the Remora Optimization Algorithm (ROA) and Namib Beetle Optimization (NBO). If a classified output is COVID-19, then the second-level classification is executed using DNFN for further classification. Additionally, DNFN is also trained by employing the newly proposed RNBO. Furthermore, the devised RNBO_DNFN achieved maximum testing accuracy, with TNR and TPR obtaining values of 89.4%, 89.5% and 87.5%.

摘要

2019 年冠状病毒病(COVID-19)在全球范围内对男性和女性都产生了重大影响。从医学成像模式中自动检测肺部感染为提高患者对 COVID-19 疾病的治疗效果提供了巨大的潜力。从肺部 CT 图像中检测 COVID-19 是一种快速诊断患者的方法。然而,识别感染组织并将其从 CT 图像中分割出来存在一些挑战。因此,引入了称为 Remora Namib Beetle Optimization_Deep Quantum Neural Network(RNBO_DQNN)和 RNBO_Deep Neuro Fuzzy Network(RNBO_DNFN)的高效技术,用于识别和分类 COVID-19 肺部感染。在这里,使用自适应 Wiener 滤波器对肺部 CT 图像进行预处理,而使用 Pyramid Scene Parsing Network(PSP-Net)进行肺叶分割。然后,进行特征提取,为分类阶段提取特征。在分类的第一级,使用由 RNBO 调整的 DQNN。此外,通过合并 Remora Optimization Algorithm(ROA)和 Namib Beetle Optimization(NBO)设计了 RNBO。如果分类输出为 COVID-19,则使用 DNFN 执行二级分类,以进行进一步分类。此外,还使用新提出的 RNBO 对 DNFN 进行了训练。此外,所设计的 RNBO_DNFN 实现了最高的测试准确性,TNR 和 TPR 的值分别为 89.4%、89.5%和 87.5%。

https://cdn.ncbi.nlm.nih.gov/pmc/blobs/412c/10256114/ff0cbb02bd6c/sensors-23-05316-g010.jpg
https://cdn.ncbi.nlm.nih.gov/pmc/blobs/412c/10256114/3a20593ab835/sensors-23-05316-g001.jpg
https://cdn.ncbi.nlm.nih.gov/pmc/blobs/412c/10256114/e95976cc4cf7/sensors-23-05316-g002.jpg
https://cdn.ncbi.nlm.nih.gov/pmc/blobs/412c/10256114/b075ee44c21c/sensors-23-05316-g003.jpg
https://cdn.ncbi.nlm.nih.gov/pmc/blobs/412c/10256114/bf15e23425da/sensors-23-05316-g004.jpg
https://cdn.ncbi.nlm.nih.gov/pmc/blobs/412c/10256114/293744d4eb37/sensors-23-05316-g005.jpg
https://cdn.ncbi.nlm.nih.gov/pmc/blobs/412c/10256114/3969db2a03da/sensors-23-05316-g006.jpg
https://cdn.ncbi.nlm.nih.gov/pmc/blobs/412c/10256114/b9444a3e25f3/sensors-23-05316-g007.jpg
https://cdn.ncbi.nlm.nih.gov/pmc/blobs/412c/10256114/4a3f24c85890/sensors-23-05316-g008.jpg
https://cdn.ncbi.nlm.nih.gov/pmc/blobs/412c/10256114/d3eea91548e3/sensors-23-05316-g009.jpg
https://cdn.ncbi.nlm.nih.gov/pmc/blobs/412c/10256114/ff0cbb02bd6c/sensors-23-05316-g010.jpg
https://cdn.ncbi.nlm.nih.gov/pmc/blobs/412c/10256114/3a20593ab835/sensors-23-05316-g001.jpg
https://cdn.ncbi.nlm.nih.gov/pmc/blobs/412c/10256114/e95976cc4cf7/sensors-23-05316-g002.jpg
https://cdn.ncbi.nlm.nih.gov/pmc/blobs/412c/10256114/b075ee44c21c/sensors-23-05316-g003.jpg
https://cdn.ncbi.nlm.nih.gov/pmc/blobs/412c/10256114/bf15e23425da/sensors-23-05316-g004.jpg
https://cdn.ncbi.nlm.nih.gov/pmc/blobs/412c/10256114/293744d4eb37/sensors-23-05316-g005.jpg
https://cdn.ncbi.nlm.nih.gov/pmc/blobs/412c/10256114/3969db2a03da/sensors-23-05316-g006.jpg
https://cdn.ncbi.nlm.nih.gov/pmc/blobs/412c/10256114/b9444a3e25f3/sensors-23-05316-g007.jpg
https://cdn.ncbi.nlm.nih.gov/pmc/blobs/412c/10256114/4a3f24c85890/sensors-23-05316-g008.jpg
https://cdn.ncbi.nlm.nih.gov/pmc/blobs/412c/10256114/d3eea91548e3/sensors-23-05316-g009.jpg
https://cdn.ncbi.nlm.nih.gov/pmc/blobs/412c/10256114/ff0cbb02bd6c/sensors-23-05316-g010.jpg

相似文献

1
Remora Namib Beetle Optimization Enabled Deep Learning for Severity of COVID-19 Lung Infection Identification and Classification Using CT Images.利用 CT 图像对 COVID-19 肺部感染严重程度进行识别和分类的 Remora Namib 甲虫优化深度学习
Sensors (Basel). 2023 Jun 3;23(11):5316. doi: 10.3390/s23115316.
2
COVID-19 prediction using Caviar Squirrel Jellyfish Search Optimization technique in fog-cloud based architecture.基于雾-云架构的鲟鱼果冻水母搜索优化技术预测 COVID-19。
PLoS One. 2023 Dec 21;18(12):e0295599. doi: 10.1371/journal.pone.0295599. eCollection 2023.
3
Design and development of hybrid optimization enabled deep learning model for COVID-19 detection with comparative analysis with DCNN, BIAT-GRU, XGBoost.用于 COVID-19 检测的混合优化深度学习模型的设计与开发,与 DCNN、BIAT-GRU、XGBoost 的对比分析。
Comput Biol Med. 2022 Nov;150:106123. doi: 10.1016/j.compbiomed.2022.106123. Epub 2022 Oct 3.
4
Taylor Remora optimization enabled deep learning algorithms for percentage of pesticide detection in grapes.泰勒濑鱼优化使深度学习算法能够检测葡萄中的农药百分比。
Environ Sci Pollut Res Int. 2024 Sep;31(41):53920-53942. doi: 10.1007/s11356-023-30169-5. Epub 2023 Oct 18.
5
MCSC-Net: COVID-19 detection using deep-Q-neural network classification with RFNN-based hybrid whale optimization.MCSC-Net:基于深度 Q 神经网络分类和基于 RFNN 的混合鲸鱼优化算法的 COVID-19 检测。
J Xray Sci Technol. 2023;31(3):483-509. doi: 10.3233/XST-221360.
6
A novel adaptive cubic quasi-Newton optimizer for deep learning based medical image analysis tasks, validated on detection of COVID-19 and segmentation for COVID-19 lung infection, liver tumor, and optic disc/cup.一种用于深度学习的新型自适应三次拟牛顿优化器,在 COVID-19 检测和 COVID-19 肺部感染、肝脏肿瘤以及视盘/杯分割等医学图像分析任务中得到验证。
Med Phys. 2023 Mar;50(3):1528-1538. doi: 10.1002/mp.15969. Epub 2022 Oct 6.
7
A Novel Approach to the Technique of Lung Region Segmentation Based on a Deep Learning Model to Diagnose COVID-19 X-ray Images.一种基于深度学习模型诊断COVID-19 X光图像的肺部区域分割技术的新方法。
Curr Med Imaging. 2024;20:1-11. doi: 10.2174/0115734056271185231121074341.
8
COVID-19 lung CT image segmentation using deep learning methods: U-Net versus SegNet.使用深度学习方法进行COVID-19肺部CT图像分割:U-Net与SegNet对比
BMC Med Imaging. 2021 Feb 9;21(1):19. doi: 10.1186/s12880-020-00529-5.
9
CNN-RNN Network Integration for the Diagnosis of COVID-19 Using Chest X-ray and CT Images.基于胸部 X 射线和 CT 图像的 COVID-19 诊断的 CNN-RNN 网络集成。
Sensors (Basel). 2023 Jan 25;23(3):1356. doi: 10.3390/s23031356.
10
Multi-Process Remora Enhanced Hyperparameters of Convolutional Neural Network for Lung Cancer Prediction.用于肺癌预测的卷积神经网络的多进程吸盘鱼增强超参数
Biomedicines. 2023 Feb 23;11(3):679. doi: 10.3390/biomedicines11030679.

引用本文的文献

1
Federated Learning-Based Insulator Fault Detection for Data Privacy Preserving.基于联邦学习的数据隐私保护绝缘子故障检测
Sensors (Basel). 2023 Jun 15;23(12):5624. doi: 10.3390/s23125624.

本文引用的文献

1
MID-UNet: Multi-input directional UNet for COVID-19 lung infection segmentation from CT images.MID-UNet:用于从CT图像中分割新冠病毒肺部感染区域的多输入定向UNet
Signal Process Image Commun. 2022 Oct;108:116835. doi: 10.1016/j.image.2022.116835. Epub 2022 Aug 2.
2
MSD-Net: Multi-Scale Discriminative Network for COVID-19 Lung Infection Segmentation on CT.MSD-Net:用于CT上COVID-19肺部感染分割的多尺度判别网络
IEEE Access. 2020 Sep 29;8:185786-185795. doi: 10.1109/ACCESS.2020.3027738. eCollection 2020.
3
An Encoder-Decoder-Based Method for Segmentation of COVID-19 Lung Infection in CT Images.
一种基于编码器-解码器的CT图像中COVID-19肺部感染分割方法。
SN Comput Sci. 2022;3(1):13. doi: 10.1007/s42979-021-00874-4. Epub 2021 Oct 25.
4
COVID-19 lung infection segmentation with a novel two-stage cross-domain transfer learning framework.COVID-19 肺部感染分割的新型两阶段跨域迁移学习框架。
Med Image Anal. 2021 Dec;74:102205. doi: 10.1016/j.media.2021.102205. Epub 2021 Aug 6.
5
Robust chest CT image segmentation of COVID-19 lung infection based on limited data.基于有限数据的新冠肺炎肺部感染的稳健胸部CT图像分割
Inform Med Unlocked. 2021;25:100681. doi: 10.1016/j.imu.2021.100681. Epub 2021 Jul 27.
6
CovidGAN: Data Augmentation Using Auxiliary Classifier GAN for Improved Covid-19 Detection.CovidGAN:使用辅助分类器生成对抗网络进行数据增强以改进新冠病毒检测
IEEE Access. 2020 May 14;8:91916-91923. doi: 10.1109/ACCESS.2020.2994762. eCollection 2020.
7
Lung Infection Segmentation for COVID-19 Pneumonia Based on a Cascade Convolutional Network from CT Images.基于 CT 图像的级联卷积网络的 COVID-19 肺炎肺部感染分割。
Biomed Res Int. 2021 Apr 15;2021:5544742. doi: 10.1155/2021/5544742. eCollection 2021.
8
Imaging Profile of the COVID-19 Infection: Radiologic Findings and Literature Review.新型冠状病毒肺炎感染的影像学表现:放射学发现与文献综述
Radiol Cardiothorac Imaging. 2020 Feb 13;2(1):e200034. doi: 10.1148/ryct.2020200034. eCollection 2020 Feb.
9
A deep learning algorithm using CT images to screen for Corona virus disease (COVID-19).利用 CT 图像进行冠状病毒病(COVID-19)筛查的深度学习算法。
Eur Radiol. 2021 Aug;31(8):6096-6104. doi: 10.1007/s00330-021-07715-1. Epub 2021 Feb 24.
10
Machine-learning classification of texture features of portable chest X-ray accurately classifies COVID-19 lung infection.基于便携式胸部 X 光的纹理特征的机器学习分类可准确区分 COVID-19 肺部感染。
Biomed Eng Online. 2020 Nov 25;19(1):88. doi: 10.1186/s12938-020-00831-x.