Suppr超能文献

光动力疗法改变肿瘤免疫原性,促进免疫检查点阻断反应,特别是与微机械预处理联合使用时。

Photodynamic therapy changes tumour immunogenicity and promotes immune-checkpoint blockade response, particularly when combined with micromechanical priming.

机构信息

CQC, Chemistry Department, University of Coimbra, 3004-535, Coimbra, Portugal.

出版信息

Sci Rep. 2023 Jul 19;13(1):11667. doi: 10.1038/s41598-023-38862-8.

Abstract

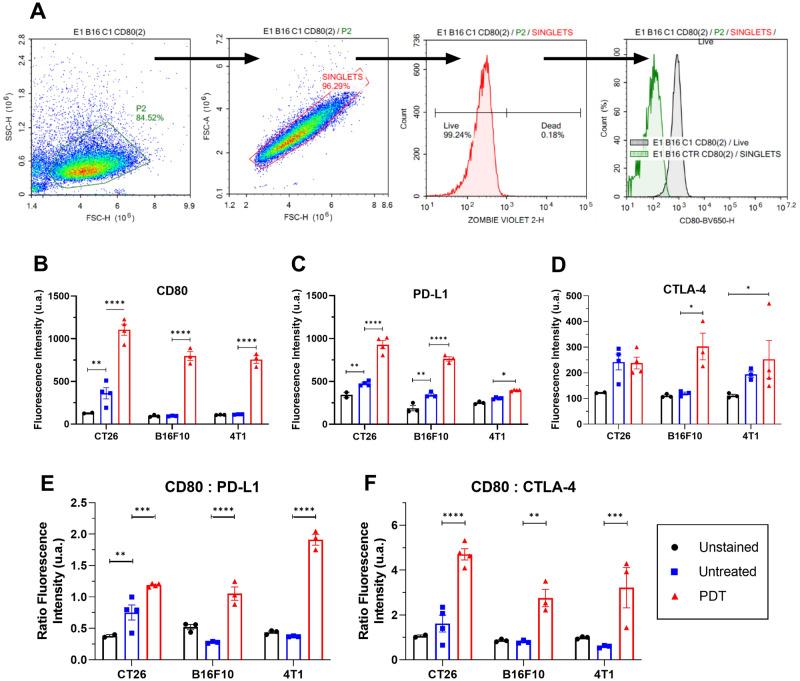
Photodynamic therapy (PDT) with redaporfin stimulates colon carcinoma (CT26), breast (4T1) and melanoma (B16F10) cells to display high levels of CD80 molecules on their surfaces. CD80 overexpression amplifies immunogenicity because it increases same cell (cis) CD80:PD-L1 interactions, which (i) disrupt binding of T-cells PD-1 inhibitory receptors with their ligands (PD-L1) in tumour cells, and (ii) inhibit CTLA-4 inhibitory receptors binding to CD80 in tumour cells. In some cancer cells, redaporfin-PDT also increases CTLA-4 and PD-L1 expressions and virtuous combinations between PDT and immune-checkpoint blockers (ICB) depend on CD80/PD-L1 or CD80/CTLA-4 tumour overexpression ratios post-PDT. This was confirmed using anti-CTLA-4 + PDT combinations to increase survival of mice bearing CT26 tumours, and to regress lung metastases observed with bioluminescence in mice with orthotopic 4T1 tumours. However, the primary 4T1 responded poorly to treatments. Photoacoustic imaging revealed low infiltration of redaporfin in the tumour. Priming the primary tumour with high-intensity (~ 60 bar) photoacoustic waves generated with nanosecond-pulsed lasers and light-to-pressure transducers improved the response of 4T1 tumours to PDT. Penetration-resistant tumours require a combination of approaches to respond to treatments: tumour priming to facilitate drug infiltration, PDT for a strong local effect and a change in immunogenicity, and immunotherapy for a systemic effect.

摘要

光动力疗法(PDT)用红磷霉素刺激结肠癌细胞(CT26)、乳腺癌(4T1)和黑色素瘤(B16F10)细胞在其表面表达高水平的 CD80 分子。CD80 的过表达增强了免疫原性,因为它增加了同种细胞(顺式)CD80:PD-L1 相互作用,这(i)破坏了 T 细胞 PD-1 抑制受体与其配体(PD-L1)在肿瘤细胞中的结合,(ii)抑制了 CTLA-4 抑制受体与肿瘤细胞中 CD80 的结合。在一些癌细胞中,红磷霉素-PDT 还增加了 CTLA-4 和 PD-L1 的表达,PDT 与免疫检查点抑制剂(ICB)的良性组合取决于 PDT 后肿瘤中 CD80/PD-L1 或 CD80/CTLA-4 的肿瘤过表达比值。这一点通过使用抗 CTLA-4+PDT 组合来增加携带 CT26 肿瘤的小鼠的存活率,并通过生物发光来消退在 4T1 肿瘤原位模型中观察到的肺转移得到了证实。然而,原发的 4T1 对治疗反应不佳。光声成像显示肿瘤内红磷霉素的渗透较低。用纳秒脉冲激光和光压换能器产生的高强度(~60 巴)光声波对原发肿瘤进行预处理,改善了 4T1 肿瘤对 PDT 的反应。渗透抗性肿瘤需要结合多种方法来对治疗做出反应:肿瘤预处理以促进药物渗透,PDT 以产生强烈的局部效应和免疫原性改变,以及免疫疗法以产生全身效应。

https://cdn.ncbi.nlm.nih.gov/pmc/blobs/9167/10356828/6055a90af0ce/41598_2023_38862_Fig1_HTML.jpg

文献AI研究员

20分钟写一篇综述,助力文献阅读效率提升50倍。

立即体验

用中文搜PubMed

大模型驱动的PubMed中文搜索引擎

马上搜索

文档翻译

学术文献翻译模型,支持多种主流文档格式。

立即体验