Suppr超能文献

韩国溃疡性结肠炎患者与健康对照者肠道微生物群的比较研究。

Comparative Study of Intestinal Microbiome in Patients with Ulcerative Colitis and Healthy Controls in Korea.

作者信息

Do Kyung-Hyo, Ko Seung-Hyun, Kim Ki Bae, Seo Kwangwon, Lee Wan-Kyu

机构信息

College of Veterinary Medicine, Chungbuk National University, Cheongju 28644, Republic of Korea.

GutBiomeTech Co., Ltd., Cheongju 28644, Republic of Korea.

出版信息

Microorganisms. 2023 Nov 11;11(11):2750. doi: 10.3390/microorganisms11112750.

Abstract

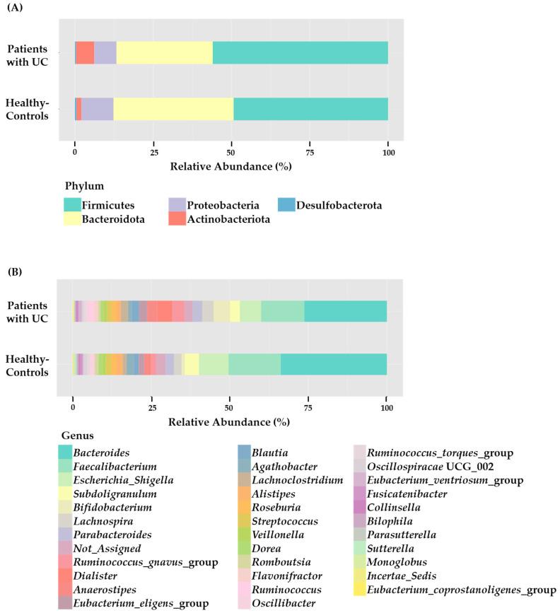
Ulcerative colitis (UC) poses a contemporary medical challenge, with its exact cause still eluding researchers. This is due to various factors, such as the rising incidence, diagnostic complexities, and difficulties associated with its management. We compared the intestinal microbiome of patients with UC to that of healthy controls to determine the qualitative and quantitative changes associated with UC that occur in the intestinal microbiota. The intestinal bacterial abundance in 40 Korean patients with UC and 25 healthy controls was assayed using via next-generation sequencing. There were five major phyla in both groups: Firmicutes (UC patients: 51.12%; healthy controls: 46.90%), Bacteroidota (UC patients: 37.04%; healthy controls: 40.34%), Proteobacteria (UC patients: 6.01%; healthy controls: 11.05%), Actinobacteriota (UC patients: 5.71%; healthy controls: 1.56%), and Desulfobacteriota (UC patients: 0.13%; healthy controls: 0.14%). Firmicutes was more prevalent in patients with UC (51.12%) compared to that of healthy controls (46.90%). Otherwise, Bacteroidota was more prevalent in healthy controls (40.34%) compared to patients with UC (37.04%). Although there was no significant difference, our results showed a substantially lower gut microbiome diversity in patients with UC (mean: 16.5; 95% confidence interval (CI) = 14.956-18.044) than in healthy controls (mean: 17.84; 95% CI = 15.989-19.691), the beta diversity and the flora structure of the microbiome in patients with UC differed from those in healthy controls. This will be helpful for the development of new treatment options and lay the groundwork for future research on UC. To understand the disease mechanism, it is essential to define the different types of microbes in the guts of patients with UC.

摘要

溃疡性结肠炎(UC)是当代医学面临的一项挑战,其确切病因仍让研究人员捉摸不透。这是由多种因素导致的,比如发病率上升、诊断复杂以及治疗相关的困难。我们将UC患者的肠道微生物群与健康对照者的进行比较,以确定肠道微生物群中与UC相关的定性和定量变化。通过下一代测序分析了40名韩国UC患者和25名健康对照者的肠道细菌丰度。两组中均有五个主要门类:厚壁菌门(UC患者:51.12%;健康对照者:46.90%)、拟杆菌门(UC患者:37.04%;健康对照者:40.34%)、变形菌门(UC患者:6.01%;健康对照者:11.0

https://cdn.ncbi.nlm.nih.gov/pmc/blobs/9339/10673479/da55da80b974/microorganisms-11-02750-g001.jpg

文献AI研究员

20分钟写一篇综述,助力文献阅读效率提升50倍。

立即体验

用中文搜PubMed

大模型驱动的PubMed中文搜索引擎

马上搜索

文档翻译

学术文献翻译模型,支持多种主流文档格式。

立即体验