Department of Radiology, Huaxi MR Research Center (HMRRC), Frontiers Science Center for Disease-Related Molecular Network, State Key Laboratory of Biotherapy, West China Hospital, Sichuan University, Chengdu, 610041, China.
National Engineering Research Center for Biomaterials, Sichuan University, 29 Wangjiang Road, Chengdu, 610064, China.
Adv Sci (Weinh). 2024 Mar;11(11):e2307154. doi: 10.1002/advs.202307154. Epub 2023 Dec 31.
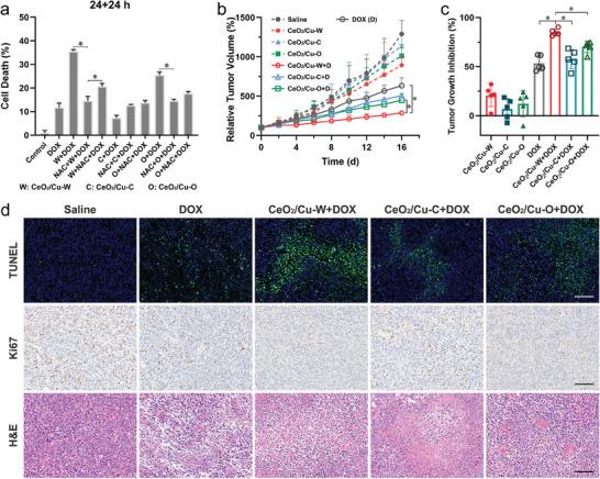
Nanozyme catalytic therapy for cancer treatments has become one of the heated topics, and the therapeutic efficacy is highly correlated with their catalytic efficiency. In this work, three copper-doped CeO supports with various structures as well as crystal facets are developed to realize dual enzyme-mimic catalytic activities, that is superoxide dismutase (SOD) to reduce superoxide radicals to H O and peroxidase (POD) to transform H O to ∙OH. The wire-shaped CeO /Cu-W has the richest surface oxygen vacancies, and a low level of oxygen vacancy (Vo) formation energy, which allows for the elimination of intracellular reactive oxygen spieces (ROS) and continuous transformation to ∙OH with cascade reaction. Moreover, the wire-shaped CeO /Cu-W displays the highest toxic ∙OH production capacity in an acidic intracellular environment, inducing breast cancer cell death and pro-apoptotic autophagy. Therefore, wire-shaped CeO /Cu nanoparticles as an artificial enzyme system can have great potential in the intervention of intracellular ROS in cancer cells, achieving efficacious nanocatalytic therapy.
纳米酶催化疗法在癌症治疗方面已成为热门话题之一,其治疗效果与催化效率密切相关。在这项工作中,开发了三种具有不同结构和晶面的铜掺杂 CeO 载体,以实现双重酶模拟催化活性,即超氧化物歧化酶(SOD)将超氧自由基还原为 H O 和过氧化物酶(POD)将 H O 转化为 ∙OH。线状 CeO /Cu-W 具有最丰富的表面氧空位和较低的氧空位(Vo)形成能,可消除细胞内活性氧物质(ROS)并通过级联反应持续转化为 ∙OH。此外,线状 CeO /Cu-W 在酸性细胞内环境中显示出最高的有毒 ∙OH 产生能力,诱导乳腺癌细胞死亡和促凋亡自噬。因此,线状 CeO /Cu 纳米颗粒作为人工酶系统在干预癌细胞内 ROS 方面具有很大的潜力,可实现有效的纳米催化治疗。