Dib Lea, Koneva Lada A, Edsfeldt Andreas, Zurke Yasemin-Xiomara, Sun Jiangming, Nitulescu Mihaela, Attar Moustafa, Lutgens Esther, Schmidt Steffen, Lindholm Marie W, Choudhury Robin P, Cassimjee Ismail, Lee Regent, Handa Ashok, Goncalves Isabel, Sansom Stephen N, Monaco Claudia
Kennedy Institute of Rheumatology, Nuffield Department of Orthopaedics, Rheumatology and Musculoskeletal Sciences, University of Oxford.
Department of Clinical Sciences Malmö, Clinical Research Center, Lund University, Sweden.
Nat Cardiovasc Res. 2023 Jun 26;2(7):656-672. doi: 10.1038/s44161-023-00295-x.
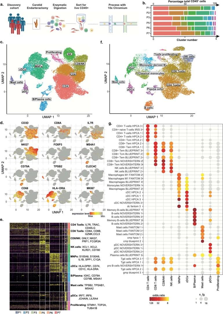
The immune system is integral to cardiovascular health and disease. Targeting inflammation ameliorates adverse cardiovascular outcomes. Atherosclerosis, a major underlying cause of cardiovascular disease (CVD), is conceptualised as a lipid-driven inflammation where macrophages play a non-redundant role. However, evidence emerging so far from single cell atlases suggests a dichotomy between lipid associated and inflammatory macrophage states. Here, we present an inclusive reference atlas of human intraplaque immune cell communities. Combining scRNASeq of human surgical carotid endarterectomies in a discovery cohort with bulk RNASeq and immunohistochemistry in a validation cohort (the Carotid Plaque Imaging Project-CPIP), we reveal the existence of PLIN2/TREM1 macrophages as a toll-like receptor-dependent inflammatory lipid-associated macrophage state linked to cerebrovascular events. Our study shifts the current paradigm of lipid-driven inflammation by providing biological evidence for a pathogenic macrophage transition to an inflammatory lipid-associated phenotype and for its targeting as a new treatment strategy for CVD.
免疫系统对于心血管健康和疾病至关重要。针对炎症可改善不良心血管结局。动脉粥样硬化是心血管疾病(CVD)的一个主要潜在病因,被概念化为一种脂质驱动的炎症,其中巨噬细胞发挥着不可或缺的作用。然而,迄今为止从单细胞图谱中得出的证据表明,脂质相关巨噬细胞状态与炎症性巨噬细胞状态之间存在二分法。在此,我们展示了人类斑块内免疫细胞群落的一个全面参考图谱。我们将发现队列中人类外科颈动脉内膜切除术的单细胞RNA测序与验证队列(颈动脉斑块成像项目-CPIP)中的批量RNA测序和免疫组织化学相结合,揭示了PLIN2/TREM1巨噬细胞的存在,这是一种与脑血管事件相关的、依赖Toll样受体的炎症性脂质相关巨噬细胞状态。我们的研究通过为致病性巨噬细胞向炎症性脂质相关表型的转变及其作为CVD新治疗策略的靶向作用提供生物学证据,改变了当前脂质驱动炎症的范式。