• 文献检索
  • 文档翻译
  • 深度研究
  • 学术资讯
  • Suppr Zotero 插件Zotero 插件
  • 邀请有礼
  • 套餐&价格
  • 历史记录
应用&插件
Suppr Zotero 插件Zotero 插件浏览器插件Mac 客户端Windows 客户端微信小程序
定价
高级版会员购买积分包购买API积分包
服务
文献检索文档翻译深度研究API 文档MCP 服务
关于我们
关于 Suppr公司介绍联系我们用户协议隐私条款
关注我们

Suppr 超能文献

核心技术专利:CN118964589B侵权必究
粤ICP备2023148730 号-1Suppr @ 2026

文献检索

告别复杂PubMed语法,用中文像聊天一样搜索,搜遍4000万医学文献。AI智能推荐,让科研检索更轻松。

立即免费搜索

文件翻译

保留排版,准确专业,支持PDF/Word/PPT等文件格式,支持 12+语言互译。

免费翻译文档

深度研究

AI帮你快速写综述,25分钟生成高质量综述,智能提取关键信息,辅助科研写作。

立即免费体验

全基因组分析揭示了燕麦()基因家族的鉴定、进化及其对非生物胁迫的响应。

Genome-Wide Analysis of the Oat () Gene Family Reveals Its Identification, Evolution, and Response to Abiotic Stress.

机构信息

College of Grassland Science and Technology, Sichuan Agricultural University, Chengdu 611130, China.

Sichuan Academy of Grassland Science, Chengdu 610097, China.

出版信息

Int J Mol Sci. 2024 Feb 15;25(4):2305. doi: 10.3390/ijms25042305.

DOI:10.3390/ijms25042305
PMID:38396983
原文链接:https://pmc.ncbi.nlm.nih.gov/articles/PMC10889330/
Abstract

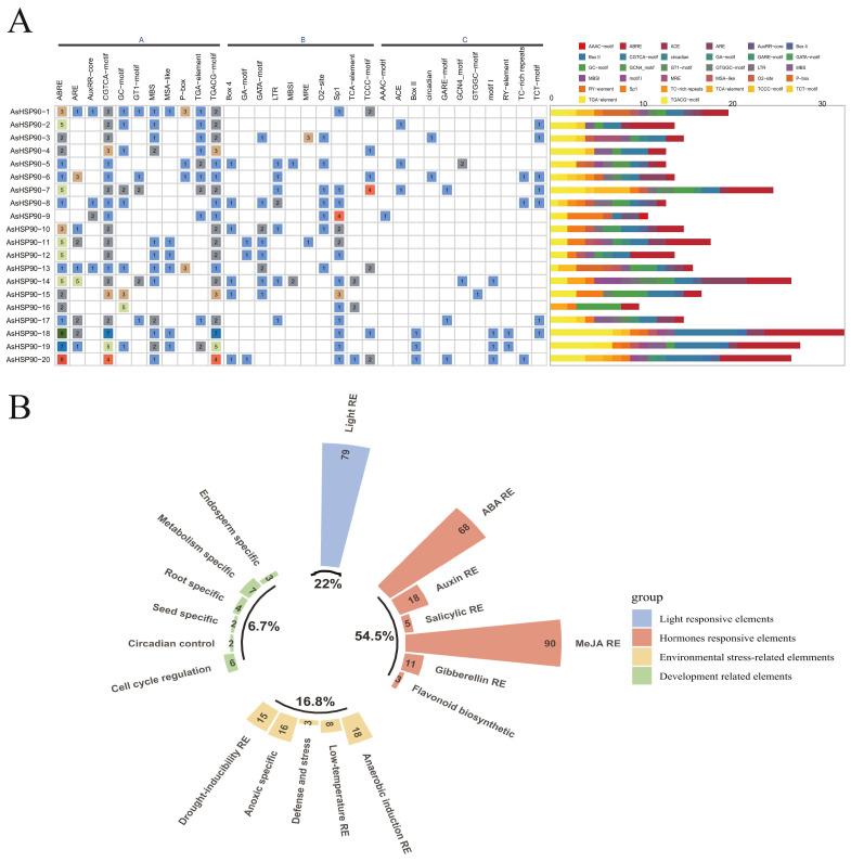
Oats () are an important cereal crop and cool-season forage worldwide. Heat shock protein 90 (HSP90) is a protein ubiquitously expressed in response to heat stress in almost all plants. To date, the gene family has not been comprehensively reported in oats. Herein, we have identified twenty genes in oats and elucidated their evolutionary pathways and responses to five abiotic stresses. The gene structure and motif analyses demonstrated consistency across the phylogenetic tree branches, and the groups exhibited relative structural conservation. Additionally, we identified ten pairs of segmentally duplicated genes in oats. Interspecies synteny analysis and orthologous gene identification indicated that oats share a significant number of orthologous genes with their ancestral species; this implies that the expansion of the oat gene family may have occurred through oat polyploidization and large fragment duplication. The analysis of cis-acting elements revealed their influential role in the expression pattern of HSP90 genes under abiotic stresses. Analysis of oat gene expression under high-temperature, salt, cadmium (Cd), polyethylene glycol (PEG), and abscisic acid (ABA) stresses demonstrated that most AsHSP90 genes were significantly up-regulated by heat stress, particularly , , and . This study offers new insights into the amplification and evolutionary processes of the AsHSP90 protein, as well as its potential role in response to abiotic stresses. Furthermore, it lays the groundwork for understanding oat adaptation to abiotic stress, contributing to research and applications in plant breeding.

摘要

燕麦是一种重要的谷类作物和冷季饲草,在全世界范围内广泛种植。热休克蛋白 90(HSP90)是一种在几乎所有植物中响应热应激时普遍表达的蛋白质。迄今为止,燕麦中的 基因家族尚未得到全面报道。在此,我们在燕麦中鉴定出二十个 基因,并阐明了它们的进化途径以及对五种非生物胁迫的响应。基因结构和基序分析表明,在系统发育树的分支上具有一致性,并且这些组表现出相对结构保守性。此外,我们在燕麦中鉴定出十对分段重复基因。种间同线性分析和同源基因鉴定表明,燕麦与其祖先物种共享大量的同源基因;这意味着燕麦 基因家族的扩张可能是通过燕麦多倍体化和大片段重复发生的。顺式作用元件的分析表明它们在 HSP90 基因表达模式对非生物胁迫的影响。对高温、盐、镉(Cd)、聚乙二醇(PEG)和脱落酸(ABA)胁迫下燕麦基因表达的分析表明,大多数 AsHSP90 基因在热应激下显著上调,特别是 、 、和 。本研究为 AsHSP90 蛋白的扩增和进化过程及其在响应非生物胁迫中的潜在作用提供了新的见解。此外,它为理解燕麦对非生物胁迫的适应奠定了基础,为植物育种的研究和应用做出了贡献。

https://cdn.ncbi.nlm.nih.gov/pmc/blobs/cd2c/10889330/2af40e2ab224/ijms-25-02305-g007.jpg
https://cdn.ncbi.nlm.nih.gov/pmc/blobs/cd2c/10889330/30a382d53d82/ijms-25-02305-g001.jpg
https://cdn.ncbi.nlm.nih.gov/pmc/blobs/cd2c/10889330/09eba73bd7eb/ijms-25-02305-g002.jpg
https://cdn.ncbi.nlm.nih.gov/pmc/blobs/cd2c/10889330/63858ca37295/ijms-25-02305-g003.jpg
https://cdn.ncbi.nlm.nih.gov/pmc/blobs/cd2c/10889330/44b74f07da8f/ijms-25-02305-g004.jpg
https://cdn.ncbi.nlm.nih.gov/pmc/blobs/cd2c/10889330/0c2f6458b66e/ijms-25-02305-g005.jpg
https://cdn.ncbi.nlm.nih.gov/pmc/blobs/cd2c/10889330/a015d75521eb/ijms-25-02305-g006.jpg
https://cdn.ncbi.nlm.nih.gov/pmc/blobs/cd2c/10889330/2af40e2ab224/ijms-25-02305-g007.jpg
https://cdn.ncbi.nlm.nih.gov/pmc/blobs/cd2c/10889330/30a382d53d82/ijms-25-02305-g001.jpg
https://cdn.ncbi.nlm.nih.gov/pmc/blobs/cd2c/10889330/09eba73bd7eb/ijms-25-02305-g002.jpg
https://cdn.ncbi.nlm.nih.gov/pmc/blobs/cd2c/10889330/63858ca37295/ijms-25-02305-g003.jpg
https://cdn.ncbi.nlm.nih.gov/pmc/blobs/cd2c/10889330/44b74f07da8f/ijms-25-02305-g004.jpg
https://cdn.ncbi.nlm.nih.gov/pmc/blobs/cd2c/10889330/0c2f6458b66e/ijms-25-02305-g005.jpg
https://cdn.ncbi.nlm.nih.gov/pmc/blobs/cd2c/10889330/a015d75521eb/ijms-25-02305-g006.jpg
https://cdn.ncbi.nlm.nih.gov/pmc/blobs/cd2c/10889330/2af40e2ab224/ijms-25-02305-g007.jpg

相似文献

1
Genome-Wide Analysis of the Oat () Gene Family Reveals Its Identification, Evolution, and Response to Abiotic Stress.全基因组分析揭示了燕麦()基因家族的鉴定、进化及其对非生物胁迫的响应。
Int J Mol Sci. 2024 Feb 15;25(4):2305. doi: 10.3390/ijms25042305.
2
Exploring Evolutionary Pathways and Abiotic Stress Responses through Genome-Wide Identification and Analysis of the Alternative Oxidase (AOX) Gene Family in Common Oat ().通过全基因组鉴定和分析普通燕麦()中的交替氧化酶(AOX)基因家族,探索进化途径和非生物胁迫反应。
Int J Mol Sci. 2024 Aug 29;25(17):9383. doi: 10.3390/ijms25179383.
3
Genomic identification and expression profiling of DMP genes in oat (Avena sativa) elucidate their responsiveness to seed aging.燕麦(Avena sativa)DMP 基因的基因组鉴定和表达谱分析阐明了它们对种子老化的响应。
BMC Genomics. 2024 Sep 16;25(1):863. doi: 10.1186/s12864-024-10743-y.
4
Genome-wide identification and expression analysis of HSP90 gene family in Nicotiana tabacum.烟草 HSP90 基因家族的全基因组鉴定和表达分析。
BMC Genet. 2019 Mar 19;20(1):35. doi: 10.1186/s12863-019-0738-8.
5
Genome-wide identification and functional analysis of the cellulose synthase-like gene superfamily in common oat (Avena sativa L.).燕麦属纤维素合酶样基因超家族的全基因组鉴定与功能分析
Phytochemistry. 2024 Feb;218:113940. doi: 10.1016/j.phytochem.2023.113940. Epub 2023 Dec 4.
6
Genome-wide identification and characterization of bZIP transcription factors and their expression profile under abiotic stresses in Chinese pear (Pyrus bretschneideri).中文梨(Pyrus bretschneideri)中生物胁迫下 bZIP 转录因子的全基因组鉴定和特征分析及其表达谱
BMC Plant Biol. 2021 Sep 9;21(1):413. doi: 10.1186/s12870-021-03191-3.
7
Genome-Wide Identification of Gene Family in Perennial Ryegrass and Expression Analysis under Various Abiotic Stresses.多年生黑麦草基因家族的全基因组鉴定及不同非生物胁迫下的表达分析
Plants (Basel). 2021 Nov 19;10(11):2509. doi: 10.3390/plants10112509.
8
Genome-wide identification of the EIN3/EIL transcription factor family and their responses under abiotic stresses in Medicago sativa.在紫花苜蓿中全基因组鉴定 EIN3/EIL 转录因子家族及其对非生物胁迫的响应。
BMC Plant Biol. 2024 Sep 30;24(1):898. doi: 10.1186/s12870-024-05588-2.
9
Evolutionary history of the heat shock protein 90 (Hsp90) family of 43 plants and characterization of Hsp90s in Solanum tuberosum.43 种植物的热休克蛋白 90(Hsp90)家族的进化历史及马铃薯(Solanum tuberosum)中 Hsp90 的特性。
Mol Biol Rep. 2020 Sep;47(9):6679-6691. doi: 10.1007/s11033-020-05722-x. Epub 2020 Aug 11.
10
[Genome-wide identification and analysis of heat shock protein 90 in tomato].[番茄中热休克蛋白90的全基因组鉴定与分析]
Yi Chuan. 2014 Oct;36(10):1043-52. doi: 10.3724/SP.J.1005.2014.1043.

引用本文的文献

1
Integrated transcriptomic, metabolomic and lipidomic analyses uncover the crucial roles of lipid metabolism pathways in oat (Avena sativa) responses to heat stress.整合转录组学、代谢组学和脂质组学分析揭示了脂质代谢途径在燕麦( Avena sativa )对热胁迫响应中的关键作用。
BMC Genomics. 2025 Aug 28;26(1):780. doi: 10.1186/s12864-025-11972-5.
2
Genome-Wide Identification and Expression Analysis of the HSP90 Gene Family in Relation to Developmental and Abiotic Stress in Ginger ( Roscoe).姜(Roscoe)中与发育及非生物胁迫相关的HSP90基因家族的全基因组鉴定与表达分析
Plants (Basel). 2025 May 29;14(11):1660. doi: 10.3390/plants14111660.
3

本文引用的文献

1
TBtools-II: A "one for all, all for one" bioinformatics platform for biological big-data mining.TBtools-II:一个“一专多能”的生物信息学大数据挖掘平台。
Mol Plant. 2023 Nov 6;16(11):1733-1742. doi: 10.1016/j.molp.2023.09.010. Epub 2023 Sep 22.
2
Structural and functional complexity of HSP90 in cellular homeostasis and disease.HSP90 在细胞内稳态和疾病中的结构和功能复杂性。
Nat Rev Mol Cell Biol. 2023 Nov;24(11):797-815. doi: 10.1038/s41580-023-00640-9. Epub 2023 Jul 31.
3
Alternative splicing of TaHSFA6e modulates heat shock protein-mediated translational regulation in response to heat stress in wheat.
A global assembly of landrace oat (Avena sativa L.) accessions is a discovery resource for adaptive variation, association mapping, and trait deployment.
地方品种燕麦(Avena sativa L.)种质的全球集合是适应性变异、关联作图和性状部署的发现资源。
G3 (Bethesda). 2025 Jun 4;15(6). doi: 10.1093/g3journal/jkaf093.
4
Genome-Wide Identification and Expression Profiling of the Transcription Factor Family in Response to Abiotic Stress in Centipedegrass.狗牙根转录因子家族响应非生物胁迫的全基因组鉴定与表达谱分析
Plants (Basel). 2024 Dec 28;14(1):62. doi: 10.3390/plants14010062.
5
Genome-Wide Identification of the Lectin Receptor-like Kinase Gene Family in and Its Role in Salt Stress Tolerance.中的凝集素受体样激酶基因家族的全基因组鉴定及其在耐盐性中的作用。 (注:原文中“in and Its Role”表述有误,推测可能是某个物种名缺失,这里按正常逻辑翻译了,但可能与原文实际含义有偏差,需结合完整原文进一步确认。)
Int J Mol Sci. 2024 Nov 27;25(23):12754. doi: 10.3390/ijms252312754.
6
Exploring Evolutionary Pathways and Abiotic Stress Responses through Genome-Wide Identification and Analysis of the Alternative Oxidase (AOX) Gene Family in Common Oat ().通过全基因组鉴定和分析普通燕麦()中的交替氧化酶(AOX)基因家族,探索进化途径和非生物胁迫反应。
Int J Mol Sci. 2024 Aug 29;25(17):9383. doi: 10.3390/ijms25179383.
TaHSFA6e 的可变剪接调节了热激蛋白介导的小麦对热胁迫的翻译调控。
New Phytol. 2023 Sep;239(6):2235-2247. doi: 10.1111/nph.19100. Epub 2023 Jul 4.
4
Reference genome assemblies reveal the origin and evolution of allohexaploid oat.参考基因组组装揭示了异源六倍体燕麦的起源和进化。
Nat Genet. 2022 Aug;54(8):1248-1258. doi: 10.1038/s41588-022-01127-7. Epub 2022 Jul 18.
5
How do plants feel the heat and survive?植物如何感知高温并存活下来?
Trends Biochem Sci. 2022 Oct;47(10):824-838. doi: 10.1016/j.tibs.2022.05.004. Epub 2022 Jun 1.
6
The mosaic oat genome gives insights into a uniquely healthy cereal crop.镶嵌燕麦基因组揭示了一种独特的健康谷物作物。
Nature. 2022 Jun;606(7912):113-119. doi: 10.1038/s41586-022-04732-y. Epub 2022 May 18.
7
Catalase () Gene Family in Wheat ( L.): Evolution, Expression Pattern and Function Analysis.小麦过氧化氢酶()基因家族:进化、表达模式与功能分析。
Int J Mol Sci. 2022 Jan 4;23(1):542. doi: 10.3390/ijms23010542.
8
KaKs_Calculator 3.0: Calculating Selective Pressure on Coding and Non-coding Sequences.KaKs_Calculator 3.0:计算编码和非编码序列上的选择压力
Genomics Proteomics Bioinformatics. 2022 Jun;20(3):536-540. doi: 10.1016/j.gpb.2021.12.002. Epub 2022 Jan 3.
9
Genome-Wide Identification of Gene Family in Perennial Ryegrass and Expression Analysis under Various Abiotic Stresses.多年生黑麦草基因家族的全基因组鉴定及不同非生物胁迫下的表达分析
Plants (Basel). 2021 Nov 19;10(11):2509. doi: 10.3390/plants10112509.
10
Abiotic stress responses in plants.植物中的非生物胁迫响应
Nat Rev Genet. 2022 Feb;23(2):104-119. doi: 10.1038/s41576-021-00413-0. Epub 2021 Sep 24.