Suppr超能文献

中国 和 的基因组特征及遗传多样性。

Genomic characters of and genetic diversity in China.

机构信息

State Key Laboratory of Pathogen and Biosecurity, Beijing Institute of Microbiology and Epidemiology, Beijing, People's Republic of China.

Institute of EcoHealth, School of Public Health, Cheeloo College of Medicine, Shandong University, Jinan, People's Republic of China.

出版信息

Emerg Microbes Infect. 2024 Dec;13(1):2323153. doi: 10.1080/22221751.2024.2323153. Epub 2024 Mar 5.

Abstract

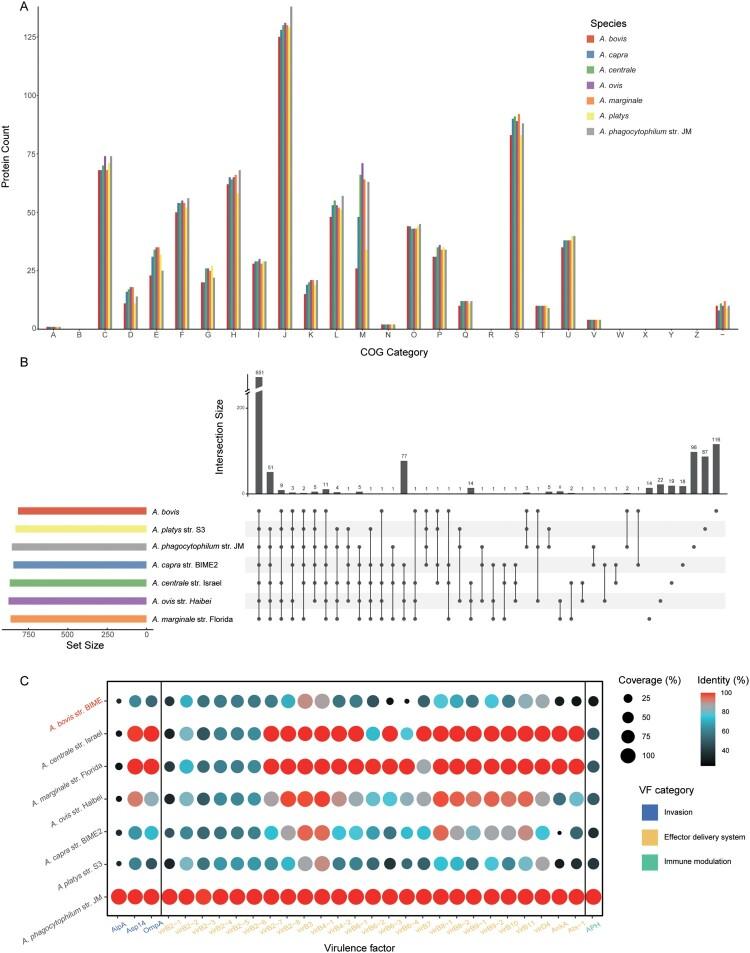
The emergence of or -like infection in humans from China and the United States of America has raised concern about the public health importance of this pathogen. Although has been detected in a wide range of ticks and mammals in the world, no genome of the pathogen is available up to now, which has prohibited us from better understanding the genetic basis for its pathogenicity. Here we describe an genome from metagenomic sequencing of an infected goat in China. had the smallest genome of the genus , and relatively lower GC content. Phylogenetic analysis of single-copy orthologue sequence showed that was closely related to and , but relatively far from intraerythrocytic species. had 116 unique orthogroups and lacked 51 orthogroups in comparison to other species. The virulence factors of were significantly less than those of , suggesting less pathogenicity of . When tested by specific PCR assays, was detected in 23 of 29 goats, with an infection rate up to 79.3% (95% CI: 64.6% ∼94.1%). The phylogenetic analyses based on partial 16S rRNA, and genes indicated that had high genetic diversity. The findings of this study lay a foundation for further understanding of the biological characteristics and genetic diversity of , and will facilitate the formulation of prevention and control strategies.

摘要

中国和美国出现的类似 感染引起了人们对这种病原体公共卫生重要性的关注。虽然已经在世界范围内的许多蜱虫和哺乳动物中检测到了 ,但迄今为止还没有病原体的基因组,这使得我们无法更好地了解其致病性的遗传基础。在这里,我们描述了从中国感染山羊的宏基因组测序中获得的 基因组。 是属中基因组最小的,GC 含量相对较低。单拷贝直系同源物序列的系统发育分析表明, 与 和 密切相关,但与红细胞内 种相对较远。与其他 种相比, 有 116 个独特的直系同源物,缺少 51 个直系同源物。 的毒力因子明显少于 ,表明 的致病性较低。通过特异性 PCR 检测,在 29 只山羊中检测到 23 只,感染率高达 79.3%(95%置信区间:64.6%~94.1%)。基于部分 16S rRNA、 和 基因的系统发育分析表明, 具有很高的遗传多样性。本研究的结果为进一步了解 的生物学特性和遗传多样性奠定了基础,并将有助于制定预防和控制策略。

https://cdn.ncbi.nlm.nih.gov/pmc/blobs/da8e/10916922/f126b5bb2b42/TEMI_A_2323153_F0001_OC.jpg

文献AI研究员

20分钟写一篇综述,助力文献阅读效率提升50倍。

立即体验

用中文搜PubMed

大模型驱动的PubMed中文搜索引擎

马上搜索

文档翻译

学术文献翻译模型,支持多种主流文档格式。

立即体验