Suppr超能文献

通过约束矩阵分解去除光遗传连接映射数据中的直接光电流伪影。

Removing direct photocurrent artifacts in optogenetic connectivity mapping data via constrained matrix factorization.

机构信息

Mortimer B. Zuckerman Mind Brain Behavior Institute, Grossman Center for the Statistics of Mind, and Center for Theoretical Neuroscience, Columbia University, New York, New York, United States of America.

Department of Molecular and Cell Biology, University of California, Berkeley, Berkeley, California, United States of America.

出版信息

PLoS Comput Biol. 2024 May 6;20(5):e1012053. doi: 10.1371/journal.pcbi.1012053. eCollection 2024 May.

Abstract

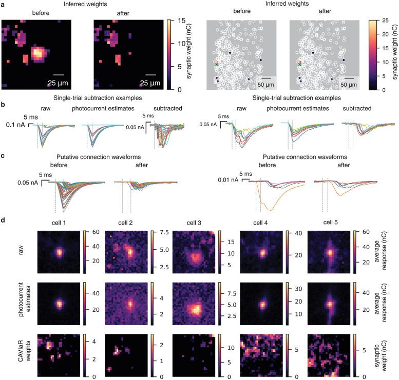
Monosynaptic connectivity mapping is crucial for building circuit-level models of neural computation. Two-photon optogenetic stimulation, when combined with whole-cell recording, enables large-scale mapping of physiological circuit parameters. In this experimental setup, recorded postsynaptic currents are used to infer the presence and strength of connections. For many cell types, nearby connections are those we expect to be strongest. However, when the postsynaptic cell expresses opsin, optical excitation of nearby cells can induce direct photocurrents in the postsynaptic cell. These photocurrent artifacts contaminate synaptic currents, making it difficult or impossible to probe connectivity for nearby cells. To overcome this problem, we developed a computational tool, Photocurrent Removal with Constraints (PhoRC). Our method is based on a constrained matrix factorization model which leverages the fact that photocurrent kinetics are less variable than those of synaptic currents. We demonstrate on real and simulated data that PhoRC consistently removes photocurrents while preserving synaptic currents, despite variations in photocurrent kinetics across datasets. Our method allows the discovery of synaptic connections which would have been otherwise obscured by photocurrent artifacts, and may thus reveal a more complete picture of synaptic connectivity. PhoRC runs faster than real time and is available as open source software.

摘要

单突触连接映射对于构建神经计算的电路级模型至关重要。当与全细胞膜片钳记录结合使用时,双光子光遗传学刺激可实现大规模的生理电路参数映射。在这个实验设置中,记录的突触后电流可用于推断连接的存在和强度。对于许多细胞类型,附近的连接是我们预期最强的连接。然而,当突触后细胞表达光受体时,附近细胞的光激发会在突触后细胞中诱导直接光电流。这些光电流伪影会污染突触电流,使得探测附近细胞的连接变得困难或不可能。为了解决这个问题,我们开发了一种计算工具,称为 Photocurrent Removal with Constraints(PhoRC)。我们的方法基于一个受约束的矩阵分解模型,该模型利用了光电流动力学比突触电流动力学变化更小的事实。我们在真实和模拟数据上证明,PhoRC 能够一致地去除光电流,同时保留突触电流,尽管在不同数据集之间光电流动力学存在差异。我们的方法允许发现原本会被光电流伪影掩盖的突触连接,从而可能揭示更完整的突触连接图景。PhoRC 的运行速度快于实时,并且作为开源软件可用。

https://cdn.ncbi.nlm.nih.gov/pmc/blobs/cdf4/11098512/c78e30f625f3/pcbi.1012053.g001.jpg

文献AI研究员

20分钟写一篇综述,助力文献阅读效率提升50倍。

立即体验

用中文搜PubMed

大模型驱动的PubMed中文搜索引擎

马上搜索

文档翻译

学术文献翻译模型,支持多种主流文档格式。

立即体验