Suppr超能文献

DNA甲基化组的个体纵向变化可识别早期生活逆境的特征,并与后期结果相关。

Individual longitudinal changes in DNA-methylome identify signatures of early-life adversity and correlate with later outcome.

作者信息

Short Annabel K, Weber Ryan, Kamei Noriko, Wilcox Thai Christina, Arora Hina, Mortazavi Ali, Stern Hal S, Glynn Laura, Baram Tallie Z

机构信息

Department of Anatomy and Neurobiology, ersity of California- Irvine, Irvine, CA, 92697, USA.

Departments of Pediatrics and Neurology, University of California-Irvine, Irvine, CA, 92697, USA.

出版信息

Neurobiol Stress. 2024 May 31;31:100652. doi: 10.1016/j.ynstr.2024.100652. eCollection 2024 Jul.

Abstract

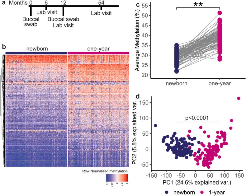
Adverse early-life experiences (ELA) affect a majority of the world's children. Whereas the enduring impact of ELA on cognitive and emotional health is established, there are no tools to predict vulnerability to ELA consequences in an individual child. Epigenetic markers including peripheral-cell DNA-methylation profiles may encode ELA and provide predictive outcome markers, yet the interindividual variance of the human genome and rapid changes in DNA methylation in childhood pose significant challenges. Hoping to mitigate these challenges we examined the relation of several ELA dimensions to DNA methylation changes and outcome using a within-subject longitudinal design and a high methylation-change threshold. DNA methylation was analyzed in buccal swab/saliva samples collected twice (neonatally and at 12 months) in 110 infants. We identified CpGs differentially methylated across time for each child and determined whether they associated with ELA indicators and executive function at age 5. We assessed sex differences and derived a sex-dependent 'impact score' based on sites that most contributed to methylation changes. Changes in methylation between two samples of an individual child reflected age-related trends and correlated with executive function years later. Among tested ELA dimensions and life factors including income to needs ratios, maternal sensitivity, body mass index and infant sex, unpredictability of parental and household signals was the strongest predictor of executive function. In girls, high early-life unpredictability interacted with methylation changes to presage executive function. Thus, longitudinal, within-subject changes in methylation profiles may provide a signature of ELA and a potential predictive marker of individual outcome.

摘要

早期不良经历(ELA)影响着世界上大多数儿童。虽然ELA对认知和情绪健康的持久影响已得到证实,但尚无工具可预测个体儿童对ELA后果的易感性。包括外周细胞DNA甲基化谱在内的表观遗传标记可能编码ELA并提供预测结果标记,但人类基因组的个体间差异以及儿童期DNA甲基化的快速变化带来了重大挑战。为了应对这些挑战,我们采用受试者内纵向设计和高甲基化变化阈值,研究了几个ELA维度与DNA甲基化变化及结果之间的关系。对110名婴儿在出生时和12个月时采集的两次口腔拭子/唾液样本中的DNA甲基化进行了分析。我们确定了每个儿童随时间差异甲基化的CpG,并确定它们是否与5岁时的ELA指标和执行功能相关。我们评估了性别差异,并根据对甲基化变化贡献最大的位点得出了性别依赖性的“影响评分”。个体儿童两个样本之间的甲基化变化反映了与年龄相关的趋势,并与数年后的执行功能相关。在测试的ELA维度和生活因素中,包括收入需求比、母亲敏感性、体重指数和婴儿性别,父母和家庭信号的不可预测性是执行功能最强的预测因素。在女孩中,早期生活的高不可预测性与甲基化变化相互作用,预示着执行功能。因此,甲基化谱的纵向、受试者内变化可能提供ELA的特征以及个体结果的潜在预测标记。

https://cdn.ncbi.nlm.nih.gov/pmc/blobs/41c8/11219970/e0353b14b2b4/gr1.jpg

文献AI研究员

20分钟写一篇综述,助力文献阅读效率提升50倍。

立即体验

用中文搜PubMed

大模型驱动的PubMed中文搜索引擎

马上搜索

文档翻译

学术文献翻译模型,支持多种主流文档格式。

立即体验