• 文献检索
  • 文档翻译
  • 深度研究
  • 学术资讯
  • Suppr Zotero 插件Zotero 插件
  • 邀请有礼
  • 套餐&价格
  • 历史记录
应用&插件
Suppr Zotero 插件Zotero 插件浏览器插件Mac 客户端Windows 客户端微信小程序
定价
高级版会员购买积分包购买API积分包
服务
文献检索文档翻译深度研究API 文档MCP 服务
关于我们
关于 Suppr公司介绍联系我们用户协议隐私条款
关注我们

Suppr 超能文献

核心技术专利:CN118964589B侵权必究
粤ICP备2023148730 号-1Suppr @ 2026

文献检索

告别复杂PubMed语法,用中文像聊天一样搜索,搜遍4000万医学文献。AI智能推荐,让科研检索更轻松。

立即免费搜索

文件翻译

保留排版,准确专业,支持PDF/Word/PPT等文件格式,支持 12+语言互译。

免费翻译文档

深度研究

AI帮你快速写综述,25分钟生成高质量综述,智能提取关键信息,辅助科研写作。

立即免费体验

高致病性禽流感 H5N1 病毒向奶牛的溢出。

Spillover of highly pathogenic avian influenza H5N1 virus to dairy cattle.

机构信息

Department of Population Medicine and Diagnostic Sciences, Animal Health Diagnostic Center, College of Veterinary Medicine, Cornell University, Ithaca, NY, USA.

Texas A&M Veterinary Medical Diagnostic Laboratory, Canyon, TX, USA.

出版信息

Nature. 2024 Oct;634(8034):669-676. doi: 10.1038/s41586-024-07849-4. Epub 2024 Jul 25.

DOI:10.1038/s41586-024-07849-4
PMID:39053575
原文链接:https://pmc.ncbi.nlm.nih.gov/articles/PMC11485258/
Abstract

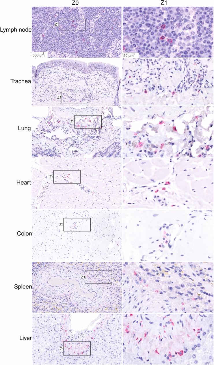
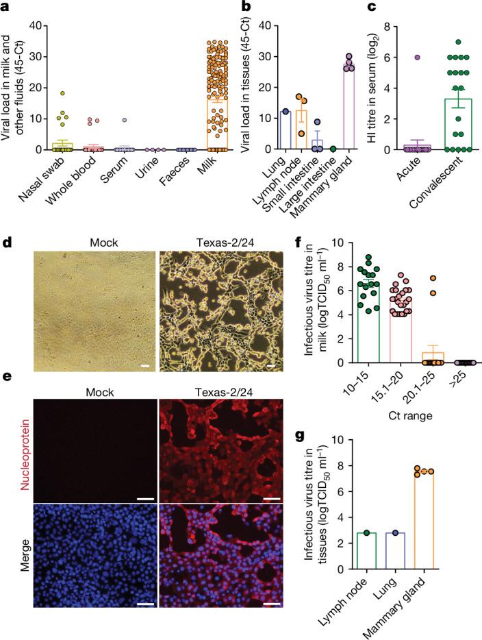
The highly pathogenic avian influenza (HPAI) H5N1 virus clade 2.3.4.4b has caused the death of millions of domestic birds and thousands of wild birds in the USA since January 2022 (refs. ). Throughout this outbreak, spillovers to mammals have been frequently documented. Here we report spillover of the HPAI H5N1 virus to dairy cattle across several states in the USA. The affected cows displayed clinical signs encompassing decreased feed intake, altered faecal consistency, respiratory distress and decreased milk production with abnormal milk. Infectious virus and viral RNA were consistently detected in milk from affected cows. Viral distribution in tissues via immunohistochemistry and in situ hybridization revealed a distinct tropism of the virus for the epithelial cells lining the alveoli of the mammary gland in cows. Whole viral genome sequences recovered from dairy cows, birds, domestic cats and a raccoon from affected farms indicated multidirectional interspecies transmissions. Epidemiological and genomic data revealed efficient cow-to-cow transmission after apparently healthy cows from an affected farm were transported to a premise in a different state. These results demonstrate the transmission of the HPAI H5N1 clade 2.3.4.4b virus at a non-traditional interface, underscoring the ability of the virus to cross species barriers.

摘要

自 2022 年 1 月以来,高致病性禽流感(HPAI)H5N1 病毒 2.3.4.4b 分支在美国已导致数百万家禽和数千只野生鸟类死亡(参考文献)。在此次疫情期间,经常有哺乳动物感染的情况记录。在这里,我们报告了 HPAI H5N1 病毒在美国多个州向奶牛的溢出。受感染的奶牛表现出包括采食量减少、粪便稠度改变、呼吸困难和产奶量下降以及异常产奶在内的临床症状。受感染奶牛的牛奶中始终检测到传染性病毒和病毒 RNA。通过免疫组织化学和原位杂交技术在组织中进行病毒分布显示,病毒对奶牛乳腺肺泡上皮细胞具有明显的倾向性。从受影响农场的奶牛、鸟类、家猫和浣熊中回收的全病毒基因组序列表明存在多方向的种间传播。流行病学和基因组数据显示,在来自受影响农场的看似健康的奶牛被运往另一个州的场所后,发生了有效的奶牛间传播。这些结果表明,HPAI H5N1 2.3.4.4b 病毒在非传统界面传播,突出了该病毒跨越物种屏障的能力。

https://cdn.ncbi.nlm.nih.gov/pmc/blobs/73f9/11485258/56d116e59e5b/41586_2024_7849_Fig14_ESM.jpg
https://cdn.ncbi.nlm.nih.gov/pmc/blobs/73f9/11485258/c808fdaafcc8/41586_2024_7849_Fig1_HTML.jpg
https://cdn.ncbi.nlm.nih.gov/pmc/blobs/73f9/11485258/1be70b2ab005/41586_2024_7849_Fig2_HTML.jpg
https://cdn.ncbi.nlm.nih.gov/pmc/blobs/73f9/11485258/57d4916cc669/41586_2024_7849_Fig3_HTML.jpg
https://cdn.ncbi.nlm.nih.gov/pmc/blobs/73f9/11485258/db15a4357e28/41586_2024_7849_Fig4_HTML.jpg
https://cdn.ncbi.nlm.nih.gov/pmc/blobs/73f9/11485258/ccdc6019c292/41586_2024_7849_Fig5_HTML.jpg
https://cdn.ncbi.nlm.nih.gov/pmc/blobs/73f9/11485258/809ee3e1663a/41586_2024_7849_Fig6_HTML.jpg
https://cdn.ncbi.nlm.nih.gov/pmc/blobs/73f9/11485258/740ef394dd85/41586_2024_7849_Fig7_ESM.jpg
https://cdn.ncbi.nlm.nih.gov/pmc/blobs/73f9/11485258/c876836a5e5f/41586_2024_7849_Fig8_ESM.jpg
https://cdn.ncbi.nlm.nih.gov/pmc/blobs/73f9/11485258/1084fd3f720d/41586_2024_7849_Fig9_ESM.jpg
https://cdn.ncbi.nlm.nih.gov/pmc/blobs/73f9/11485258/d98c34088d05/41586_2024_7849_Fig10_ESM.jpg
https://cdn.ncbi.nlm.nih.gov/pmc/blobs/73f9/11485258/bcea6ce63b22/41586_2024_7849_Fig11_ESM.jpg
https://cdn.ncbi.nlm.nih.gov/pmc/blobs/73f9/11485258/e3b2a537b7d0/41586_2024_7849_Fig12_ESM.jpg
https://cdn.ncbi.nlm.nih.gov/pmc/blobs/73f9/11485258/8f18fdfffe98/41586_2024_7849_Fig13_ESM.jpg
https://cdn.ncbi.nlm.nih.gov/pmc/blobs/73f9/11485258/56d116e59e5b/41586_2024_7849_Fig14_ESM.jpg
https://cdn.ncbi.nlm.nih.gov/pmc/blobs/73f9/11485258/c808fdaafcc8/41586_2024_7849_Fig1_HTML.jpg
https://cdn.ncbi.nlm.nih.gov/pmc/blobs/73f9/11485258/1be70b2ab005/41586_2024_7849_Fig2_HTML.jpg
https://cdn.ncbi.nlm.nih.gov/pmc/blobs/73f9/11485258/57d4916cc669/41586_2024_7849_Fig3_HTML.jpg
https://cdn.ncbi.nlm.nih.gov/pmc/blobs/73f9/11485258/db15a4357e28/41586_2024_7849_Fig4_HTML.jpg
https://cdn.ncbi.nlm.nih.gov/pmc/blobs/73f9/11485258/ccdc6019c292/41586_2024_7849_Fig5_HTML.jpg
https://cdn.ncbi.nlm.nih.gov/pmc/blobs/73f9/11485258/809ee3e1663a/41586_2024_7849_Fig6_HTML.jpg
https://cdn.ncbi.nlm.nih.gov/pmc/blobs/73f9/11485258/740ef394dd85/41586_2024_7849_Fig7_ESM.jpg
https://cdn.ncbi.nlm.nih.gov/pmc/blobs/73f9/11485258/c876836a5e5f/41586_2024_7849_Fig8_ESM.jpg
https://cdn.ncbi.nlm.nih.gov/pmc/blobs/73f9/11485258/1084fd3f720d/41586_2024_7849_Fig9_ESM.jpg
https://cdn.ncbi.nlm.nih.gov/pmc/blobs/73f9/11485258/d98c34088d05/41586_2024_7849_Fig10_ESM.jpg
https://cdn.ncbi.nlm.nih.gov/pmc/blobs/73f9/11485258/bcea6ce63b22/41586_2024_7849_Fig11_ESM.jpg
https://cdn.ncbi.nlm.nih.gov/pmc/blobs/73f9/11485258/e3b2a537b7d0/41586_2024_7849_Fig12_ESM.jpg
https://cdn.ncbi.nlm.nih.gov/pmc/blobs/73f9/11485258/8f18fdfffe98/41586_2024_7849_Fig13_ESM.jpg
https://cdn.ncbi.nlm.nih.gov/pmc/blobs/73f9/11485258/56d116e59e5b/41586_2024_7849_Fig14_ESM.jpg

相似文献

1
Spillover of highly pathogenic avian influenza H5N1 virus to dairy cattle.高致病性禽流感 H5N1 病毒向奶牛的溢出。
Nature. 2024 Oct;634(8034):669-676. doi: 10.1038/s41586-024-07849-4. Epub 2024 Jul 25.
2
Highly Pathogenic Avian Influenza A(H5N1) Clade 2.3.4.4b Virus Infection in Domestic Dairy Cattle and Cats, United States, 2024.美国 2024 年家养奶牛和猫感染高致病性禽流感 A(H5N1) 病毒 2.3.4.4b 分支
Emerg Infect Dis. 2024 Jul;30(7):1335-1343. doi: 10.3201/eid3007.240508. Epub 2024 Apr 29.
3
Detection and Monitoring of Highly Pathogenic Influenza A Virus 2.3.4.4b Outbreak in Dairy Cattle in the United States.美国奶牛中高致病性流感病毒 2.3.4.4b 暴发的检测和监测。
Viruses. 2024 Aug 29;16(9):1376. doi: 10.3390/v16091376.
4
Sialic Acid Receptor Specificity in Mammary Gland of Dairy Cattle Infected with Highly Pathogenic Avian Influenza A(H5N1) Virus.感染高致病性禽流感(H5N1)病毒的奶牛乳腺中唾液酸受体的特异性。
Emerg Infect Dis. 2024 Jul;30(7):1361-1373. doi: 10.3201/eid3007.240689. Epub 2024 Jun 11.
5
Pathogenicity and transmissibility of bovine H5N1 influenza virus.牛源 H5N1 流感病毒的致病性和传染性。
Nature. 2024 Sep;633(8029):426-432. doi: 10.1038/s41586-024-07766-6. Epub 2024 Jul 8.
6
Editorial: Concerns as Highly Pathogenic Avian Influenza (HPAI) Virus of the H5N1 Subtype is Identified in Dairy Cows and Other Mammals.社论:高致病性禽流感(HPAI)病毒 H5N1 亚型在奶牛和其他哺乳动物中被检出令人担忧。
Med Sci Monit. 2024 Jun 1;30:e945315. doi: 10.12659/MSM.945315.
7
Avian and Human Influenza A Virus Receptors in Bovine Mammary Gland.牛乳腺中的禽源和人流感病毒受体。
Emerg Infect Dis. 2024 Sep;30(9):1907-1911. doi: 10.3201/eid3009.240696. Epub 2024 Aug 10.
8
Genomic characterization of highly pathogenic avian influenza A H5N1 virus newly emerged in dairy cattle.奶牛中新出现的高致病性禽流感 A(H5N1)病毒的基因组特征
Emerg Microbes Infect. 2024 Dec;13(1):2380421. doi: 10.1080/22221751.2024.2380421. Epub 2024 Jul 24.
9
Stop H5N1 influenza in US cattle now.现在就阻止 H5N1 流感在美国牛群中传播。
Science. 2024 Jul 12;385(6705):123. doi: 10.1126/science.adr5866. Epub 2024 Jul 11.
10
An Update on Highly Pathogenic Avian Influenza A(H5N1) Virus, Clade 2.3.4.4b.高致病性禽流感 A(H5N1)病毒,谱系 2.3.4.4b 的最新情况。
J Infect Dis. 2024 Sep 23;230(3):533-542. doi: 10.1093/infdis/jiae379.

引用本文的文献

1
Low Levels of Neutralizing Antibodies to Influenza A (H5N1) and D Viruses Among Cattle and Cattle Workers on US Farms, 2024-2025.2024 - 2025年美国农场牛群及养牛工人中甲型流感病毒(H5N1)和丁型流感病毒中和抗体水平较低
Influenza Other Respir Viruses. 2025 Sep;19(9):e70162. doi: 10.1111/irv.70162.
2
Avian influenza spillover into poultry: environmental influences and biosecurity protections.禽流感向家禽的溢出:环境影响与生物安全防护
One Health. 2025 Aug 19;21:101172. doi: 10.1016/j.onehlt.2025.101172. eCollection 2025 Dec.
3
Detection of pathogens in dogs with respiratory disease during winter 2023-2024 using multiplex qPCR/RT-qPCR assays and next-generation sequencing.
2023 - 2024年冬季,采用多重qPCR/RT - qPCR检测方法和下一代测序技术检测患有呼吸道疾病的犬类病原体。
Front Vet Sci. 2025 Aug 19;12:1617147. doi: 10.3389/fvets.2025.1617147. eCollection 2025.
4
High-throughput synthesis and specificity characterization of natively paired influenza hemagglutinin antibodies with oPool display.利用oPool展示技术对天然配对的流感血凝素抗体进行高通量合成及特异性表征
Sci Transl Med. 2025 Sep 3;17(814):eadt4147. doi: 10.1126/scitranslmed.adt4147.
5
Emerging threats of HPAI H5N1 clade 2.3.4.4b in swine: knowledge gaps and the imperative for a One Health approach.HPAI H5N1进化分支2.3.4.4b在猪群中出现的新威胁:知识空白与“同一健康”方法的必要性
Front Vet Sci. 2025 Aug 13;12:1648878. doi: 10.3389/fvets.2025.1648878. eCollection 2025.
6
WaveSeekerNet: accurate prediction of influenza A virus subtypes and host source using attention-based deep learning.WaveSeekerNet:基于注意力机制的深度学习对甲型流感病毒亚型和宿主来源的准确预测
Gigascience. 2025 Jan 6;14. doi: 10.1093/gigascience/giaf089.
7
A Review of Avian Influenza Virus Exposure Patterns and Risks Among Occupational Populations.职业人群中禽流感病毒暴露模式与风险综述
Vet Sci. 2025 Jul 28;12(8):704. doi: 10.3390/vetsci12080704.
8
Emerging Highly Pathogenic Avian Influenza H5N1 Clade 2.3.4.4b Causes Neurological Disease and Mortality in Scavenging Ducks in Bangladesh.新型高致病性禽流感H5N1进化分支2.3.4.4b在孟加拉国的食腐鸭中引发神经疾病并导致死亡。
Vet Sci. 2025 Jul 23;12(8):689. doi: 10.3390/vetsci12080689.
9
Epidemiology, evolution, and biological characteristics of H3 avian influenza viruses isolated from chickens in China.中国鸡源H3禽流感病毒的流行病学、进化及生物学特性
One Health. 2025 Aug 4;21:101153. doi: 10.1016/j.onehlt.2025.101153. eCollection 2025 Dec.
10
Immunogenicity and safety of a rabies-based highly pathogenic influenza A virus H5 vaccine in cattle.一种基于狂犬病的高致病性甲型H5流感病毒疫苗在牛体内的免疫原性和安全性
NPJ Vaccines. 2025 Aug 19;10(1):197. doi: 10.1038/s41541-025-01238-2.