• 文献检索
  • 文档翻译
  • 深度研究
  • 学术资讯
  • Suppr Zotero 插件Zotero 插件
  • 邀请有礼
  • 套餐&价格
  • 历史记录
应用&插件
Suppr Zotero 插件Zotero 插件浏览器插件Mac 客户端Windows 客户端微信小程序
定价
高级版会员购买积分包购买API积分包
服务
文献检索文档翻译深度研究API 文档MCP 服务
关于我们
关于 Suppr公司介绍联系我们用户协议隐私条款
关注我们

Suppr 超能文献

核心技术专利:CN118964589B侵权必究
粤ICP备2023148730 号-1Suppr @ 2026

文献检索

告别复杂PubMed语法,用中文像聊天一样搜索,搜遍4000万医学文献。AI智能推荐,让科研检索更轻松。

立即免费搜索

文件翻译

保留排版,准确专业,支持PDF/Word/PPT等文件格式,支持 12+语言互译。

免费翻译文档

深度研究

AI帮你快速写综述,25分钟生成高质量综述,智能提取关键信息,辅助科研写作。

立即免费体验

利用骨髓间充质干细胞来源的磁性外泌体对大鼠横纹肌溶解诱导的急性肾损伤进行靶向治疗及其机制

Targeted treatment of rat AKI induced by rhabdomyolysis using BMSC derived magnetic exosomes and its mechanism.

作者信息

Chen Yuling, Hou Shike

机构信息

Institute of Disaster and Emergency Medicine, Tianjin University Tianjin China

Tianjin Key Laboratory of Disaster Medicine Technology Tianjin China.

出版信息

Nanoscale Adv. 2024 Jun 11;6(16):4180-4195. doi: 10.1039/d4na00334a. eCollection 2024 Aug 6.

DOI:10.1039/d4na00334a
PMID:39114150
原文链接:https://pmc.ncbi.nlm.nih.gov/articles/PMC11304081/
Abstract

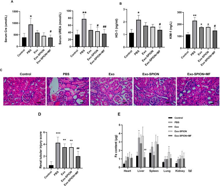
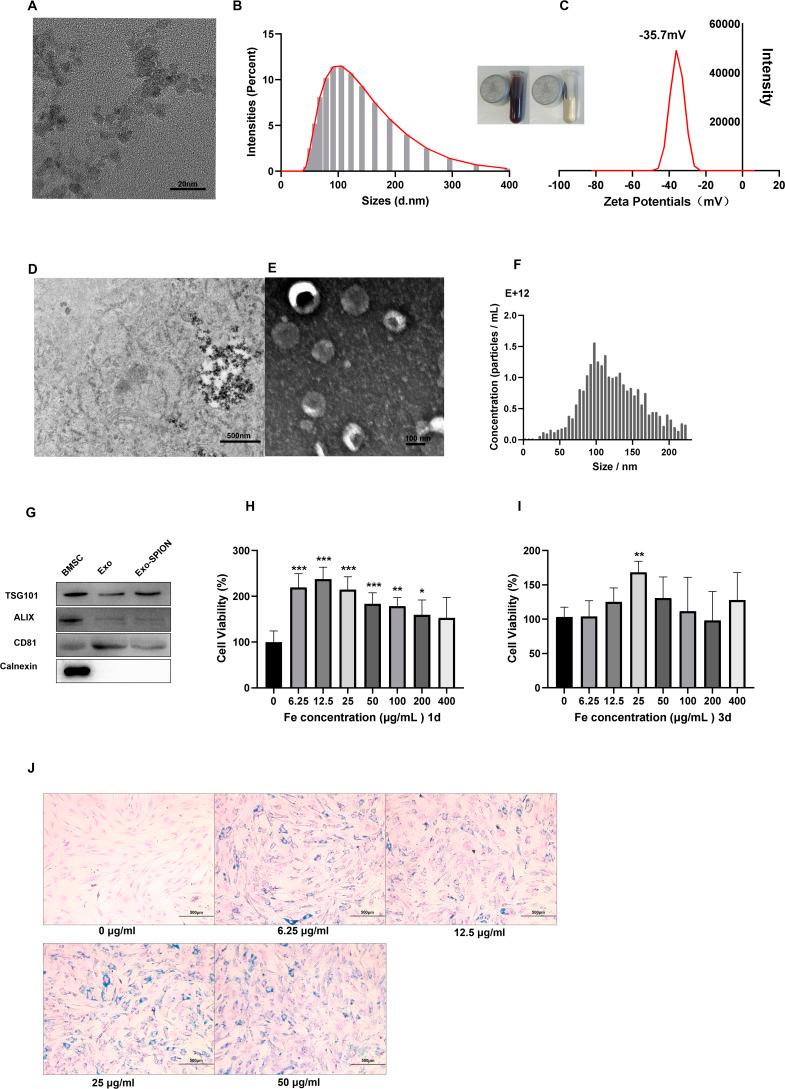
: rhabdomyolysis (RM) is a serious syndrome. A large area of muscle injury and dissolution induces acute kidney injury (AKI), which results in a high incidence and mortality rate. Exosomes released by mesenchymal stem cells (MSCs) have been used to treat AKI induced by rhabdomyolysis and have shown regenerative effects. However, the most serious drawbacks of these methods are poor targeting and a low enrichment rate after systemic administration. : in this study, we demonstrated that magnetic exosomes derived from bone marrow mesenchymal stem cells (BMSCs) can directly target damaged muscles rather than kidneys using an external magnetic field. : magnetic navigation exosomes reduced the dissolution of damaged muscles, greatly reduced the release of cellular contents, slowed the development of AKI. : in summary, our proposed method can overcome the shortcomings of poor targeting in traditional exosome therapy. Moreover, in the rhabdomyolysis-induced AKI model, we propose for the first time an exosome therapy mode that directly targets damaged muscles through magnetic navigation.

摘要

横纹肌溶解症(RM)是一种严重的综合征。大面积的肌肉损伤和溶解会诱发急性肾损伤(AKI),导致高发病率和死亡率。间充质干细胞(MSCs)释放的外泌体已被用于治疗由横纹肌溶解症诱发的急性肾损伤,并显示出再生作用。然而,这些方法最严重的缺点是全身给药后靶向性差和富集率低。在本研究中,我们证明了源自骨髓间充质干细胞(BMSCs)的磁性外泌体可以利用外部磁场直接靶向受损肌肉而非肾脏。磁性导航外泌体减少了受损肌肉的溶解,大大减少了细胞内容物的释放,减缓了急性肾损伤的发展。总之,我们提出的方法可以克服传统外泌体疗法靶向性差的缺点。此外,在横纹肌溶解症诱发的急性肾损伤模型中,我们首次提出了一种通过磁性导航直接靶向受损肌肉的外泌体治疗模式。

https://cdn.ncbi.nlm.nih.gov/pmc/blobs/ac9e/11304081/80e9a64a8152/d4na00334a-f9.jpg
https://cdn.ncbi.nlm.nih.gov/pmc/blobs/ac9e/11304081/11e1666589bc/d4na00334a-s1.jpg
https://cdn.ncbi.nlm.nih.gov/pmc/blobs/ac9e/11304081/ae3b4c84274b/d4na00334a-f1.jpg
https://cdn.ncbi.nlm.nih.gov/pmc/blobs/ac9e/11304081/c45909f95706/d4na00334a-f2.jpg
https://cdn.ncbi.nlm.nih.gov/pmc/blobs/ac9e/11304081/fe40c0ef9fa8/d4na00334a-f3.jpg
https://cdn.ncbi.nlm.nih.gov/pmc/blobs/ac9e/11304081/e1a92b79b1fc/d4na00334a-f4.jpg
https://cdn.ncbi.nlm.nih.gov/pmc/blobs/ac9e/11304081/e59b9e293daa/d4na00334a-f5.jpg
https://cdn.ncbi.nlm.nih.gov/pmc/blobs/ac9e/11304081/b0582921efba/d4na00334a-f6.jpg
https://cdn.ncbi.nlm.nih.gov/pmc/blobs/ac9e/11304081/9de8ed915c9d/d4na00334a-f7.jpg
https://cdn.ncbi.nlm.nih.gov/pmc/blobs/ac9e/11304081/7ee7e3973ca0/d4na00334a-f8.jpg
https://cdn.ncbi.nlm.nih.gov/pmc/blobs/ac9e/11304081/80e9a64a8152/d4na00334a-f9.jpg
https://cdn.ncbi.nlm.nih.gov/pmc/blobs/ac9e/11304081/11e1666589bc/d4na00334a-s1.jpg
https://cdn.ncbi.nlm.nih.gov/pmc/blobs/ac9e/11304081/ae3b4c84274b/d4na00334a-f1.jpg
https://cdn.ncbi.nlm.nih.gov/pmc/blobs/ac9e/11304081/c45909f95706/d4na00334a-f2.jpg
https://cdn.ncbi.nlm.nih.gov/pmc/blobs/ac9e/11304081/fe40c0ef9fa8/d4na00334a-f3.jpg
https://cdn.ncbi.nlm.nih.gov/pmc/blobs/ac9e/11304081/e1a92b79b1fc/d4na00334a-f4.jpg
https://cdn.ncbi.nlm.nih.gov/pmc/blobs/ac9e/11304081/e59b9e293daa/d4na00334a-f5.jpg
https://cdn.ncbi.nlm.nih.gov/pmc/blobs/ac9e/11304081/b0582921efba/d4na00334a-f6.jpg
https://cdn.ncbi.nlm.nih.gov/pmc/blobs/ac9e/11304081/9de8ed915c9d/d4na00334a-f7.jpg
https://cdn.ncbi.nlm.nih.gov/pmc/blobs/ac9e/11304081/7ee7e3973ca0/d4na00334a-f8.jpg
https://cdn.ncbi.nlm.nih.gov/pmc/blobs/ac9e/11304081/80e9a64a8152/d4na00334a-f9.jpg

相似文献

1
Targeted treatment of rat AKI induced by rhabdomyolysis using BMSC derived magnetic exosomes and its mechanism.利用骨髓间充质干细胞来源的磁性外泌体对大鼠横纹肌溶解诱导的急性肾损伤进行靶向治疗及其机制
Nanoscale Adv. 2024 Jun 11;6(16):4180-4195. doi: 10.1039/d4na00334a. eCollection 2024 Aug 6.
2
Mesenchymal stem cells ameliorate rhabdomyolysis-induced acute kidney injury via the activation of M2 macrophages.间充质干细胞通过激活M2巨噬细胞改善横纹肌溶解诱导的急性肾损伤。
Stem Cell Res Ther. 2014 Jun 24;5(3):80. doi: 10.1186/scrt469.
3
Exosomes from adipose-derived stem cells inhibit inflammation and oxidative stress in LPS-acute kidney injury.脂肪来源干细胞衍生的外泌体抑制 LPS 急性肾损伤中的炎症和氧化应激。
Exp Cell Res. 2022 Nov 1;420(1):113332. doi: 10.1016/j.yexcr.2022.113332. Epub 2022 Sep 6.
4
The protective mechanism of Klotho gene-modified bone marrow mesenchymal stem cells on acute kidney injury induced by rhabdomyolysis.Klotho基因修饰的骨髓间充质干细胞对横纹肌溶解症诱导的急性肾损伤的保护机制。
Regen Ther. 2021 Aug 13;18:255-267. doi: 10.1016/j.reth.2021.07.003. eCollection 2021 Dec.
5
Bone marrow derived mesenchymal stem cells pretreated with erythropoietin accelerate the repair of acute kidney injury.经促红细胞生成素预处理的骨髓间充质干细胞可加速急性肾损伤的修复。
Cell Biosci. 2020 Nov 16;10(1):130. doi: 10.1186/s13578-020-00492-2.
6
Human bone marrow mesenchymal stem cell-derived extracellular vesicles reduce inflammation and pyroptosis in acute kidney injury via miR-223-3p/HDAC2/SNRK.人骨髓间充质干细胞来源的细胞外囊泡通过 miR-223-3p/HDAC2/SNRK 减少急性肾损伤中的炎症和焦亡。
Inflamm Res. 2023 Mar;72(3):553-576. doi: 10.1007/s00011-022-01653-4. Epub 2023 Jan 14.
7
Exosome from indoleamine 2,3-dioxygenase-overexpressing bone marrow mesenchymal stem cells accelerates repair process of ischemia/reperfusion-induced acute kidney injury by regulating macrophages polarization.吲哚胺 2,3-双加氧酶过表达骨髓间充质干细胞来源的外泌体通过调控巨噬细胞极化加速缺血/再灌注诱导的急性肾损伤修复过程。
Stem Cell Res Ther. 2022 Jul 28;13(1):367. doi: 10.1186/s13287-022-03075-9.
8
Bone marrow mesenchymal stem cell-derived exosomes carrying long noncoding RNA ZFAS1 alleviate oxidative stress and inflammation in ischemic stroke by inhibiting microRNA-15a-5p.携带长链非编码RNA ZFAS1的骨髓间充质干细胞来源外泌体通过抑制微小RNA-15a-5p减轻缺血性中风中的氧化应激和炎症。
Metab Brain Dis. 2022 Oct;37(7):2545-2557. doi: 10.1007/s11011-022-00997-4. Epub 2022 Jul 30.
9
Gallic Acid Improves Therapeutic Effects of Mesenchymal Stem Cells Derived from Adipose Tissue in Acute Renal Injury Following Rhabdomyolysis Induced by Glycerol.没食子酸改善甘油诱导的横纹肌溶解症后急性肾损伤中脂肪组织来源间充质干细胞的治疗效果。
Inflammation. 2022 Dec;45(6):2294-2308. doi: 10.1007/s10753-022-01691-4. Epub 2022 Jul 5.
10
Bone mesenchymal stem cells stimulation by magnetic nanoparticles and a static magnetic field: release of exosomal miR-1260a improves osteogenesis and angiogenesis.磁纳米颗粒和静磁场对骨髓间充质干细胞的刺激:外泌体 miR-1260a 的释放可改善成骨和血管生成。
J Nanobiotechnology. 2021 Jul 13;19(1):209. doi: 10.1186/s12951-021-00958-6.

引用本文的文献

1
Exosomes applications in kidney diseases.外泌体在肾脏疾病中的应用。
Mol Biol Rep. 2025 Jun 21;52(1):622. doi: 10.1007/s11033-025-10727-5.
2
Effects and Mechanisms of Extracellular Vesicles in Different Models of Acute Kidney Injury.细胞外囊泡在不同急性肾损伤模型中的作用及机制
Stem Cells Int. 2025 Mar 24;2025:1075016. doi: 10.1155/sci/1075016. eCollection 2025.
3
IL-6/GATA2/SERPINE1 pathway is implicated in regulating cellular senescence after acute kidney injury.白细胞介素-6/ GATA2/丝氨酸蛋白酶抑制剂1信号通路参与急性肾损伤后细胞衰老的调控。

本文引用的文献

1
Tubular β-catenin alleviates mitochondrial dysfunction and cell death in acute kidney injury.管状 β-连环蛋白减轻急性肾损伤中的线粒体功能障碍和细胞死亡。
Cell Death Dis. 2022 Dec 20;13(12):1061. doi: 10.1038/s41419-022-05395-3.
2
Nanodrugs alleviate acute kidney injury: Manipulate RONS at kidney.纳米药物可减轻急性肾损伤:调控肾脏中的活性氧氮物种
Bioact Mater. 2022 Sep 29;22:141-167. doi: 10.1016/j.bioactmat.2022.09.021. eCollection 2023 Apr.
3
Passively-targeted mitochondrial tungsten-based nanodots for efficient acute kidney injury treatment.
Front Mol Biosci. 2025 Feb 11;12:1538526. doi: 10.3389/fmolb.2025.1538526. eCollection 2025.
4
Nanotechnology-Based Drug Delivery Systems for Treating Acute Kidney Injury.基于纳米技术的药物传递系统治疗急性肾损伤。
ACS Biomater Sci Eng. 2024 Oct 14;10(10):6078-6096. doi: 10.1021/acsbiomaterials.4c01385. Epub 2024 Sep 3.
用于高效治疗急性肾损伤的被动靶向线粒体钨基纳米点
Bioact Mater. 2022 Sep 14;21:381-393. doi: 10.1016/j.bioactmat.2022.08.022. eCollection 2023 Mar.
4
Adipose Mesenchymal Stem Cell-Derived Exosomes Promote Wound Healing Through the WNT/β-catenin Signaling Pathway in Dermal Fibroblasts.脂肪间充质干细胞来源的外泌体通过WNT/β-连环蛋白信号通路促进真皮成纤维细胞的伤口愈合。
Stem Cell Rev Rep. 2022 Aug;18(6):2059-2073. doi: 10.1007/s12015-022-10378-0. Epub 2022 Apr 26.
5
Emerging early diagnostic methods for acute kidney injury.急性肾损伤的早期诊断方法。
Theranostics. 2022 Mar 21;12(6):2963-2986. doi: 10.7150/thno.71064. eCollection 2022.
6
Nephroprotective Plants: A Review on the Use in Pre-Renal and Post-Renal Diseases.肾保护植物:肾前性和肾后性疾病应用综述
Plants (Basel). 2022 Mar 18;11(6):818. doi: 10.3390/plants11060818.
7
Quercetin promotes cutaneous wound healing in mice through Wnt/β-catenin signaling pathway.槲皮素通过 Wnt/β-连环蛋白信号通路促进小鼠皮肤伤口愈合。
J Ethnopharmacol. 2022 May 23;290:115066. doi: 10.1016/j.jep.2022.115066. Epub 2022 Feb 2.
8
Attenuation of hepatic ischemia‑reperfusion injury by adipose stem cell‑derived exosome treatment via ERK1/2 and GSK‑3β signaling pathways.脂肪干细胞来源的外泌体通过 ERK1/2 和 GSK-3β 信号通路减轻肝缺血再灌注损伤。
Int J Mol Med. 2022 Feb;49(2). doi: 10.3892/ijmm.2021.5068. Epub 2021 Dec 8.
9
Alleviation of renal ischemia/reperfusion injury by exosomes from induced pluripotent stem cell-derived mesenchymal stem cells.诱导多能干细胞衍生的间充质干细胞来源的外泌体减轻肾脏缺血/再灌注损伤
Korean J Intern Med. 2022 Mar;37(2):411-424. doi: 10.3904/kjim.2020.438. Epub 2021 Sep 16.
10
Targeted extracellular vesicle delivery systems employing superparamagnetic iron oxide nanoparticles.靶向细胞外囊泡递药系统采用超顺磁性氧化铁纳米粒子。
Acta Biomater. 2021 Oct 15;134:13-31. doi: 10.1016/j.actbio.2021.07.027. Epub 2021 Jul 18.