• 文献检索
  • 文档翻译
  • 深度研究
  • 学术资讯
  • Suppr Zotero 插件Zotero 插件
  • 邀请有礼
  • 套餐&价格
  • 历史记录
应用&插件
Suppr Zotero 插件Zotero 插件浏览器插件Mac 客户端Windows 客户端微信小程序
定价
高级版会员购买积分包购买API积分包
服务
文献检索文档翻译深度研究API 文档MCP 服务
关于我们
关于 Suppr公司介绍联系我们用户协议隐私条款
关注我们

Suppr 超能文献

核心技术专利:CN118964589B侵权必究
粤ICP备2023148730 号-1Suppr @ 2026

文献检索

告别复杂PubMed语法,用中文像聊天一样搜索,搜遍4000万医学文献。AI智能推荐,让科研检索更轻松。

立即免费搜索

文件翻译

保留排版,准确专业,支持PDF/Word/PPT等文件格式,支持 12+语言互译。

免费翻译文档

深度研究

AI帮你快速写综述,25分钟生成高质量综述,智能提取关键信息,辅助科研写作。

立即免费体验

电纺聚己内酯纳米纤维表面共轭半乳糖:一种用于子宫组织工程的创新支架。

Surface-Conjugated Galactose on Electrospun Polycaprolactone Nanofibers: An Innovative Scaffold for Uterine Tissue Engineering.

作者信息

Hanuman Srividya, B Harish Kumar, Pai K Sreedhara Ranganath, Nune Manasa

机构信息

Manipal Institute of Regenerative Medicine, Manipal Academy of Higher Education, Manipal, Karnataka 576104, India.

Department of Pharmacology, Manipal College of Pharmaceutical Sciences, Manipal Academy of Higher Education, Manipal, Karnataka 576104, India.

出版信息

ACS Omega. 2024 Aug 1;9(32):34314-34328. doi: 10.1021/acsomega.3c10445. eCollection 2024 Aug 13.

DOI:10.1021/acsomega.3c10445
PMID:39157094
原文链接:https://pmc.ncbi.nlm.nih.gov/articles/PMC11325431/
Abstract

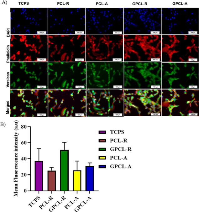
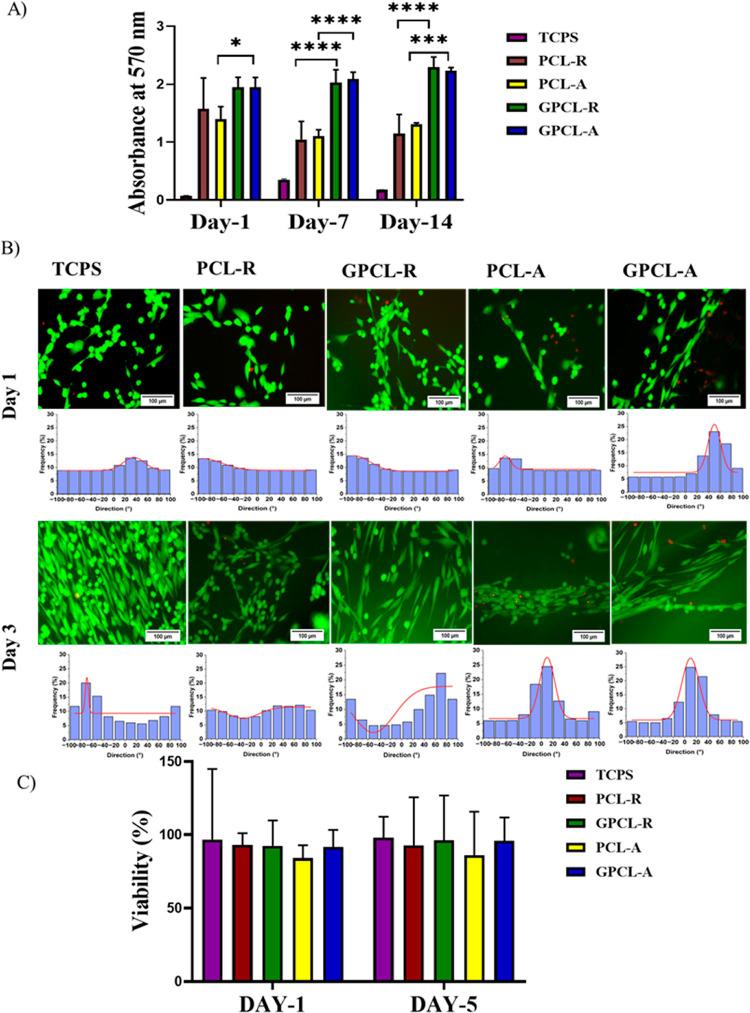
The uterus, a vital organ in the female reproductive system, nurtures and supports developing embryos until maturity. This study focuses on addressing uterine related problems by creating a nanofibrous scaffold to regenerate uterine myometrial tissue, closely resembling the native extracellular matrix (ECM) for enhanced efficacy. To achieve this, we utilized polycaprolactone (PCL) as a biomaterial and employed an electrospinning technique to generate PCL nanofibers in both random and aligned orientations. Due to the inherent hydrophobic nature of PCL nanofibers, a two-step wet chemistry surface modification technique is used, involving the conjugation of galactose onto them. Galactose, a lectin-binding sugar, was chosen to enhance the scaffold's hydrophilicity, thereby improving cell adhesion and fostering l-selectin-based interactions between the scaffold and uterine cells. These interactions, in turn, activated uterine fibroblasts, leading to ECM remodeling. The optimized electrospinning process successfully generated random and aligned nanofibers. Subsequent surface modification was carried out, and the modified scaffold was subjected to various physicochemical characterization, such as the ninhydrin assay, enzyme-linked lectin assay techniques that revealed successful galactose conjugation, and mechanical characterization to assess any changes in material bulk properties resulting from the modification. The tensile strength of random galactose-modified PCL fibers reached 0.041 ± 0.01 MPa, outperforming random unmodified PCL fibers (0.026 ± 0.01 MPa), aligned unmodified PCL fibers (0.011 ± 0.001 MPa), and aligned modified PCL fibers (0.016 ± 0.002 MPa). Cytocompatibility studies with human uterine fibroblast cells showed enhanced viability and proliferation on the modified scaffolds. Initial pilot studies were attempted in the current study involving subcutaneous implantation in the dorsal area of Wistar rats to assess biocompatibility and tissue response before proceeding to intrauterine implantation indicated that the modification did not induce adverse inflammation in vivo. In conclusion, our study introduces a surface-modified PCL nanofibrous material for myometrial tissue engineering, offering promise in addressing myometrial damage and advancing uterine health and reproductive well-being.

摘要

子宫是女性生殖系统中的重要器官,它孕育并支持发育中的胚胎直至成熟。本研究致力于通过创建一种纳米纤维支架来解决与子宫相关的问题,该支架可使子宫肌层组织再生,与天然细胞外基质(ECM)极为相似,从而提高功效。为此,我们使用聚己内酯(PCL)作为生物材料,并采用静电纺丝技术制备了随机排列和定向排列的PCL纳米纤维。由于PCL纳米纤维具有固有的疏水性,因此采用了两步湿化学表面改性技术,即将半乳糖缀合到纳米纤维上。半乳糖是一种凝集素结合糖,被选用来增强支架的亲水性,从而改善细胞黏附,并促进支架与子宫细胞之间基于L-选择素的相互作用。这些相互作用进而激活子宫成纤维细胞,导致ECM重塑。优化后的静电纺丝工艺成功制备出了随机排列和定向排列的纳米纤维。随后进行了表面改性,并对改性后的支架进行了各种物理化学表征,如茚三酮测定、酶联凝集素测定技术(结果显示半乳糖成功缀合)以及力学表征,以评估改性对材料整体性能的任何影响。随机排列的半乳糖改性PCL纤维的拉伸强度达到0.041±0.01 MPa,优于随机排列的未改性PCL纤维(0.026±0.01 MPa)、定向排列的未改性PCL纤维(0.011±0.001 MPa)和定向排列的改性PCL纤维(0.016±0.002 MPa)。对人子宫成纤维细胞的细胞相容性研究表明,在改性支架上细胞的活力和增殖能力增强。在本研究中,最初尝试进行了初步试验,即在Wistar大鼠背部皮下植入,以评估生物相容性和组织反应,然后再进行子宫内植入,结果表明该改性在体内未引发不良炎症。总之,我们的研究引入了一种用于子宫肌层组织工程的表面改性PCL纳米纤维材料,有望解决子宫肌层损伤问题,促进子宫健康和生殖福祉。

https://cdn.ncbi.nlm.nih.gov/pmc/blobs/85f4/11325431/fac6851937cd/ao3c10445_0007.jpg
https://cdn.ncbi.nlm.nih.gov/pmc/blobs/85f4/11325431/513765eb7446/ao3c10445_0001.jpg
https://cdn.ncbi.nlm.nih.gov/pmc/blobs/85f4/11325431/abefd0ec781a/ao3c10445_0002.jpg
https://cdn.ncbi.nlm.nih.gov/pmc/blobs/85f4/11325431/321954d8de60/ao3c10445_0003.jpg
https://cdn.ncbi.nlm.nih.gov/pmc/blobs/85f4/11325431/69ccf275c44e/ao3c10445_0004.jpg
https://cdn.ncbi.nlm.nih.gov/pmc/blobs/85f4/11325431/2cebdabdd033/ao3c10445_0005.jpg
https://cdn.ncbi.nlm.nih.gov/pmc/blobs/85f4/11325431/6f691c4bb7e8/ao3c10445_0006.jpg
https://cdn.ncbi.nlm.nih.gov/pmc/blobs/85f4/11325431/fac6851937cd/ao3c10445_0007.jpg
https://cdn.ncbi.nlm.nih.gov/pmc/blobs/85f4/11325431/513765eb7446/ao3c10445_0001.jpg
https://cdn.ncbi.nlm.nih.gov/pmc/blobs/85f4/11325431/abefd0ec781a/ao3c10445_0002.jpg
https://cdn.ncbi.nlm.nih.gov/pmc/blobs/85f4/11325431/321954d8de60/ao3c10445_0003.jpg
https://cdn.ncbi.nlm.nih.gov/pmc/blobs/85f4/11325431/69ccf275c44e/ao3c10445_0004.jpg
https://cdn.ncbi.nlm.nih.gov/pmc/blobs/85f4/11325431/2cebdabdd033/ao3c10445_0005.jpg
https://cdn.ncbi.nlm.nih.gov/pmc/blobs/85f4/11325431/6f691c4bb7e8/ao3c10445_0006.jpg
https://cdn.ncbi.nlm.nih.gov/pmc/blobs/85f4/11325431/fac6851937cd/ao3c10445_0007.jpg

相似文献

1
Surface-Conjugated Galactose on Electrospun Polycaprolactone Nanofibers: An Innovative Scaffold for Uterine Tissue Engineering.电纺聚己内酯纳米纤维表面共轭半乳糖:一种用于子宫组织工程的创新支架。
ACS Omega. 2024 Aug 1;9(32):34314-34328. doi: 10.1021/acsomega.3c10445. eCollection 2024 Aug 13.
2
Controlled surface morphology and hydrophilicity of polycaprolactone toward selective differentiation of mesenchymal stem cells to neural like cells.聚己内酯可控的表面形态和亲水性对间充质干细胞向神经样细胞的选择性分化作用
J Biomed Mater Res A. 2015 May;103(5):1875-81. doi: 10.1002/jbm.a.35328. Epub 2014 Sep 24.
3
Design of 3D polycaprolactone/ε-polylysine-modified chitosan fibrous scaffolds with incorporation of bioactive factors for accelerating wound healing.设计具有生物活性因子掺入的 3D 聚己内酯/ε-聚赖氨酸修饰壳聚糖纤维支架,以加速伤口愈合。
Acta Biomater. 2022 Oct 15;152:197-209. doi: 10.1016/j.actbio.2022.08.075. Epub 2022 Sep 7.
4
The topographical effect of electrospun nanofibrous scaffolds on the in vivo and in vitro foreign body reaction.电纺纳米纤维支架的拓扑学效应对体内和体外异物反应的影响。
J Biomed Mater Res A. 2010 Jun 1;93(3):1151-9. doi: 10.1002/jbm.a.32609.
5
Calendula officinalis extract/PCL/Zein/Gum arabic nanofibrous bio-composite scaffolds via suspension, two-nozzle and multilayer electrospinning for skin tissue engineering.通过悬浮、双喷头和多层静电纺丝制备金盏花提取物/PCL/玉米朊/阿拉伯胶纳米纤维生物复合支架用于皮肤组织工程。
Int J Biol Macromol. 2019 Aug 15;135:530-543. doi: 10.1016/j.ijbiomac.2019.05.204. Epub 2019 May 29.
6
Surface modification of nanofibrous polycaprolactone/gelatin composite scaffold by collagen type I grafting for skin tissue engineering.通过I型胶原接枝对纳米纤维聚己内酯/明胶复合支架进行表面改性用于皮肤组织工程
Mater Sci Eng C Mater Biol Appl. 2014 Jan 1;34:402-9. doi: 10.1016/j.msec.2013.09.043. Epub 2013 Oct 5.
7
Polycaprolactone/Gelatin/Hyaluronic Acid Electrospun Scaffolds to Mimic Glioblastoma Extracellular Matrix.聚己内酯/明胶/透明质酸电纺支架模拟胶质母细胞瘤细胞外基质
Materials (Basel). 2020 Jun 11;13(11):2661. doi: 10.3390/ma13112661.
8
Plasma-Coated Polycaprolactone Nanofibers with Covalently Bonded Platelet-Rich Plasma Enhance Adhesion and Growth of Human Fibroblasts.共价结合富血小板血浆的等离子体涂层聚己内酯纳米纤维可增强人成纤维细胞的黏附与生长。
Nanomaterials (Basel). 2019 Apr 19;9(4):637. doi: 10.3390/nano9040637.
9
Mechano-morphological studies of aligned nanofibrous scaffolds of polycaprolactone fabricated by electrospinning.通过静电纺丝制备的聚己内酯定向纳米纤维支架的力学形态学研究。
J Biomater Sci Polym Ed. 2006;17(9):969-84. doi: 10.1163/156856206778366022.
10
Co-culture cell-derived extracellular matrix loaded electrospun microfibrous scaffolds for bone tissue engineering.共培养细胞衍生细胞外基质负载静电纺微纤维支架用于骨组织工程。
Mater Sci Eng C Mater Biol Appl. 2019 Jun;99:479-490. doi: 10.1016/j.msec.2019.01.127. Epub 2019 Jan 30.

引用本文的文献

1
Synthesis, Characterization, and Enzyme Conjugation of Polycaprolactone Nanofibers for Tissue Engineering.用于组织工程的聚己内酯纳米纤维的合成、表征及酶偶联
Pharmaceutics. 2025 Jul 23;17(8):953. doi: 10.3390/pharmaceutics17080953.
2
Functionalization of Polycaprolactone 3D Scaffolds with Hyaluronic Acid Glycine-Peptide Conjugates and Endothelial Cell Adhesion.用透明质酸甘氨酸 - 肽共轭物对聚己内酯3D支架进行功能化及内皮细胞黏附
Biomacromolecules. 2025 Mar 10;26(3):1771-1787. doi: 10.1021/acs.biomac.4c01559. Epub 2025 Feb 23.
3
Enhanced Cell Proliferation, Migration, and Fibroblast Differentiation with Electrospun PCL-Zinc Scaffolds Coated with Fibroblast-Derived ECM.

本文引用的文献

1
Current status and challenges in uterine myometrial tissue engineering.子宫肌层组织工程的现状与挑战。
Bioengineered. 2023 Dec;14(1):2251847. doi: 10.1080/21655979.2023.2251847.
2
Surface modification of polycaprolactone nanofibers through hydrolysis and aminolysis: a comparative study on structural characteristics, mechanical properties, and cellular performance.聚己内酯纳米纤维的水解和氨解表面改性:结构特征、力学性能和细胞性能的比较研究。
Sci Rep. 2023 Jun 9;13(1):9434. doi: 10.1038/s41598-023-36563-w.
3
Biomaterializing the advances in uterine tissue engineering.
涂覆有成纤维细胞衍生细胞外基质的电纺聚己内酯-锌支架增强细胞增殖、迁移和成纤维细胞分化。
ACS Omega. 2025 Jan 28;10(5):4427-4441. doi: 10.1021/acsomega.4c07504. eCollection 2025 Feb 11.
4
A review on surface modification of nanofibrous textiles for diverse applications: Focus on medical uses.用于多种应用的纳米纤维纺织品表面改性综述:聚焦医学用途
Heliyon. 2025 Jan 10;11(2):e41863. doi: 10.1016/j.heliyon.2025.e41863. eCollection 2025 Jan 30.
5
Toward human uterus tissue engineering: Uterine decellularization in a non-human primate species.迈向人类子宫组织工程:非人类灵长类动物的子宫去细胞化
Acta Obstet Gynecol Scand. 2025 Mar;104(3):483-493. doi: 10.1111/aogs.15030. Epub 2024 Dec 6.
6
Comparative analysis of porcine-uterine decellularization for bioactive-molecule preservation and DNA removal.用于生物活性分子保存和DNA去除的猪子宫脱细胞处理的比较分析
Front Bioeng Biotechnol. 2024 Oct 2;12:1418034. doi: 10.3389/fbioe.2024.1418034. eCollection 2024.
将子宫组织工程的进展转化为生物材料应用
iScience. 2022 Nov 24;25(12):105657. doi: 10.1016/j.isci.2022.105657. eCollection 2022 Dec 22.
4
Effect of Functionalization of the Polycaprolactone Film Surface on the Mechanical and Biological Properties of the Film Itself.聚己内酯薄膜表面功能化对薄膜自身力学性能和生物学性能的影响。
Polymers (Basel). 2022 Nov 1;14(21):4654. doi: 10.3390/polym14214654.
5
Electrospun Polycaprolactone (PCL) Degradation: An In Vitro and In Vivo Study.静电纺聚己内酯(PCL)降解:一项体外和体内研究
Polymers (Basel). 2022 Aug 19;14(16):3397. doi: 10.3390/polym14163397.
6
Galactose Enhances Chondrogenic Differentiation of ATDC5 and Cartilage Matrix Formation by Chondrocytes.半乳糖增强ATDC5细胞的软骨形成分化及软骨细胞的软骨基质形成。
Front Mol Biosci. 2022 May 9;9:850778. doi: 10.3389/fmolb.2022.850778. eCollection 2022.
7
Aminolysis as a surface functionalization method of aliphatic polyester nonwovens: impact on material properties and biological response.氨解作为脂肪族聚酯非织造布的一种表面功能化方法:对材料性能和生物学反应的影响。
RSC Adv. 2022 Apr 11;12(18):11303-11317. doi: 10.1039/d2ra00542e. eCollection 2022 Apr 7.
8
Comprehensive Review of Uterine Fibroids: Developmental Origin, Pathogenesis, and Treatment.子宫肌瘤的综合综述:发育起源、发病机制和治疗。
Endocr Rev. 2022 Jul 13;43(4):678-719. doi: 10.1210/endrev/bnab039.
9
The expression and role of glycans at the feto-maternal interface in humans.人类胎-母界面糖蛋白的表达和作用。
Tissue Cell. 2021 Dec;73:101630. doi: 10.1016/j.tice.2021.101630. Epub 2021 Aug 20.
10
Adenomyosis pathogenesis: insights from next-generation sequencing.子宫腺肌病发病机制的研究进展:下一代测序技术的启示。
Hum Reprod Update. 2021 Oct 18;27(6):1086-1097. doi: 10.1093/humupd/dmab017.