• 文献检索
  • 文档翻译
  • 深度研究
  • 学术资讯
  • Suppr Zotero 插件Zotero 插件
  • 邀请有礼
  • 套餐&价格
  • 历史记录
应用&插件
Suppr Zotero 插件Zotero 插件浏览器插件Mac 客户端Windows 客户端微信小程序
定价
高级版会员购买积分包购买API积分包
服务
文献检索文档翻译深度研究API 文档MCP 服务
关于我们
关于 Suppr公司介绍联系我们用户协议隐私条款
关注我们

Suppr 超能文献

核心技术专利:CN118964589B侵权必究
粤ICP备2023148730 号-1Suppr @ 2026

文献检索

告别复杂PubMed语法,用中文像聊天一样搜索,搜遍4000万医学文献。AI智能推荐,让科研检索更轻松。

立即免费搜索

文件翻译

保留排版,准确专业,支持PDF/Word/PPT等文件格式,支持 12+语言互译。

免费翻译文档

深度研究

AI帮你快速写综述,25分钟生成高质量综述,智能提取关键信息,辅助科研写作。

立即免费体验

苦荞麦中糖苷水解酶家族1的全基因组鉴定及基因表达模式分析

Genome-wide identification and gene expression pattern analysis of the glycoside hydrolase family 1 in Fagopyrum tataricum.

作者信息

Yang Haizhu, Yao Xin, Wu Weijiao, He Ailing, Ma Chao, Yang Sanwei, Ruan Jingjun

机构信息

College of Agriculture, Guizhou University, Guiyang, Guizhou, China.

出版信息

BMC Plant Biol. 2024 Dec 18;24(1):1183. doi: 10.1186/s12870-024-05919-3.

DOI:10.1186/s12870-024-05919-3
PMID:39695944
原文链接:https://pmc.ncbi.nlm.nih.gov/articles/PMC11654022/
Abstract

BACKGROUND

The β-glucosidases (BGLU) of glycoside hydrolase family 1 hydrolyze the glycosidic bond to release β-D-glucose and related ligands, which are widely involved in important physiological processes in plants. Genome-wide analysis of the BGLU genes in the model crops Arabidopsis thaliana and Oryza sativa revealed that they are functionally diverse. In contrast, the BGLU gene family in Tartary buckwheat remains unclear.

RESULTS

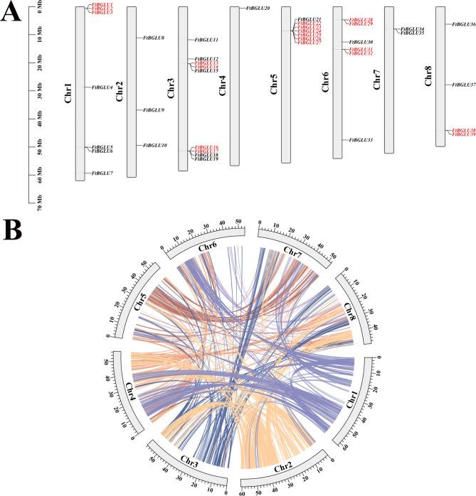
This study identified the FtBGLU gene family based on Tartary buckwheat genomic data and analyzed the biological function of the FtBGLU gene using bioinformatics methods and the expression pattern of the gene using fluorescence quantitative PCR. The results showed that 39 BGLU genes were identified in Tartary buckwheat, which were classified into 10 subfamilies and one unclassified group. They were unevenly distributed on 10 chromosomes, and seven tandem duplication events involving 19 FtBGLU genes were observed, which mainly occurred in subfamily II. Their physicochemical properties are highly variable; however, they have relatively conserved exon-intron structures and high sequence homology in the subfamily, and most of the FtBGLUs contain conserved motifs, among which the expression products FtBGLU1, FtBGLU17, FtBGLU19, FtBGLU21, FtBGLU22, and FtBGLU28 have no β-glucosidase activity. Additionally, we analyzed the tissue expression specificity of 10 FtBGLU genes during Tartary buckwheat growth and development and their expression patterns under adversity stress and hormone treatments. Revealing the important role of the BGLU gene family in Tartary buckwheat growth and development, as well as its response to adversity, provides strong support for further analysis of its regulatory mechanisms and functional applications. A total of 39 FtBGLU genes were identified. Bioinformatics analysis of the gene structure, evolutionary relationship, and expression pattern of the Fagopyrum tataricum BGLU gene family establishes a foundation for a better understanding and future research on the Tartary buckwheat BGLU gene family.

摘要

背景

糖苷水解酶家族1的β-葡萄糖苷酶(BGLU)可水解糖苷键以释放β-D-葡萄糖及相关配体,其广泛参与植物的重要生理过程。对模式作物拟南芥和水稻中BGLU基因的全基因组分析表明,它们功能多样。相比之下,苦荞中BGLU基因家族尚不清楚。

结果

本研究基于苦荞基因组数据鉴定了FtBGLU基因家族,并利用生物信息学方法分析了FtBGLU基因的生物学功能,通过荧光定量PCR分析了该基因的表达模式。结果表明,苦荞中鉴定出39个BGLU基因,分为10个亚家族和1个未分类组。它们不均匀地分布在10条染色体上,观察到涉及19个FtBGLU基因的7个串联重复事件,主要发生在亚家族II中。它们的理化性质高度可变;然而,它们具有相对保守的外显子-内含子结构,且在亚家族中具有较高的序列同源性,大多数FtBGLU含有保守基序,其中表达产物FtBGLU1、FtBGLU17、FtBGLU19、FtBGLU21、FtBGLU22和FtBGLU28没有β-葡萄糖苷酶活性。此外,我们分析了10个FtBGLU基因在苦荞生长发育过程中的组织表达特异性及其在逆境胁迫和激素处理下的表达模式。揭示BGLU基因家族在苦荞生长发育及其对逆境响应中的重要作用,为进一步分析其调控机制和功能应用提供了有力支持。共鉴定出39个FtBGLU基因。对苦荞BGLU基因家族的基因结构、进化关系和表达模式进行生物信息学分析,为更好地理解苦荞BGLU基因家族及未来研究奠定了基础。

https://cdn.ncbi.nlm.nih.gov/pmc/blobs/d71f/11654022/686d049ef994/12870_2024_5919_Fig12_HTML.jpg
https://cdn.ncbi.nlm.nih.gov/pmc/blobs/d71f/11654022/42871c9b84d6/12870_2024_5919_Fig1_HTML.jpg
https://cdn.ncbi.nlm.nih.gov/pmc/blobs/d71f/11654022/c77bac0af0f8/12870_2024_5919_Fig2_HTML.jpg
https://cdn.ncbi.nlm.nih.gov/pmc/blobs/d71f/11654022/f30280945c5c/12870_2024_5919_Fig3_HTML.jpg
https://cdn.ncbi.nlm.nih.gov/pmc/blobs/d71f/11654022/208b89c08834/12870_2024_5919_Fig4_HTML.jpg
https://cdn.ncbi.nlm.nih.gov/pmc/blobs/d71f/11654022/c5949a2b7278/12870_2024_5919_Fig5_HTML.jpg
https://cdn.ncbi.nlm.nih.gov/pmc/blobs/d71f/11654022/782524df545f/12870_2024_5919_Fig6_HTML.jpg
https://cdn.ncbi.nlm.nih.gov/pmc/blobs/d71f/11654022/00d269308f16/12870_2024_5919_Fig7_HTML.jpg
https://cdn.ncbi.nlm.nih.gov/pmc/blobs/d71f/11654022/882630a6a06f/12870_2024_5919_Fig8_HTML.jpg
https://cdn.ncbi.nlm.nih.gov/pmc/blobs/d71f/11654022/dfbb524cb984/12870_2024_5919_Fig9_HTML.jpg
https://cdn.ncbi.nlm.nih.gov/pmc/blobs/d71f/11654022/22c425c1cc7d/12870_2024_5919_Fig10_HTML.jpg
https://cdn.ncbi.nlm.nih.gov/pmc/blobs/d71f/11654022/0d883751b848/12870_2024_5919_Fig11_HTML.jpg
https://cdn.ncbi.nlm.nih.gov/pmc/blobs/d71f/11654022/686d049ef994/12870_2024_5919_Fig12_HTML.jpg
https://cdn.ncbi.nlm.nih.gov/pmc/blobs/d71f/11654022/42871c9b84d6/12870_2024_5919_Fig1_HTML.jpg
https://cdn.ncbi.nlm.nih.gov/pmc/blobs/d71f/11654022/c77bac0af0f8/12870_2024_5919_Fig2_HTML.jpg
https://cdn.ncbi.nlm.nih.gov/pmc/blobs/d71f/11654022/f30280945c5c/12870_2024_5919_Fig3_HTML.jpg
https://cdn.ncbi.nlm.nih.gov/pmc/blobs/d71f/11654022/208b89c08834/12870_2024_5919_Fig4_HTML.jpg
https://cdn.ncbi.nlm.nih.gov/pmc/blobs/d71f/11654022/c5949a2b7278/12870_2024_5919_Fig5_HTML.jpg
https://cdn.ncbi.nlm.nih.gov/pmc/blobs/d71f/11654022/782524df545f/12870_2024_5919_Fig6_HTML.jpg
https://cdn.ncbi.nlm.nih.gov/pmc/blobs/d71f/11654022/00d269308f16/12870_2024_5919_Fig7_HTML.jpg
https://cdn.ncbi.nlm.nih.gov/pmc/blobs/d71f/11654022/882630a6a06f/12870_2024_5919_Fig8_HTML.jpg
https://cdn.ncbi.nlm.nih.gov/pmc/blobs/d71f/11654022/dfbb524cb984/12870_2024_5919_Fig9_HTML.jpg
https://cdn.ncbi.nlm.nih.gov/pmc/blobs/d71f/11654022/22c425c1cc7d/12870_2024_5919_Fig10_HTML.jpg
https://cdn.ncbi.nlm.nih.gov/pmc/blobs/d71f/11654022/0d883751b848/12870_2024_5919_Fig11_HTML.jpg
https://cdn.ncbi.nlm.nih.gov/pmc/blobs/d71f/11654022/686d049ef994/12870_2024_5919_Fig12_HTML.jpg

相似文献

1
Genome-wide identification and gene expression pattern analysis of the glycoside hydrolase family 1 in Fagopyrum tataricum.苦荞麦中糖苷水解酶家族1的全基因组鉴定及基因表达模式分析
BMC Plant Biol. 2024 Dec 18;24(1):1183. doi: 10.1186/s12870-024-05919-3.
2
Genome-wide investigation of the ZF-HD gene family in Tartary buckwheat (Fagopyrum tataricum).对苦荞(Fagopyrum tataricum)ZF-HD 基因家族的全基因组研究。
BMC Plant Biol. 2019 Jun 11;19(1):248. doi: 10.1186/s12870-019-1834-7.
3
Genome-wide identification and gene expression pattern analysis of the carotenoid cleavage oxygenase gene family in Fagopyrum tataricum.苦荞麦中类胡萝卜素裂解双加氧酶基因家族的全基因组鉴定及基因表达模式分析
BMC Plant Biol. 2025 Apr 12;25(1):466. doi: 10.1186/s12870-025-06503-z.
4
Genome-wide identification and expression analysis of the trihelix transcription factor family in tartary buckwheat (Fagopyrum tataricum).基因组范围内鉴定和苦荞(Fagopyrum tataricum)三螺旋转录因子家族的表达分析。
BMC Plant Biol. 2019 Aug 7;19(1):344. doi: 10.1186/s12870-019-1957-x.
5
Genome-wide identification, abiotic stress, and expression analysis of PYL family in Tartary buckwheat (Fagopyrum tataricum (L.) Gaertn.) during grain development.在苦荞(Fagopyrum tataricum(L.)Gaertn.)籽粒发育过程中,通过全基因组鉴定、非生物胁迫和 PYL 家族的表达分析。
BMC Plant Biol. 2024 Jul 30;24(1):725. doi: 10.1186/s12870-024-05447-0.
6
Genome-wide identification, expression analysis and functional study of the GRAS gene family in Tartary buckwheat (Fagopyrum tataricum).全面鉴定、表达分析和功能研究鞑靼荞麦(Fagopyrum tataricum)GRAS 基因家族。
BMC Plant Biol. 2019 Aug 6;19(1):342. doi: 10.1186/s12870-019-1951-3.
7
Genome-Wide Investigation of the Auxin Response Factor Gene Family in Tartary Buckwheat ().基因组范围调查鞑靼荞麦中的生长素响应因子基因家族 ()。
Int J Mol Sci. 2018 Nov 9;19(11):3526. doi: 10.3390/ijms19113526.
8
Genome-wide investigation of the heat shock transcription factor (Hsf) gene family in Tartary buckwheat (Fagopyrum tataricum).全面解析苦荞中的热休克转录因子(Hsf)基因家族。
BMC Genomics. 2019 Nov 15;20(1):871. doi: 10.1186/s12864-019-6205-0.
9
Genome-wide analysis of the NAC transcription factor family in Tartary buckwheat (Fagopyrum tataricum).鞑靼荞麦 NAC 转录因子家族的全基因组分析。
BMC Genomics. 2019 Feb 6;20(1):113. doi: 10.1186/s12864-019-5500-0.
10
Genome-wide investigation of the AP2/ERF gene family in tartary buckwheat (Fagopyum Tataricum).基因组范围内对苦荞(Fagopyrum tataricum)AP2/ERF 基因家族的研究。
BMC Plant Biol. 2019 Feb 20;19(1):84. doi: 10.1186/s12870-019-1681-6.

引用本文的文献

1
Characterization and Expression Analysis of β-Glucosidase Gene Under Abiotic Stresses in Pepper ( L.).辣椒(L.)非生物胁迫下β-葡萄糖苷酶基因的鉴定与表达分析
Genes (Basel). 2025 Jul 27;16(8):889. doi: 10.3390/genes16080889.

本文引用的文献

1
Analysis of the Glycoside Hydrolase Family 1 from Wild Jujube Reveals Genes Involved in the Degradation of Jujuboside A.野生枣中糖苷水解酶家族 1 的分析揭示了参与降解酸枣仁皂甙 A 的基因。
Genes (Basel). 2023 May 24;14(6):1135. doi: 10.3390/genes14061135.
2
Genome-wide identification and characterization of active ingredients related β-Glucosidases in Dendrobium catenatum.铁皮石斛中与活性成分相关的β-葡萄糖苷酶的全基因组鉴定和特征分析。
BMC Genomics. 2022 Aug 23;23(1):612. doi: 10.1186/s12864-022-08840-x.
3
Analysis of the β-Glucosidase Family Reveals Genes Involved in the Lignification of Stone Cells in Chinese White Pear ( Rehd.).
β-葡萄糖苷酶家族分析揭示了与白梨(Rehd.)石细胞木质化相关的基因。
Front Plant Sci. 2022 May 10;13:852001. doi: 10.3389/fpls.2022.852001. eCollection 2022.
4
Genome-wide identification and expression analysis of the bHLH transcription factor family and its response to abiotic stress in foxtail millet (Setaria italica L.).全基因组鉴定和表达分析拟南芥 bHLH 转录因子家族及其对非生物胁迫的响应。
BMC Genomics. 2021 Oct 30;22(1):778. doi: 10.1186/s12864-021-08095-y.
5
Comparative metabolomics study of Tartary (Fagopyrum tataricum (L.) Gaertn) and common (Fagopyrum esculentum Moench) buckwheat seeds.鞑靼荞麦和普通荞麦种子的比较代谢组学研究。
Food Chem. 2022 Mar 1;371:131125. doi: 10.1016/j.foodchem.2021.131125. Epub 2021 Sep 15.
6
Mechanisms of Binding Specificity among bHLH Transcription Factors.bHLH 转录因子结合特异性的机制。
Int J Mol Sci. 2021 Aug 24;22(17):9150. doi: 10.3390/ijms22179150.
7
Analysis of Populus glycosyl hydrolase family I members and their potential role in the ABA treatment and drought stress response.杨树糖基水解酶家族 I 成员分析及其在 ABA 处理和干旱胁迫响应中的潜在作用。
Plant Physiol Biochem. 2021 Jun;163:178-188. doi: 10.1016/j.plaphy.2021.03.057. Epub 2021 Apr 5.
8
Resequencing of global Tartary buckwheat accessions reveals multiple domestication events and key loci associated with agronomic traits.对全球苦荞资源的重测序揭示了多个驯化事件以及与农艺性状相关的关键位点。
Genome Biol. 2021 Jan 12;22(1):23. doi: 10.1186/s13059-020-02217-7.
9
Genome-wide Identification, Evolution and Expression Analysis of Basic Helix-loop-helix (bHLH) Gene Family in Barley (.).大麦中基本螺旋-环-螺旋(bHLH)基因家族的全基因组鉴定、进化及表达分析(.)
Curr Genomics. 2020 Dec;21(8):621-644. doi: 10.2174/1389202921999201102165537.
10
Comprehensive identification and characterization of abiotic stress and hormone responsive glycosyl hydrolase family 1 genes in Medicago truncatula.苜蓿中生物和非生物胁迫及激素响应糖基水解酶家族 1 基因的综合鉴定和特征分析。
Plant Physiol Biochem. 2021 Jan;158:21-33. doi: 10.1016/j.plaphy.2020.11.046. Epub 2020 Dec 1.