Suppr超能文献

用于脑炎治疗的可注射体温响应性水凝胶,通过纳米抗炎剂的持续释放发挥作用。

Injectable body temperature responsive hydrogel for encephalitis treatment via sustained release of nano-anti-inflammatory agents.

作者信息

Gai Yuqi, Zhou Huaijuan, Yang Yingting, Chen Jiatian, Chi Bowen, Li Pei, Yin Yue, Wang Yilong, Li Jinhua

机构信息

School of Medical Technology, Beijing Institute of Technology, Beijing, China.

Advanced Research Institute of Multidisciplinary Sciences, Beijing Institute of Technology, Beijing, China.

出版信息

Biomater Transl. 2024 Sep 28;5(3):300-313. doi: 10.12336/biomatertransl.2024.03.006. eCollection 2024.

Abstract

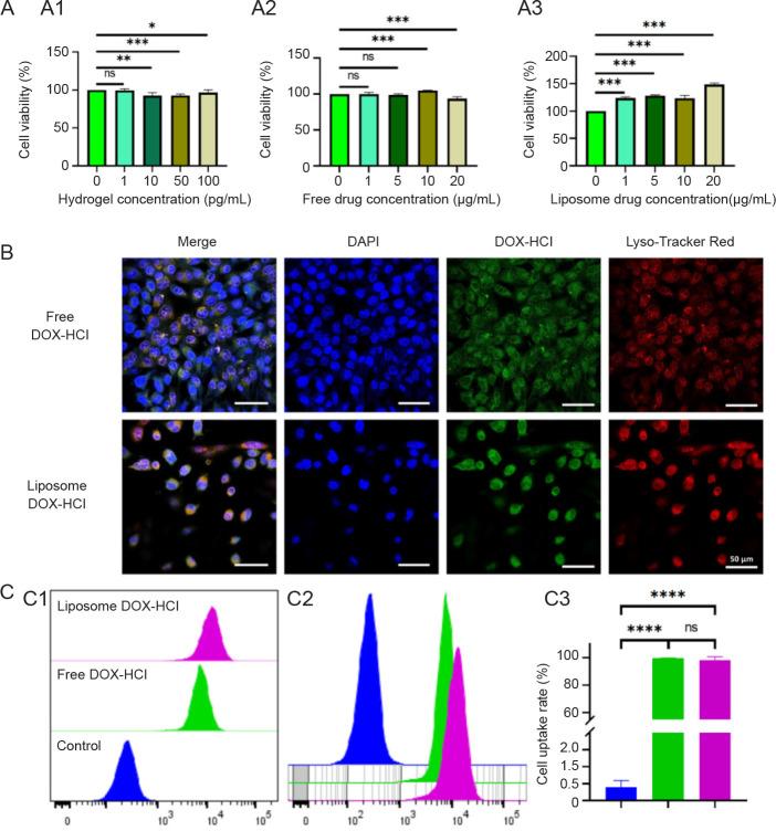
Skull defects are common in the clinical practice of neurosurgery, and they are easily complicated by encephalitis, which seriously threatens the life and health safety of patients. The treatment of encephalitis is not only to save the patient but also to benefit the society. Based on the advantages of injectable hydrogels such as minimally invasive surgery, self-adaptation to irregularly shaped defects, and easy loading and delivery of nanomedicines, an injectable hydrogel that can be crosslinked in situ at the ambient temperature of the brain for the treatment of encephalitis caused by cranial defects is developed. The hydrogel is uniformly loaded with nanodrugs formed by cationic liposomes and small molecule drugs dexmedetomidine hydrochloride (DEX-HCl), which can directly act on the meninges to achieve sustained release delivery of anti-inflammatory nanodrug preparations and achieve the goal of long-term anti-inflammation at cranial defects. This is the first time that DEX-HCl has been applied within this therapeutic system, which is innovative. Furthermore, this study is expected to alleviate the long-term suffering of patients, improve the clinical medication strategies for anti-inflammatory treatment, promote the development of new materials for cranial defect repair, and expedite the translation of research outcomes into clinical practice.

摘要

颅骨缺损在神经外科临床实践中很常见,且易并发脑炎,严重威胁患者的生命健康安全。脑炎的治疗不仅关乎患者救治,也对社会有益。基于可注射水凝胶具有微创手术、自适应不规则形状缺损以及易于纳米药物加载和递送等优点,开发了一种可在脑内环境温度下原位交联的用于治疗颅骨缺损所致脑炎的可注射水凝胶。该水凝胶均匀负载由阳离子脂质体和小分子药物盐酸右美托咪定(DEX-HCl)形成的纳米药物,可直接作用于脑膜,实现抗炎纳米药物制剂的缓释递送,达到颅骨缺损处长期抗炎的目的。这是DEX-HCl首次应用于该治疗体系,具有创新性。此外,本研究有望减轻患者长期痛苦,改善抗炎治疗的临床用药策略,推动颅骨缺损修复新材料的发展,并加快研究成果向临床实践的转化。

https://cdn.ncbi.nlm.nih.gov/pmc/blobs/3911/11681188/66f134cd228e/bt-05-03-300-g001.jpg

文献检索

告别复杂PubMed语法,用中文像聊天一样搜索,搜遍4000万医学文献。AI智能推荐,让科研检索更轻松。

立即免费搜索

文件翻译

保留排版,准确专业,支持PDF/Word/PPT等文件格式,支持 12+语言互译。

免费翻译文档

深度研究

AI帮你快速写综述,25分钟生成高质量综述,智能提取关键信息,辅助科研写作。

立即免费体验