• 文献检索
  • 文档翻译
  • 深度研究
  • 学术资讯
  • Suppr Zotero 插件Zotero 插件
  • 邀请有礼
  • 套餐&价格
  • 历史记录
应用&插件
Suppr Zotero 插件Zotero 插件浏览器插件Mac 客户端Windows 客户端微信小程序
定价
高级版会员购买积分包购买API积分包
服务
文献检索文档翻译深度研究API 文档MCP 服务
关于我们
关于 Suppr公司介绍联系我们用户协议隐私条款
关注我们

Suppr 超能文献

核心技术专利:CN118964589B侵权必究
粤ICP备2023148730 号-1Suppr @ 2026

文献检索

告别复杂PubMed语法,用中文像聊天一样搜索,搜遍4000万医学文献。AI智能推荐,让科研检索更轻松。

立即免费搜索

文件翻译

保留排版,准确专业,支持PDF/Word/PPT等文件格式,支持 12+语言互译。

免费翻译文档

深度研究

AI帮你快速写综述,25分钟生成高质量综述,智能提取关键信息,辅助科研写作。

立即免费体验

基于多群体鲸鱼优化的特征选择算法及其在使用惯性测量单元传感器的人体跌倒检测中的应用

Multipopulation Whale Optimization-Based Feature Selection Algorithm and Its Application in Human Fall Detection Using Inertial Measurement Unit Sensors.

作者信息

Cao Haolin, Yan Bingshuo, Dong Lin, Yuan Xianfeng

机构信息

School of Mechanical Electrical and Information Engineering, Shandong University, Weihai 264209, China.

出版信息

Sensors (Basel). 2024 Dec 10;24(24):7879. doi: 10.3390/s24247879.

DOI:10.3390/s24247879
PMID:39771617
原文链接:https://pmc.ncbi.nlm.nih.gov/articles/PMC11678948/
Abstract

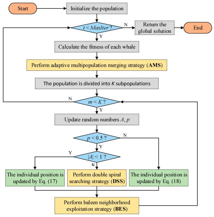
Feature selection (FS) is a key process in many pattern-recognition tasks, which reduces dimensionality by eliminating redundant or irrelevant features. However, for complex high-dimensional issues, traditional FS methods cannot find the ideal feature combination. To overcome this disadvantage, this paper presents a multispiral whale optimization algorithm (MSWOA) for feature selection. First, an Adaptive Multipopulation merging Strategy (AMS) is presented, which uses exponential variation and individual location information to divide the population, thus avoiding the premature aggregation of subpopulations and increasing candidate feature subsets. Second, a Double Spiral updating Strategy (DSS) is devised to break out of search stagnations by discovering new individual positions continuously. Last, to facilitate the convergence speed, a Baleen neighborhood Exploitation Strategy (BES) which mimics the behavior of whale tentacles is proposed. The presented algorithm is thoroughly compared with six state-of-the-art meta-heuristic methods and six promising WOA-based algorithms on 20 UCI datasets. Experimental results indicate that the proposed method is superior to other well-known competitors in most cases. In addition, the proposed method is utilized to perform feature selection in human fall-detection tasks, and extensive real experimental results further illustrate the superior ability of the proposed method in addressing practical problems.

摘要

特征选择(FS)是许多模式识别任务中的关键过程,它通过消除冗余或不相关特征来降低维度。然而,对于复杂的高维问题,传统的FS方法无法找到理想的特征组合。为克服这一缺点,本文提出一种用于特征选择的多螺旋鲸鱼优化算法(MSWOA)。首先,提出一种自适应多群体合并策略(AMS),它利用指数变异和个体位置信息对群体进行划分,从而避免子群体的过早聚集并增加候选特征子集。其次,设计一种双螺旋更新策略(DSS),通过不断发现新的个体位置来突破搜索停滞。最后,为加快收敛速度,提出一种模仿鲸鱼触须行为的须鲸邻域利用策略(BES)。在20个UCI数据集上,将所提出的算法与六种最先进的元启发式方法和六种有前景的基于鲸鱼优化算法的算法进行了全面比较。实验结果表明,在大多数情况下,所提出的方法优于其他知名的竞争算法。此外,将所提出的方法用于人类跌倒检测任务中的特征选择,大量实际实验结果进一步说明了所提出的方法在解决实际问题方面的卓越能力。

https://cdn.ncbi.nlm.nih.gov/pmc/blobs/7007/11678948/0f80c981daf2/sensors-24-07879-g007.jpg
https://cdn.ncbi.nlm.nih.gov/pmc/blobs/7007/11678948/80c4d3ad66ca/sensors-24-07879-g001.jpg
https://cdn.ncbi.nlm.nih.gov/pmc/blobs/7007/11678948/29465081afb2/sensors-24-07879-g002.jpg
https://cdn.ncbi.nlm.nih.gov/pmc/blobs/7007/11678948/c3ae504f9459/sensors-24-07879-g003.jpg
https://cdn.ncbi.nlm.nih.gov/pmc/blobs/7007/11678948/f266787ebbb1/sensors-24-07879-g004a.jpg
https://cdn.ncbi.nlm.nih.gov/pmc/blobs/7007/11678948/828be1530c7e/sensors-24-07879-g005.jpg
https://cdn.ncbi.nlm.nih.gov/pmc/blobs/7007/11678948/d62127bd6fe8/sensors-24-07879-g006.jpg
https://cdn.ncbi.nlm.nih.gov/pmc/blobs/7007/11678948/0f80c981daf2/sensors-24-07879-g007.jpg
https://cdn.ncbi.nlm.nih.gov/pmc/blobs/7007/11678948/80c4d3ad66ca/sensors-24-07879-g001.jpg
https://cdn.ncbi.nlm.nih.gov/pmc/blobs/7007/11678948/29465081afb2/sensors-24-07879-g002.jpg
https://cdn.ncbi.nlm.nih.gov/pmc/blobs/7007/11678948/c3ae504f9459/sensors-24-07879-g003.jpg
https://cdn.ncbi.nlm.nih.gov/pmc/blobs/7007/11678948/f266787ebbb1/sensors-24-07879-g004a.jpg
https://cdn.ncbi.nlm.nih.gov/pmc/blobs/7007/11678948/828be1530c7e/sensors-24-07879-g005.jpg
https://cdn.ncbi.nlm.nih.gov/pmc/blobs/7007/11678948/d62127bd6fe8/sensors-24-07879-g006.jpg
https://cdn.ncbi.nlm.nih.gov/pmc/blobs/7007/11678948/0f80c981daf2/sensors-24-07879-g007.jpg

相似文献

1
Multipopulation Whale Optimization-Based Feature Selection Algorithm and Its Application in Human Fall Detection Using Inertial Measurement Unit Sensors.基于多群体鲸鱼优化的特征选择算法及其在使用惯性测量单元传感器的人体跌倒检测中的应用
Sensors (Basel). 2024 Dec 10;24(24):7879. doi: 10.3390/s24247879.
2
The Applications of Metaheuristics for Human Activity Recognition and Fall Detection Using Wearable Sensors: A Comprehensive Analysis.元启发式算法在可穿戴传感器人体活动识别和跌倒检测中的应用:综合分析。
Biosensors (Basel). 2022 Oct 3;12(10):821. doi: 10.3390/bios12100821.
3
RWOA: A novel enhanced whale optimization algorithm with multi-strategy for numerical optimization and engineering design problems.RWOA:一种用于数值优化和工程设计问题的具有多策略的新型增强型鲸鱼优化算法。
PLoS One. 2025 Apr 28;20(4):e0320913. doi: 10.1371/journal.pone.0320913. eCollection 2025.
4
A Novel Method Based on Nonlinear Binary Grasshopper Whale Optimization Algorithm for Feature Selection.一种基于非线性二进制蚱蜢鲸鱼优化算法的特征选择新方法。
J Bionic Eng. 2023;20(1):237-252. doi: 10.1007/s42235-022-00253-6. Epub 2022 Sep 7.
5
ST-AL: a hybridized search based metaheuristic computational algorithm towards optimization of high dimensional industrial datasets.ST-AL:一种基于混合搜索的元启发式计算算法,用于优化高维工业数据集。
Soft comput. 2022 May 9:1-29. doi: 10.1007/s00500-022-07115-7.
6
Improved WOA and its application in feature selection.改进的鲸鱼优化算法及其在特征选择中的应用。
PLoS One. 2022 May 19;17(5):e0267041. doi: 10.1371/journal.pone.0267041. eCollection 2022.
7
A NOVEL AND HYBRID WHALE OPTIMIZATION WITH RESTRICTED CROSSOVER AND MUTATION BASED FEATURE SELECTION METHOD FOR ANXIETY AND DEPRESSION.一种新颖的混合鲸鱼优化算法,具有基于受限交叉和变异的特征选择方法,用于焦虑和抑郁。
Psychiatr Danub. 2023 Fall;35(3):355-368. doi: 10.24869/psyd.2023.355.
8
Enhanced whale optimization algorithm for medical feature selection: A COVID-19 case study.基于鲸鱼优化算法的医学特征选择方法:COVID-19 案例研究。
Comput Biol Med. 2022 Sep;148:105858. doi: 10.1016/j.compbiomed.2022.105858. Epub 2022 Jul 16.
9
[Research on eye movement data classification using support vector machine with improved whale optimization algorithm].基于改进鲸鱼优化算法的支持向量机对眼动数据分类的研究
Sheng Wu Yi Xue Gong Cheng Xue Za Zhi. 2023 Apr 25;40(2):335-342. doi: 10.7507/1001-5515.202204066.
10
Fuzzy-based hunger games search algorithm for global optimization and feature selection using medical data.基于模糊的饥饿游戏搜索算法用于使用医学数据的全局优化和特征选择
Neural Comput Appl. 2023;35(7):5251-5275. doi: 10.1007/s00521-022-07916-9. Epub 2022 Nov 1.

本文引用的文献

1
Traffic Flow Prediction in 5G-Enabled Intelligent Transportation Systems Using Parameter Optimization and Adaptive Model Selection.基于参数优化与自适应模型选择的5G智能交通系统中的交通流预测
Sensors (Basel). 2024 Oct 10;24(20):6529. doi: 10.3390/s24206529.
2
Analyzing Arabic Handwriting Style through Hand Kinematics.通过手部运动学分析阿拉伯笔迹风格。
Sensors (Basel). 2024 Sep 30;24(19):6357. doi: 10.3390/s24196357.
3
Simplification of Mobility Tests and Data Processing to Increase Applicability of Wearable Sensors as Diagnostic Tools for Parkinson's Disease.
简化运动测试和数据处理,以提高可穿戴传感器作为帕金森病诊断工具的适用性。
Sensors (Basel). 2024 Aug 1;24(15):4983. doi: 10.3390/s24154983.
4
Research Progress of Flexible Piezoresistive Sensors Based on Polymer Porous Materials.基于聚合物多孔材料的柔性压阻式传感器的研究进展
ACS Sens. 2024 Aug 23;9(8):3848-3863. doi: 10.1021/acssensors.4c00836. Epub 2024 Jul 24.
5
Advancing Slim-Hole Drilling Accuracy: A C-I-WOA-CNN Approach for Temperature-Compensated Pressure Measurements.提高小口径钻孔精度:一种用于温度补偿压力测量的改进灰狼优化算法-卷积神经网络方法
Sensors (Basel). 2024 Mar 28;24(7):2162. doi: 10.3390/s24072162.
6
Estimation of Biochemical Pigment Content in Poplar Leaves Using Proximal Multispectral Imaging and Regression Modeling Combined with Feature Selection.基于近红外多光谱成像和回归建模结合特征选择估算杨树叶片生化色素含量。
Sensors (Basel). 2023 Dec 30;24(1):217. doi: 10.3390/s24010217.
7
Artificial intelligence-driven radiomics study in cancer: the role of feature engineering and modeling.人工智能驱动的癌症放射组学研究:特征工程和建模的作用。
Mil Med Res. 2023 May 16;10(1):22. doi: 10.1186/s40779-023-00458-8.
8
Indoor Robot Path Planning Using an Improved Whale Optimization Algorithm.基于改进鲸鱼优化算法的室内机器人路径规划
Sensors (Basel). 2023 Apr 14;23(8):3988. doi: 10.3390/s23083988.
9
Hierarchical Harris hawks optimizer for feature selection.用于特征选择的分层哈里斯鹰优化器
J Adv Res. 2023 Nov;53:261-278. doi: 10.1016/j.jare.2023.01.014. Epub 2023 Jan 20.
10
EEG channel selection based on sequential backward floating search for motor imagery classification.基于顺序后向浮动搜索的脑电通道选择用于运动想象分类
Front Neurosci. 2022 Oct 21;16:1045851. doi: 10.3389/fnins.2022.1045851. eCollection 2022.