• 文献检索
  • 文档翻译
  • 深度研究
  • 学术资讯
  • Suppr Zotero 插件Zotero 插件
  • 邀请有礼
  • 套餐&价格
  • 历史记录
应用&插件
Suppr Zotero 插件Zotero 插件浏览器插件Mac 客户端Windows 客户端微信小程序
定价
高级版会员购买积分包购买API积分包
服务
文献检索文档翻译深度研究API 文档MCP 服务
关于我们
关于 Suppr公司介绍联系我们用户协议隐私条款
关注我们

Suppr 超能文献

核心技术专利:CN118964589B侵权必究
粤ICP备2023148730 号-1Suppr @ 2026

文献检索

告别复杂PubMed语法,用中文像聊天一样搜索,搜遍4000万医学文献。AI智能推荐,让科研检索更轻松。

立即免费搜索

文件翻译

保留排版,准确专业,支持PDF/Word/PPT等文件格式,支持 12+语言互译。

免费翻译文档

深度研究

AI帮你快速写综述,25分钟生成高质量综述,智能提取关键信息,辅助科研写作。

立即免费体验

利用辣椒荧光RNA对与FUS病理聚集体相关的环状和长链非编码RNA进行活细胞成像。

Live-cell imaging of circular and long noncoding RNAs associated with FUS pathological aggregates by Pepper fluorescent RNA.

作者信息

Vitiello Erika, Castagnetti Francesco, Mecarelli Lorenzo Stufera, D'Ambra Eleonora, Tollis Paolo, Ruocco Giancarlo, Laneve Pietro, Caffarelli Elisa, Mariani Davide, Bozzoni Irene

机构信息

Center for Human Technologies, Italian Institute of Technology, Genoa, Italy.

Department of Biology and Biotechnologies "C. Darwin", Sapienza University of Rome, Rome, Italy.

出版信息

RNA. 2025 Mar 18;31(4):529-548. doi: 10.1261/rna.080119.124.

DOI:10.1261/rna.080119.124
PMID:39779212
原文链接:https://pmc.ncbi.nlm.nih.gov/articles/PMC11912908/
Abstract

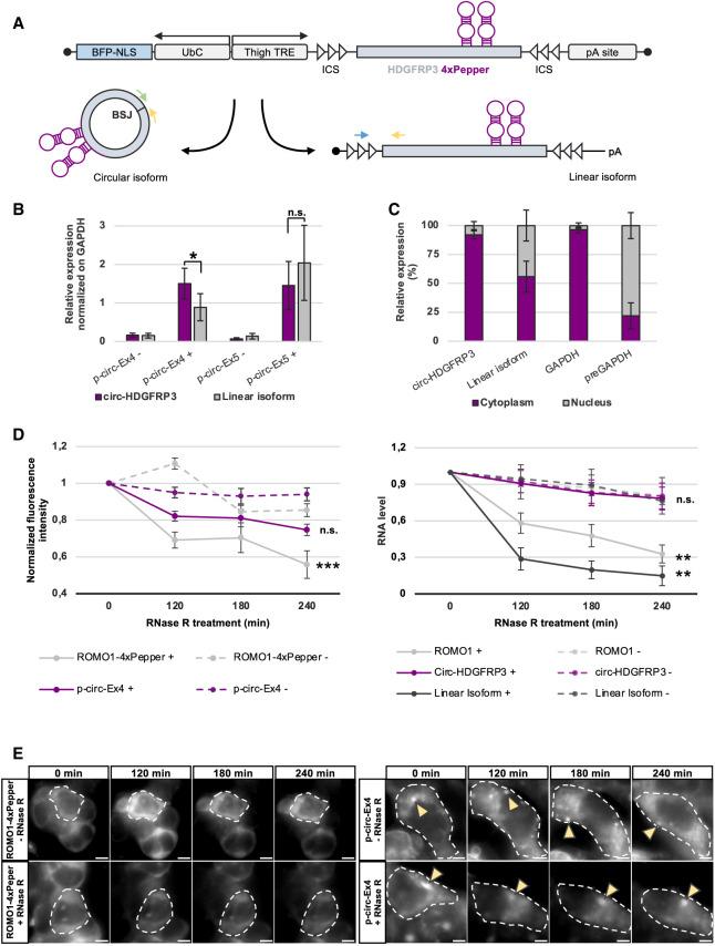
Lately, important advancements in visualizing RNAs in fixed and live cells have been achieved. Although mRNA imaging techniques are well-established, the development of effective methods for studying noncoding RNAs (ncRNAs) in living cells is still challenging but necessary, as they show a variety of functions and intracellular localizations, including participation in highly dynamic processes like phase transition, which is still poorly studied in vivo. Addressing this issue, we tagged two exemplary ncRNAs with the fluorescent RNA (fRNA) Pepper. Specifically, we showed that circ-HDGFRP3 interacts with p-bodies and is recruited in pathological FUS aggregates in a dynamic fashion, and we super-resolved its distribution in such condensates via structured illumination microscopy. Moreover, we tracked the long noncoding RNA (lncRNA) nHOTAIRM1, a motor neuron-specific constituent of stress granules, monitoring its behavior throughout the oxidative-stress response in physiological and pathological conditions. Overall, as fRNA development progresses, our work demonstrates an effective use of Pepper for monitoring complex processes, such as phase transition, in living cells through the visualization of circular RNAs (circRNAs) and lncRNAs with super-resolution power.

摘要

最近,在固定细胞和活细胞中可视化RNA方面取得了重要进展。尽管mRNA成像技术已经很成熟,但开发用于研究活细胞中非编码RNA(ncRNA)的有效方法仍然具有挑战性但很有必要,因为它们具有多种功能和细胞内定位,包括参与像相变这样高度动态的过程,而这在体内仍研究不足。为了解决这个问题,我们用荧光RNA(fRNA)Pepper标记了两个示例性的ncRNA。具体而言,我们发现circ-HDGFRP3与P小体相互作用,并以动态方式被招募到病理性FUS聚集体中,并且我们通过结构照明显微镜超分辨了其在这种凝聚物中的分布。此外,我们追踪了长链非编码RNA(lncRNA)nHOTAIRM1,它是应激颗粒中运动神经元特异性成分,监测了其在生理和病理条件下整个氧化应激反应中的行为。总体而言,随着fRNA技术的发展,我们的工作证明了Pepper通过超分辨能力可视化环状RNA(circRNA)和lncRNA,在监测活细胞中诸如相变等复杂过程方面的有效应用。

https://cdn.ncbi.nlm.nih.gov/pmc/blobs/f18e/11912908/c248af41efca/529f08.jpg
https://cdn.ncbi.nlm.nih.gov/pmc/blobs/f18e/11912908/350cae6b47d8/529f01.jpg
https://cdn.ncbi.nlm.nih.gov/pmc/blobs/f18e/11912908/fb2dacdfbbdf/529f02.jpg
https://cdn.ncbi.nlm.nih.gov/pmc/blobs/f18e/11912908/bf7f30a7611b/529f03.jpg
https://cdn.ncbi.nlm.nih.gov/pmc/blobs/f18e/11912908/dae6b0f8a17c/529f04.jpg
https://cdn.ncbi.nlm.nih.gov/pmc/blobs/f18e/11912908/d6eba44f82cc/529f05.jpg
https://cdn.ncbi.nlm.nih.gov/pmc/blobs/f18e/11912908/84d6d5d787b1/529f06.jpg
https://cdn.ncbi.nlm.nih.gov/pmc/blobs/f18e/11912908/ebef0d45ad0b/529f07.jpg
https://cdn.ncbi.nlm.nih.gov/pmc/blobs/f18e/11912908/c248af41efca/529f08.jpg
https://cdn.ncbi.nlm.nih.gov/pmc/blobs/f18e/11912908/350cae6b47d8/529f01.jpg
https://cdn.ncbi.nlm.nih.gov/pmc/blobs/f18e/11912908/fb2dacdfbbdf/529f02.jpg
https://cdn.ncbi.nlm.nih.gov/pmc/blobs/f18e/11912908/bf7f30a7611b/529f03.jpg
https://cdn.ncbi.nlm.nih.gov/pmc/blobs/f18e/11912908/dae6b0f8a17c/529f04.jpg
https://cdn.ncbi.nlm.nih.gov/pmc/blobs/f18e/11912908/d6eba44f82cc/529f05.jpg
https://cdn.ncbi.nlm.nih.gov/pmc/blobs/f18e/11912908/84d6d5d787b1/529f06.jpg
https://cdn.ncbi.nlm.nih.gov/pmc/blobs/f18e/11912908/ebef0d45ad0b/529f07.jpg
https://cdn.ncbi.nlm.nih.gov/pmc/blobs/f18e/11912908/c248af41efca/529f08.jpg

相似文献

1
Live-cell imaging of circular and long noncoding RNAs associated with FUS pathological aggregates by Pepper fluorescent RNA.利用辣椒荧光RNA对与FUS病理聚集体相关的环状和长链非编码RNA进行活细胞成像。
RNA. 2025 Mar 18;31(4):529-548. doi: 10.1261/rna.080119.124.
2
Long noncoding RNAs in TDP-43 and FUS/TLS-related frontotemporal lobar degeneration (FTLD).TDP-43 和 FUS/TLS 相关的额颞叶变性(FTLD)中的长非编码 RNA。
Neurobiol Dis. 2015 Oct;82:445-454. doi: 10.1016/j.nbd.2015.07.011. Epub 2015 Jul 26.
3
LncRNAs and circular RNAs as endothelial cell messengers in hypertension: mechanism insights and therapeutic potential.长链非编码 RNA 和环状 RNA 作为高血压中内皮细胞的信使:机制见解和治疗潜力。
Mol Biol Rep. 2020 Jul;47(7):5535-5547. doi: 10.1007/s11033-020-05601-5. Epub 2020 Jun 21.
4
Noncoding RNAs in Cardiac Hypertrophy and Heart Failure.非编码 RNA 在心肌肥厚和心力衰竭中的作用。
Cells. 2022 Feb 23;11(5):777. doi: 10.3390/cells11050777.
5
Noncoding RNA crosstalk in brain health and diseases.非编码 RNA 串扰在大脑健康和疾病中的作用。
Neurochem Int. 2021 Oct;149:105139. doi: 10.1016/j.neuint.2021.105139. Epub 2021 Jul 16.
6
Long noncoding RNA SOX2OT promotes the proliferation of pancreatic cancer by binding to FUS.长链非编码 RNA SOX2OT 通过与 FUS 结合促进胰腺癌的增殖。
Int J Cancer. 2020 Jul 1;147(1):175-188. doi: 10.1002/ijc.32827. Epub 2020 Jan 13.
7
Plant Noncoding RNAs: Hidden Players in Development and Stress Responses.植物非编码 RNA:发育和应激响应中的隐匿调控因子。
Annu Rev Cell Dev Biol. 2019 Oct 6;35:407-431. doi: 10.1146/annurev-cellbio-100818-125218. Epub 2019 Aug 12.
8
Effect of CXCR2 Deficiency in HeLa Cell on the Regulatory Network of Coding Genes and Non-Coding RNAs.HeLa细胞中CXCR2缺陷对编码基因和非编码RNA调控网络的影响。
Ann Clin Lab Sci. 2024 Nov;54(6):799-809.
9
Noncoding RNAs in atherosclerosis: regulation and therapeutic potential.非编码 RNA 在动脉粥样硬化中的作用:调控与治疗潜能。
Mol Cell Biochem. 2024 May;479(5):1279-1295. doi: 10.1007/s11010-023-04794-0. Epub 2023 Jul 7.
10
The Landscape of Noncoding RNA in Pulmonary Hypertension.非编码 RNA 在肺动脉高压中的全景。
Biomolecules. 2022 Jun 7;12(6):796. doi: 10.3390/biom12060796.

本文引用的文献

1
ALS-associated FUS mutation reshapes the RNA and protein composition of stress granules.肌萎缩侧索硬化症相关 FUS 突变重塑应激颗粒的 RNA 和蛋白质组成。
Nucleic Acids Res. 2024 Nov 27;52(21):13269-13289. doi: 10.1093/nar/gkae942.
2
BRCA1 levels and DNA-damage response are controlled by the competitive binding of circHIPK3 or FMRP to the BRCA1 mRNA.环状 HIPK3 或 FMRP 通过竞争性结合 BRCA1 mRNA 来控制 BRCA1 水平和 DNA 损伤反应。
Mol Cell. 2024 Nov 7;84(21):4079-4094.e10. doi: 10.1016/j.molcel.2024.09.016. Epub 2024 Oct 9.
3
In Situ Hybridization of circRNAs in Cells and Tissues through BaseScope™ Strategy.
通过 BaseScope™ 策略在细胞和组织中进行 circRNAs 的原位杂交。
Methods Mol Biol. 2024;2765:63-92. doi: 10.1007/978-1-0716-3678-7_4.
4
Single-photon microscopy to study biomolecular condensates.单光子显微镜研究生物分子凝聚物。
Nat Commun. 2023 Dec 12;14(1):8224. doi: 10.1038/s41467-023-43969-7.
5
The long noncoding RNA nHOTAIRM1 is necessary for differentiation and activity of iPSC-derived spinal motor neurons.长链非编码 RNA nHOTAIRM1 对于 iPSC 来源的脊髓运动神经元的分化和活性是必需的。
Cell Death Dis. 2023 Nov 14;14(11):741. doi: 10.1038/s41419-023-06196-y.
6
Visualizing orthogonal RNAs simultaneously in live mammalian cells by fluorescence lifetime imaging microscopy (FLIM).利用荧光寿命成像显微镜(FLIM)在活哺乳动物细胞中可视化正交 RNA。
Nat Commun. 2023 Feb 16;14(1):867. doi: 10.1038/s41467-023-36531-y.
7
Live-cell RNA imaging using the CRISPR-dCas13 system with modified sgRNAs appended with fluorescent RNA aptamers.使用带有荧光RNA适体的修饰sgRNA的CRISPR-dCas13系统进行活细胞RNA成像。
Chem Sci. 2022 Nov 8;13(47):14032-14040. doi: 10.1039/d2sc04656c. eCollection 2022 Dec 7.
8
Illuminating RNA biology through imaging.通过成像技术揭示 RNA 生物学。
Nat Cell Biol. 2022 Jun;24(6):815-824. doi: 10.1038/s41556-022-00933-9. Epub 2022 Jun 13.
9
TrackMate 7: integrating state-of-the-art segmentation algorithms into tracking pipelines.TrackMate 7:将最先进的分割算法集成到跟踪管道中。
Nat Methods. 2022 Jul;19(7):829-832. doi: 10.1038/s41592-022-01507-1. Epub 2022 Jun 2.
10
Best practice standards for circular RNA research.环状 RNA 研究的最佳实践标准。
Nat Methods. 2022 Oct;19(10):1208-1220. doi: 10.1038/s41592-022-01487-2. Epub 2022 May 26.