Suppr超能文献

BC99对长期饮酒者肝功能和肠道微生物群的改善作用:一项随机双盲临床试验

The Improvement Effects of BC99 on Liver Function and Gut Microbiota of Long-Term Alcohol Drinkers: A Randomized Double-Blind Clinical Trial.

作者信息

Zhang Jie, Li Cheng, Duan Mengyao, Qu Zhen, Wang Yi, Dong Yao, Wu Ying, Fang Shuguang, Gu Shaobin

机构信息

College of Food and Bioengineering, Henan University of Science and Technology, Luoyang 471000, China.

Henan Engineering Research Center of Food Material, Henan University of Science and Technology, Luoyang 471023, China.

出版信息

Nutrients. 2025 Jan 17;17(2):320. doi: 10.3390/nu17020320.

Abstract

BACKGROUND/OBJECTIVES: With the improvement of living standards, alcoholic liver disease caused by long-term drinking has been a common multiple disease. Probiotic interventions may help mitigate liver damage caused by alcohol intake, but the mechanisms need more investigation.

METHODS

This study involved 70 long-term alcohol drinkers (18-65 years old, alcohol consumption ≥20 g/day, lasting for more than one year) who were randomly assigned to either the BC99 group or the placebo group. Two groups were given BC99 (3 g/day, 1 × 10 CFU) or placebo (3 g/day) for 60 days, respectively. Before and after the intervention, blood routine indicators, liver function, renal function, inflammatory factors and intestinal flora were evaluated.

RESULTS

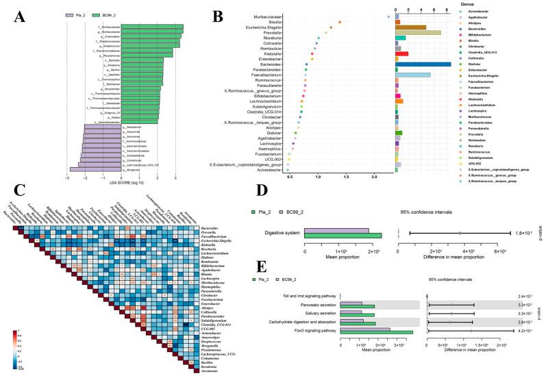
The results showed that intervention with BC99 reduced the levels of alanine aminotransferase, aspartate aminotransferase, glutamyl transpeptidase, serum total bilirubin, blood urea nitrogen, uric acid and 'blood urea nitrogen/creatinine'. BC99 also reduced the levels of pro-inflammatory factors TNF-α and IL-6 and increased the levels of anti-inflammatory factor IL-10. The results of intestinal flora analysis showed that BC99 regulated the imbalance of intestinal flora, increased the beneficial bacteria abundance (, and ) and reduced the conditionally pathogenic bacteria abundance ( and ). Both LEfSe analysis and random forest analysis indicated that the increase in the abundance of induced by BC99 was a key factor in alleviating alcohol-induced liver damage.

CONCLUSIONS

These findings demonstrate that BC99 has the potential to alleviate alcoholic liver injury and provide an effective strategy for liver protection in long-term drinkers.

摘要

背景/目的:随着生活水平的提高,长期饮酒所致的酒精性肝病已成为一种常见的多发性疾病。益生菌干预可能有助于减轻酒精摄入引起的肝脏损伤,但其机制尚需更多研究。

方法

本研究纳入70名长期饮酒者(18 - 65岁,酒精摄入量≥20克/天,持续超过一年),他们被随机分为BC99组或安慰剂组。两组分别给予BC99(3克/天,1×10 CFU)或安慰剂(3克/天),持续60天。在干预前后,评估血常规指标、肝功能、肾功能、炎症因子和肠道菌群。

结果

结果显示,BC99干预降低了丙氨酸氨基转移酶、天冬氨酸氨基转移酶、谷氨酰转肽酶、血清总胆红素、血尿素氮、尿酸和“血尿素氮/肌酐”的水平。BC99还降低了促炎因子TNF-α和IL-6的水平,并提高了抗炎因子IL-10的水平。肠道菌群分析结果表明,BC99调节了肠道菌群的失衡,增加了有益菌丰度(、和),并降低了条件致病菌丰度(和)。LEfSe分析和随机森林分析均表明,BC99诱导的丰度增加是减轻酒精性肝损伤的关键因素。

结论

这些发现表明,BC99有减轻酒精性肝损伤的潜力,并为长期饮酒者提供了一种有效的肝脏保护策略。

https://cdn.ncbi.nlm.nih.gov/pmc/blobs/9bc1/11769147/0c60ec6a99ee/nutrients-17-00320-g001.jpg

文献检索

告别复杂PubMed语法,用中文像聊天一样搜索,搜遍4000万医学文献。AI智能推荐,让科研检索更轻松。

立即免费搜索

文件翻译

保留排版,准确专业,支持PDF/Word/PPT等文件格式,支持 12+语言互译。

免费翻译文档

深度研究

AI帮你快速写综述,25分钟生成高质量综述,智能提取关键信息,辅助科研写作。

立即免费体验