Suppr超能文献

PRSS3是肺腺癌潜在的预后生物标志物。

PRSS3 is a potential prognostic biomarker for lung adenocarcinoma.

作者信息

Nie Lu, Zhang Xueqing, Wu Jie

机构信息

Department of Oncology, The First Affiliated Hospital of Jinzhou Medical University, Jinzhou, China.

出版信息

Transl Cancer Res. 2025 Feb 28;14(2):1124-1140. doi: 10.21037/tcr-24-1556. Epub 2025 Feb 5.

Abstract

BACKGROUND

Lung adenocarcinoma (LUAD) is a highly prevalent and deadly form of lung cancer and is a significant health concern worldwide. Although the expression of serine protease 3 (PRSS3) is elevated in certain cancers, its function in LUAD is yet unclear. The aim of this study was to investigate the mechanism of PRSS3 in lung adenocarcinoma, and validate PRSS3 as a reliable prognostic biomarker in lung adenocarcinoma.

METHODS

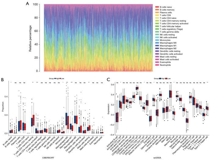
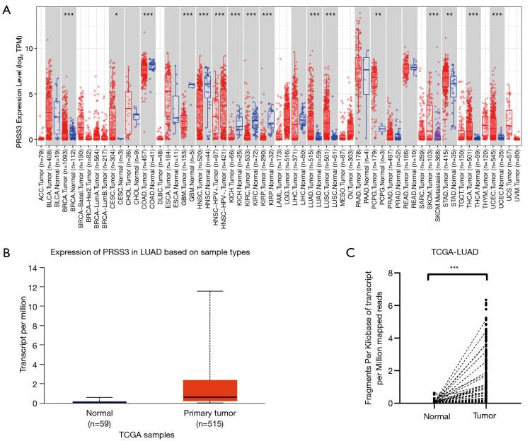
The Cancer Genome Atlas (TCGA) provides RNA expression data and patient medical information for LUAD patients. To determine which genes are expressed differently in LUAD and normal lung tissues, we carefully examined these data. We then used Cox regression analysis to examine the expression and survival data to pinpoint the genes that are strongly associated with patient survival. The PRSS3 gene affects patient prognosis. Afterward, we divided LUAD patients into low- and high-expression groups on the basis of the median PRSS3 expression to examine the relationship between immune cells and PRSS3. The results of the CIBERSORT and CIBERSORTx studies revealed correlations between PRSS3 and the degree of infiltration of several immune cell types. After the groups with low and high PRSS3 expressions were compared, PRSS3-related genes were identified, and functional enrichment analysis was performed. Furthermore, a model was developed to predict patient prognosis according to clinical characteristics and PRSS3 expression. After the bioinformatics analyses were completed, we validated the differential expression of PRSS3 in samples obtained from our center via Western blotting and immunohistochemistry (IHC).

RESULTS

We found that PRSS3 expression is highly upregulated in LUAD and that high PRSS3 expression is associated with a poorer prognosis in the TCGA database. Single-sample gene enrichment analysis revealed a strong correlation between PRSS3 and the immunological microenvironment. The clinical model developed on the basis of the PRSS3 showed great accuracy and can be used as a significant diagnostic indicator for LUAD. Western blotting and IHC confirmed a substantial increase in PRSS3 expression in LUAD. Herein, we analyzed an available dataset for a clinical cohort and revealed that elevated levels of PRSS3 are indicative of unfavorable outcomes in patients diagnosed with LUAD.

CONCLUSIONS

PRSS3 is significantly upregulated in LUAD and can be used as a marker for LUAD diagnosis and prognosis assessment. Further study of PRSS3 could provide valuable insight into the mechanisms underlying the occurrence and progression of LUAD.

摘要

背景

肺腺癌(LUAD)是一种高度常见且致命的肺癌形式,是全球范围内重大的健康问题。尽管丝氨酸蛋白酶3(PRSS3)在某些癌症中表达升高,但其在肺腺癌中的功能尚不清楚。本研究的目的是探讨PRSS3在肺腺癌中的作用机制,并验证PRSS3作为肺腺癌可靠的预后生物标志物。

方法

癌症基因组图谱(TCGA)提供了肺腺癌患者的RNA表达数据和患者医疗信息。为了确定哪些基因在肺腺癌和正常肺组织中表达不同,我们仔细检查了这些数据。然后,我们使用Cox回归分析来检查表达和生存数据,以找出与患者生存密切相关的基因。PRSS3基因影响患者预后。之后,我们根据PRSS3表达中位数将肺腺癌患者分为低表达组和高表达组,以研究免疫细胞与PRSS3之间的关系。CIBERSORT和CIBERSORTx研究结果揭示了PRSS3与几种免疫细胞类型浸润程度之间的相关性。比较PRSS3低表达组和高表达组后,鉴定出PRSS3相关基因,并进行功能富集分析。此外,根据临床特征和PRSS3表达建立了一个预测患者预后的模型。生物信息学分析完成后,我们通过蛋白质免疫印迹法和免疫组织化学(IHC)验证了从我们中心获取的样本中PRSS3的差异表达。

结果

我们发现PRSS3在肺腺癌中高度上调,且在TCGA数据库中,PRSS3高表达与较差的预后相关。单样本基因富集分析显示PRSS3与免疫微环境之间有很强的相关性。基于PRSS3建立的临床模型显示出很高的准确性,可作为肺腺癌的重要诊断指标。蛋白质免疫印迹法和免疫组织化学证实肺腺癌中PRSS3表达大幅增加。在此,我们分析了一个临床队列的可用数据集,发现PRSS3水平升高表明肺腺癌患者预后不良。

结论

PRSS3在肺腺癌中显著上调,可作为肺腺癌诊断和预后评估的标志物。对PRSS3的进一步研究可为肺腺癌发生和进展的潜在机制提供有价值的见解。

https://cdn.ncbi.nlm.nih.gov/pmc/blobs/bcc6/11912035/ac8bca8f00f3/tcr-14-02-1124-f1.jpg

文献检索

告别复杂PubMed语法,用中文像聊天一样搜索,搜遍4000万医学文献。AI智能推荐,让科研检索更轻松。

立即免费搜索

文件翻译

保留排版,准确专业,支持PDF/Word/PPT等文件格式,支持 12+语言互译。

免费翻译文档

深度研究

AI帮你快速写综述,25分钟生成高质量综述,智能提取关键信息,辅助科研写作。

立即免费体验