• 文献检索
  • 文档翻译
  • 深度研究
  • 学术资讯
  • Suppr Zotero 插件Zotero 插件
  • 邀请有礼
  • 套餐&价格
  • 历史记录
应用&插件
Suppr Zotero 插件Zotero 插件浏览器插件Mac 客户端Windows 客户端微信小程序
定价
高级版会员购买积分包购买API积分包
服务
文献检索文档翻译深度研究API 文档MCP 服务
关于我们
关于 Suppr公司介绍联系我们用户协议隐私条款
关注我们

Suppr 超能文献

核心技术专利:CN118964589B侵权必究
粤ICP备2023148730 号-1Suppr @ 2026

文献检索

告别复杂PubMed语法,用中文像聊天一样搜索,搜遍4000万医学文献。AI智能推荐,让科研检索更轻松。

立即免费搜索

文件翻译

保留排版,准确专业,支持PDF/Word/PPT等文件格式,支持 12+语言互译。

免费翻译文档

深度研究

AI帮你快速写综述,25分钟生成高质量综述,智能提取关键信息,辅助科研写作。

立即免费体验

利用可逆热离子交联三维水凝胶扩增功能性人唾液腺泡细胞球体

Expansion of functional human salivary acinar cell spheroids with reversible thermo-ionically crosslinked 3D hydrogels.

作者信息

Munguia-Lopez Jose G, Pillai Sangeeth, Zhang Yuli, Gantz Amatzia, Camasao Dimitria B, Nazhat Showan N, Kinsella Joseph M, Tran Simon D

机构信息

Faculty of Dental Medicine and Oral Health Sciences, McGill University, Montreal, QC, Canada.

Department of Bioengineering, McGill University, Montreal, QC, Canada.

出版信息

Int J Oral Sci. 2025 May 9;17(1):39. doi: 10.1038/s41368-025-00368-6.

DOI:10.1038/s41368-025-00368-6
PMID:40346044
原文链接:https://pmc.ncbi.nlm.nih.gov/articles/PMC12064808/
Abstract

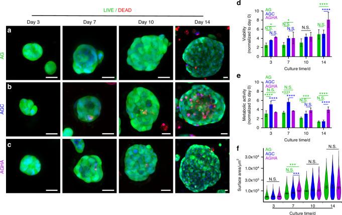
Xerostomia (dry mouth) is frequently experienced by patients treated with radiotherapy for head and neck cancers or with Sjögren's syndrome, with no permanent cure existing for this debilitating condition. To this end, in vitro platforms are needed to test therapies directed at salivary (fluid-secreting) cells. However, since these are highly differentiated secretory cells, the maintenance of their differentiated state while expanding in numbers is challenging. In this study, the efficiency of three reversible thermo-ionically crosslinked gels: (1) alginate-gelatin (AG), (2) collagen-containing AG (AGC), and (3) hyaluronic acid-containing AG (AGHA), to recapitulate a native-like environment for human salivary gland (SG) cell expansion and 3D spheroid formation was compared. Although all gels were of mechanical properties comparable to human SG tissue (~11 kPa) and promoted the formation of 3D spheroids, AGHA gels produced larger (>100 cells/spheroid), viable (>93%), proliferative, and well-organized 3D SG spheroids while spatially and temporally maintaining the high expression of key SG proteins (aquaporin-5, NKCC1, ZO-1, α-amylase) for 14 days in culture. Moreover, the spheroids responded to agonist-induced stimulation by increasing α-amylase secretory granules. Here, we propose alternative low-cost, reproducible, and reversible AG-based 3D hydrogels that allow the facile and rapid retrieval of intact, highly viable 3D-SG spheroids.

摘要

头颈部癌症放疗患者或干燥综合征患者经常会出现口干症(口腔干燥),这种使人衰弱的病症目前尚无永久性治愈方法。为此,需要体外平台来测试针对唾液(分泌液体)细胞的治疗方法。然而,由于这些是高度分化的分泌细胞,在数量增加的同时维持其分化状态具有挑战性。在本研究中,比较了三种可逆热离子交联凝胶:(1)藻酸盐 - 明胶(AG)、(2)含胶原蛋白的AG(AGC)和(3)含透明质酸的AG(AGHA),在模拟类似天然环境以促进人唾液腺(SG)细胞扩增和三维球体形成方面的效率。尽管所有凝胶的机械性能都与人SG组织相当(约11kPa)并促进了三维球体的形成,但AGHA凝胶产生了更大(>100个细胞/球体)、有活力(>93%)、增殖且组织良好的三维SG球体,同时在空间和时间上在培养14天内维持关键SG蛋白(水通道蛋白 - 5、NKCC1、ZO - 1、α - 淀粉酶)的高表达。此外,这些球体通过增加α - 淀粉酶分泌颗粒对激动剂诱导的刺激作出反应。在此,我们提出了基于AG的替代低成本、可重复且可逆的三维水凝胶,其能够轻松快速地获取完整、高活力的三维SG球体。

https://cdn.ncbi.nlm.nih.gov/pmc/blobs/f4ef/12064808/a913f19f3fe6/41368_2025_368_Fig8_HTML.jpg
https://cdn.ncbi.nlm.nih.gov/pmc/blobs/f4ef/12064808/303e7f2b0d8e/41368_2025_368_Fig1_HTML.jpg
https://cdn.ncbi.nlm.nih.gov/pmc/blobs/f4ef/12064808/5f34cbca1326/41368_2025_368_Fig2_HTML.jpg
https://cdn.ncbi.nlm.nih.gov/pmc/blobs/f4ef/12064808/a1c9501e28be/41368_2025_368_Fig3_HTML.jpg
https://cdn.ncbi.nlm.nih.gov/pmc/blobs/f4ef/12064808/f0d879538c14/41368_2025_368_Fig4_HTML.jpg
https://cdn.ncbi.nlm.nih.gov/pmc/blobs/f4ef/12064808/81e17e579161/41368_2025_368_Fig5_HTML.jpg
https://cdn.ncbi.nlm.nih.gov/pmc/blobs/f4ef/12064808/22a26ef4a219/41368_2025_368_Fig6_HTML.jpg
https://cdn.ncbi.nlm.nih.gov/pmc/blobs/f4ef/12064808/728f921e0e85/41368_2025_368_Fig7_HTML.jpg
https://cdn.ncbi.nlm.nih.gov/pmc/blobs/f4ef/12064808/a913f19f3fe6/41368_2025_368_Fig8_HTML.jpg
https://cdn.ncbi.nlm.nih.gov/pmc/blobs/f4ef/12064808/303e7f2b0d8e/41368_2025_368_Fig1_HTML.jpg
https://cdn.ncbi.nlm.nih.gov/pmc/blobs/f4ef/12064808/5f34cbca1326/41368_2025_368_Fig2_HTML.jpg
https://cdn.ncbi.nlm.nih.gov/pmc/blobs/f4ef/12064808/a1c9501e28be/41368_2025_368_Fig3_HTML.jpg
https://cdn.ncbi.nlm.nih.gov/pmc/blobs/f4ef/12064808/f0d879538c14/41368_2025_368_Fig4_HTML.jpg
https://cdn.ncbi.nlm.nih.gov/pmc/blobs/f4ef/12064808/81e17e579161/41368_2025_368_Fig5_HTML.jpg
https://cdn.ncbi.nlm.nih.gov/pmc/blobs/f4ef/12064808/22a26ef4a219/41368_2025_368_Fig6_HTML.jpg
https://cdn.ncbi.nlm.nih.gov/pmc/blobs/f4ef/12064808/728f921e0e85/41368_2025_368_Fig7_HTML.jpg
https://cdn.ncbi.nlm.nih.gov/pmc/blobs/f4ef/12064808/a913f19f3fe6/41368_2025_368_Fig8_HTML.jpg

相似文献

1
Expansion of functional human salivary acinar cell spheroids with reversible thermo-ionically crosslinked 3D hydrogels.利用可逆热离子交联三维水凝胶扩增功能性人唾液腺泡细胞球体
Int J Oral Sci. 2025 May 9;17(1):39. doi: 10.1038/s41368-025-00368-6.
2
Functional spheroid organization of human salivary gland cells cultured on hydrogel-micropatterned nanofibrous microwells.在水凝胶微图案化纳米纤维微孔上培养的人唾液腺细胞的功能性球体组织。
Acta Biomater. 2016 Nov;45:121-132. doi: 10.1016/j.actbio.2016.08.058. Epub 2016 Sep 1.
3
Cell culture of differentiated human salivary epithelial cells in a serum-free and scalable suspension system: The salivary functional units model.人唾液上皮细胞在无血清且可规模化悬浮体系中的分化培养:唾液功能单位模型。
J Tissue Eng Regen Med. 2019 Sep;13(9):1559-1570. doi: 10.1002/term.2908. Epub 2019 Jul 2.
4
Encapsulation of primary salivary gland cells in enzymatically degradable poly(ethylene glycol) hydrogels promotes acinar cell characteristics.将原发性唾液腺细胞封装在可酶解的聚乙二醇水凝胶中可促进腺泡细胞特性。
Acta Biomater. 2017 Mar 1;50:437-449. doi: 10.1016/j.actbio.2016.12.049. Epub 2016 Dec 27.
5
Primary Salivary Human Stem/Progenitor Cells Undergo Microenvironment-Driven Acinar-Like Differentiation in Hyaluronate Hydrogel Culture.原代唾液人干细胞/祖细胞在透明质酸水凝胶培养中经历微环境驱动的腺泡样分化。
Stem Cells Transl Med. 2017 Jan;6(1):110-120. doi: 10.5966/sctm.2016-0083. Epub 2016 Aug 18.
6
Implantable three-dimensional salivary spheroid assemblies demonstrate fluid and protein secretory responses to neurotransmitters.可植入的三维唾液球体组装体展示了对神经递质的流体和蛋白质分泌反应。
Tissue Eng Part A. 2013 Jul;19(13-14):1610-20. doi: 10.1089/ten.TEA.2012.0301. Epub 2013 May 10.
7
The role of human fibronectin- or placenta basement membrane extract-based gels in favouring the formation of polarized salivary acinar-like structures.人纤维连接蛋白或胎盘基底膜提取物凝胶在促进极化唾液腺样结构形成中的作用。
J Tissue Eng Regen Med. 2017 Sep;11(9):2643-2657. doi: 10.1002/term.2164. Epub 2016 May 3.
8
RGDSP-Decorated Hyaluronate Hydrogels Facilitate Rapid 3D Expansion of Amylase-Expressing Salivary Gland Progenitor Cells.RGDSP 修饰透明质酸水凝胶促进淀粉酶表达的唾液腺祖细胞的快速 3D 扩增。
ACS Biomater Sci Eng. 2021 Dec 13;7(12):5749-5761. doi: 10.1021/acsbiomaterials.1c00745. Epub 2021 Nov 15.
9
Effects of mechanical properties of gelatin methacryloyl hydrogels on encapsulated stem cell spheroids for 3D tissue engineering.甲基丙烯酰化明胶水凝胶的力学性能对用于三维组织工程的包封干细胞球状体的影响。
Int J Biol Macromol. 2022 Jan 1;194:903-913. doi: 10.1016/j.ijbiomac.2021.11.145. Epub 2021 Nov 25.
10
The Optimization of a Novel Hydrogel-Egg White-Alginate for 2.5D Tissue Engineering of Salivary Spheroid-Like Structure.新型水凝胶-蛋清-海藻酸钠用于唾液类球体样结构 2.5D 组织工程的优化。
Molecules. 2020 Dec 6;25(23):5751. doi: 10.3390/molecules25235751.

本文引用的文献

1
Organoids.类器官
Nat Rev Methods Primers. 2022;2. doi: 10.1038/s43586-022-00174-y. Epub 2022 Dec 1.
2
Hydrogels for Salivary Gland Tissue Engineering.用于唾液腺组织工程的水凝胶
Gels. 2022 Nov 10;8(11):730. doi: 10.3390/gels8110730.
3
Isolation, Culture, and Characterization of Primary Salivary Gland Cells.原代唾液腺细胞的分离、培养和鉴定。
Curr Protoc. 2022 Jul;2(7):e479. doi: 10.1002/cpz1.479.
4
Salivary gland organoid culture maintains distinct glandular properties of murine and human major salivary glands.唾液腺类器官培养保持了鼠和人主要唾液腺的独特腺体特性。
Nat Commun. 2022 Jun 7;13(1):3291. doi: 10.1038/s41467-022-30934-z.
5
Bioengineering in salivary gland regeneration.唾液腺再生中的生物工程。
J Biomed Sci. 2022 Jun 6;29(1):35. doi: 10.1186/s12929-022-00819-w.
6
Soft, Dynamic Hydrogel Confinement Improves Kidney Organoid Lumen Morphology and Reduces Epithelial-Mesenchymal Transition in Culture.软性、动态水凝胶限制可改善肾类器官管腔形态并减少培养中的上皮-间充质转化。
Adv Sci (Weinh). 2022 Jul;9(20):e2200543. doi: 10.1002/advs.202200543. Epub 2022 May 14.
7
Egg White Alginate as a Novel Scaffold Biomaterial for 3D Salivary Cell Culturing.蛋清海藻酸盐作为用于三维唾液腺细胞培养的新型支架生物材料。
Biomimetics (Basel). 2021 Dec 28;7(1):5. doi: 10.3390/biomimetics7010005.
8
Alginate Hydrogel Microtubes for Salivary Gland Cell Organization and Cavitation.用于唾液腺细胞组织和空化的藻酸盐水凝胶微管
Bioengineering (Basel). 2022 Jan 15;9(1):38. doi: 10.3390/bioengineering9010038.
9
Polymeric Scaffolds for Dental, Oral, and Craniofacial Regenerative Medicine.用于牙科、口腔和颅面再生医学的聚合物支架
Molecules. 2021 Nov 22;26(22):7043. doi: 10.3390/molecules26227043.
10
RGDSP-Decorated Hyaluronate Hydrogels Facilitate Rapid 3D Expansion of Amylase-Expressing Salivary Gland Progenitor Cells.RGDSP 修饰透明质酸水凝胶促进淀粉酶表达的唾液腺祖细胞的快速 3D 扩增。
ACS Biomater Sci Eng. 2021 Dec 13;7(12):5749-5761. doi: 10.1021/acsbiomaterials.1c00745. Epub 2021 Nov 15.