• 文献检索
  • 文档翻译
  • 深度研究
  • 学术资讯
  • Suppr Zotero 插件Zotero 插件
  • 邀请有礼
  • 套餐&价格
  • 历史记录
应用&插件
Suppr Zotero 插件Zotero 插件浏览器插件Mac 客户端Windows 客户端微信小程序
定价
高级版会员购买积分包购买API积分包
服务
文献检索文档翻译深度研究API 文档MCP 服务
关于我们
关于 Suppr公司介绍联系我们用户协议隐私条款
关注我们

Suppr 超能文献

核心技术专利:CN118964589B侵权必究
粤ICP备2023148730 号-1Suppr @ 2026

文献检索

告别复杂PubMed语法,用中文像聊天一样搜索,搜遍4000万医学文献。AI智能推荐,让科研检索更轻松。

立即免费搜索

文件翻译

保留排版,准确专业,支持PDF/Word/PPT等文件格式,支持 12+语言互译。

免费翻译文档

深度研究

AI帮你快速写综述,25分钟生成高质量综述,智能提取关键信息,辅助科研写作。

立即免费体验

通过全基因组测序鉴定野生大豆中的一个新的耐盐基因。

Identification of a novel salt tolerance gene in wild soybean by whole-genome sequencing.

作者信息

Qi Xinpeng, Li Man-Wah, Xie Min, Liu Xin, Ni Meng, Shao Guihua, Song Chi, Kay-Yuen Yim Aldrin, Tao Ye, Wong Fuk-Ling, Isobe Sachiko, Wong Chi-Fai, Wong Kwong-Sen, Xu Chunyan, Li Chunqing, Wang Ying, Guan Rui, Sun Fengming, Fan Guangyi, Xiao Zhixia, Zhou Feng, Phang Tsui-Hung, Liu Xuan, Tong Suk-Wah, Chan Ting-Fung, Yiu Siu-Ming, Tabata Satoshi, Wang Jian, Xu Xun, Lam Hon-Ming

机构信息

1] School of Life Sciences and Center for Soybean Research of the State Key Laboratory of Agrobiotechnology, The Chinese University of Hong Kong, Shatin HKSAR, Hong Kong [2].

1] BGI-Shenzhen, Shenzhen 518083, PR China [2].

出版信息

Nat Commun. 2014 Jul 9;5:4340. doi: 10.1038/ncomms5340.

DOI:10.1038/ncomms5340
PMID:25004933
原文链接:https://pmc.ncbi.nlm.nih.gov/articles/PMC4104456/
Abstract

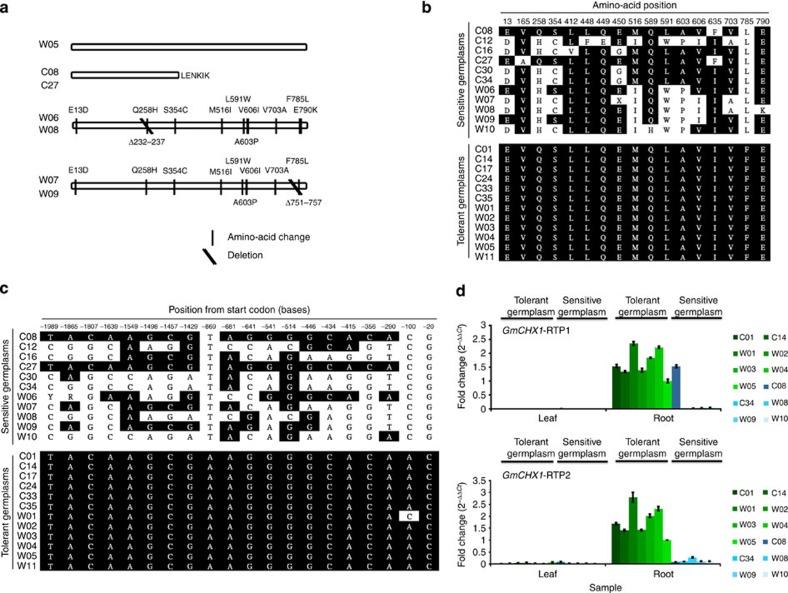
Using a whole-genome-sequencing approach to explore germplasm resources can serve as an important strategy for crop improvement, especially in investigating wild accessions that may contain useful genetic resources that have been lost during the domestication process. Here we sequence and assemble a draft genome of wild soybean and construct a recombinant inbred population for genotyping-by-sequencing and phenotypic analyses to identify multiple QTLs relevant to traits of interest in agriculture. We use a combination of de novo sequencing data from this work and our previous germplasm re-sequencing data to identify a novel ion transporter gene, GmCHX1, and relate its sequence alterations to salt tolerance. Rapid gain-of-function tests show the protective effects of GmCHX1 towards salt stress. This combination of whole-genome de novo sequencing, high-density-marker QTL mapping by re-sequencing and functional analyses can serve as an effective strategy to unveil novel genomic information in wild soybean to facilitate crop improvement.

摘要

采用全基因组测序方法探索种质资源可作为作物改良的一项重要策略,特别是在研究野生种质时,这些野生种质可能含有在驯化过程中丢失的有用遗传资源。在此,我们对野生大豆基因组进行测序和组装,构建一个重组自交群体用于简化基因组测序和表型分析,以鉴定多个与农业相关性状的数量性状基因座(QTL)。我们结合这项工作中的从头测序数据和之前种质重测序数据,鉴定出一个新的离子转运基因GmCHX1,并将其序列改变与耐盐性相关联。快速功能获得性试验表明GmCHX1对盐胁迫具有保护作用。这种全基因组从头测序、基于重测序的高密度标记QTL定位和功能分析相结合的方法,可作为揭示野生大豆新基因组信息以促进作物改良的有效策略。

https://cdn.ncbi.nlm.nih.gov/pmc/blobs/1a5b/4104456/834b3dc23ea9/ncomms5340-f5.jpg
https://cdn.ncbi.nlm.nih.gov/pmc/blobs/1a5b/4104456/06cee591b203/ncomms5340-f1.jpg
https://cdn.ncbi.nlm.nih.gov/pmc/blobs/1a5b/4104456/b2e4df1ec70a/ncomms5340-f2.jpg
https://cdn.ncbi.nlm.nih.gov/pmc/blobs/1a5b/4104456/a1f76a0a2346/ncomms5340-f3.jpg
https://cdn.ncbi.nlm.nih.gov/pmc/blobs/1a5b/4104456/7e53f48426b1/ncomms5340-f4.jpg
https://cdn.ncbi.nlm.nih.gov/pmc/blobs/1a5b/4104456/834b3dc23ea9/ncomms5340-f5.jpg
https://cdn.ncbi.nlm.nih.gov/pmc/blobs/1a5b/4104456/06cee591b203/ncomms5340-f1.jpg
https://cdn.ncbi.nlm.nih.gov/pmc/blobs/1a5b/4104456/b2e4df1ec70a/ncomms5340-f2.jpg
https://cdn.ncbi.nlm.nih.gov/pmc/blobs/1a5b/4104456/a1f76a0a2346/ncomms5340-f3.jpg
https://cdn.ncbi.nlm.nih.gov/pmc/blobs/1a5b/4104456/7e53f48426b1/ncomms5340-f4.jpg
https://cdn.ncbi.nlm.nih.gov/pmc/blobs/1a5b/4104456/834b3dc23ea9/ncomms5340-f5.jpg

相似文献

1
Identification of a novel salt tolerance gene in wild soybean by whole-genome sequencing.通过全基因组测序鉴定野生大豆中的一个新的耐盐基因。
Nat Commun. 2014 Jul 9;5:4340. doi: 10.1038/ncomms5340.
2
Research progress on identification of QTLs and functional genes involved in salt tolerance in soybean.大豆耐盐性相关QTLs和功能基因鉴定的研究进展
Yi Chuan. 2016 Nov 20;38(11):992-1003. doi: 10.16288/j.yczz.16-086.
3
A cation diffusion facilitator, GmCDF1, negatively regulates salt tolerance in soybean.阳离子扩散促进因子 GmCDF1 负调控大豆的耐盐性。
PLoS Genet. 2019 Jan 7;15(1):e1007798. doi: 10.1371/journal.pgen.1007798. eCollection 2019 Jan.
4
Novel QTL identification and candidate gene analysis for enhancing salt tolerance in soybean (Glycine max (L.) Merr.).大豆(Glycine max (L.) Merr.)耐盐性的新 QTL 鉴定和候选基因分析。
Plant Sci. 2021 Dec;313:111085. doi: 10.1016/j.plantsci.2021.111085. Epub 2021 Oct 9.
5
Identification of a major QTL allele from wild soybean (Glycine soja Sieb. & Zucc.) for increasing alkaline salt tolerance in soybean.鉴定野生大豆(Glycine soja Sieb. & Zucc.)中提高大豆耐碱性盐的主效 QTL 等位基因。
Theor Appl Genet. 2010 Jul;121(2):229-36. doi: 10.1007/s00122-010-1304-y. Epub 2010 Mar 5.
6
A novel natural variation in the promoter of GmCHX1 regulates conditional gene expression to improve salt tolerance in soybean.大豆 GmCHX1 启动子中的一种新的自然变异调控条件性基因表达,从而提高耐盐性。
J Exp Bot. 2024 Feb 2;75(3):1051-1062. doi: 10.1093/jxb/erad404.
7
Construction of a high-density genetic map based on large-scale markers developed by specific length amplified fragment sequencing (SLAF-seq) and its application to QTL analysis for isoflavone content in Glycine max.基于特定长度扩增片段测序(SLAF-seq)开发的大规模标记构建高密度遗传图谱及其在大豆异黄酮含量QTL分析中的应用
BMC Genomics. 2014 Dec 10;15(1):1086. doi: 10.1186/1471-2164-15-1086.
8
Construction of high-density genetic map and QTL mapping of yield-related and two quality traits in soybean RILs population by RAD-sequencing.利用RAD测序构建大豆重组自交系群体的高密度遗传图谱及产量相关和两个品质性状的QTL定位
BMC Genomics. 2017 Jun 19;18(1):466. doi: 10.1186/s12864-017-3854-8.
9
Identification of quantitative trait loci for increased α-tocopherol biosynthesis in wild soybean using a high-density genetic map.利用高密度遗传图谱鉴定野生大豆中α-生育酚生物合成增加的数量性状位点。
BMC Plant Biol. 2019 Nov 21;19(1):510. doi: 10.1186/s12870-019-2117-z.
10
QTL mapping of domestication-related traits in soybean (Glycine max).大豆(Glycine max)驯化相关性状的数量性状基因座定位
Ann Bot. 2007 Nov;100(5):1027-38. doi: 10.1093/aob/mcm149. Epub 2007 Aug 7.

引用本文的文献

1
A comparative transcriptomic analysis provides insights into molecular mechanisms driving salt tolerance in soybean.一项比较转录组分析为深入了解驱动大豆耐盐性的分子机制提供了见解。
Sci Rep. 2025 Aug 29;15(1):31869. doi: 10.1038/s41598-025-17329-y.
2
QTN mapping, gene prediction, and simulation breeding of four-seed pod numbers in soybean.大豆四粒荚数的QTN定位、基因预测及模拟育种
Front Plant Sci. 2025 Jul 25;16:1614971. doi: 10.3389/fpls.2025.1614971. eCollection 2025.
3
Salt Tolerance Diversity in Citrus Rootstocks Agrees with Genotypic Diversity at the Quantitative Trait Locus.

本文引用的文献

1
Pinpointing genes underlying the quantitative trait loci for root-knot nematode resistance in palaeopolyploid soybean by whole genome resequencing.通过全基因组重测序定位根结线虫抗性的数量性状基因座在古多倍体大豆中的基因。
Proc Natl Acad Sci U S A. 2013 Aug 13;110(33):13469-74. doi: 10.1073/pnas.1222368110. Epub 2013 Jul 29.
2
De novo transcript sequence reconstruction from RNA-seq using the Trinity platform for reference generation and analysis.利用 Trinity 平台从 RNA-seq 进行从头转录序列重建,用于参考生成和分析。
Nat Protoc. 2013 Aug;8(8):1494-512. doi: 10.1038/nprot.2013.084. Epub 2013 Jul 11.
3
Understanding rice domestication and implications for cultivar improvement.
柑橘砧木的耐盐性多样性与数量性状位点的基因型多样性一致。
Genes (Basel). 2025 May 30;16(6):683. doi: 10.3390/genes16060683.
4
Mainstreaming (Himalayan soybean) a potential underutilized climate resilient crop for nutritional security in the Himalayan region.将(喜马拉雅大豆)纳入主流,这是一种潜在的未充分利用的气候适应性作物,对喜马拉雅地区的营养安全具有重要意义。
3 Biotech. 2025 May;15(5):131. doi: 10.1007/s13205-025-04299-1. Epub 2025 Apr 17.
5
Landscape of rare-allele variants in cultivated and wild soybean genomes.栽培大豆和野生大豆基因组中稀有等位基因变异图谱
Plant Genome. 2025 Jun;18(2):e70020. doi: 10.1002/tpg2.70020.
6
The Aldehyde Dehydrogenase Superfamily in L.: Genome-Wide Identification and Expression Analysis Under Low-Temperature Conditions.枸杞中的乙醛脱氢酶超家族:低温条件下的全基因组鉴定与表达分析
Int J Mol Sci. 2025 Mar 6;26(5):2373. doi: 10.3390/ijms26052373.
7
A wild-allele GsPP2C-51-a1 enhances tolerance to drought stress in soybean and Arabidopsis.野生型等位基因GsPP2C-51-a1增强大豆和拟南芥对干旱胁迫的耐受性。
Theor Appl Genet. 2025 Feb 24;138(3):51. doi: 10.1007/s00122-025-04835-w.
8
A chromosome-scale genome assembly of the pioneer plant Stylosanthes angustifolia: insights into genome evolution and drought adaptation.先锋植物狭叶链荚豆的染色体水平基因组组装:对基因组进化和干旱适应性的见解
Gigascience. 2025 Jan 6;14. doi: 10.1093/gigascience/giae118.
9
Integrated Transcriptomic, Proteomic, and Metabolomic Analyses Revealed Molecular Mechanism for Salt Resistance in Soybean ( L.) Seedlings.整合转录组学、蛋白质组学和代谢组学分析揭示了大豆(Glycine max (L.) Merr.)幼苗耐盐性的分子机制。
Int J Mol Sci. 2024 Dec 18;25(24):13559. doi: 10.3390/ijms252413559.
10
Unraveling site-specific seed formation abnormalities in Mast. trees via widely metabolomic and transcriptomic analysis.通过广泛的代谢组学和转录组学分析揭示乳香树中特定部位种子形成异常的情况。
Front Plant Sci. 2024 Dec 10;15:1495784. doi: 10.3389/fpls.2024.1495784. eCollection 2024.
理解水稻驯化及其对品种改良的意义。
Curr Opin Plant Biol. 2013 May;16(2):139-46. doi: 10.1016/j.pbi.2013.03.003. Epub 2013 Mar 29.
4
Draft genome of the wheat A-genome progenitor Triticum urartu.小麦 A 基因组祖先乌拉尔图小麦的草图基因组。
Nature. 2013 Apr 4;496(7443):87-90. doi: 10.1038/nature11997. Epub 2013 Mar 24.
5
Comparative population genomics of maize domestication and improvement.玉米驯化和改良的比较群体基因组学。
Nat Genet. 2012 Jun 3;44(7):808-11. doi: 10.1038/ng.2309.
6
Conserved and diversified gene families of monovalent cation/h(+) antiporters from algae to flowering plants.从藻类到开花植物的单价阳离子/H(+)反向转运蛋白的保守和多样化基因家族。
Front Plant Sci. 2012 Feb 14;3:25. doi: 10.3389/fpls.2012.00025. eCollection 2012.
7
Wheat grain yield on saline soils is improved by an ancestral Na⁺ transporter gene.耐盐祖先 Na⁺ 转运蛋白基因可提高小麦的盐渍土壤产量。
Nat Biotechnol. 2012 Mar 11;30(4):360-4. doi: 10.1038/nbt.2120.
8
Differential gene and transcript expression analysis of RNA-seq experiments with TopHat and Cufflinks.RNA-seq 实验中使用 TopHat 和 Cufflinks 的差异基因和转录本表达分析。
Nat Protoc. 2012 Mar 1;7(3):562-78. doi: 10.1038/nprot.2012.016.
9
Pericentromeric effects shape the patterns of divergence, retention, and expression of duplicated genes in the paleopolyploid soybean.着丝粒周围效应塑造了古多倍体大豆中重复基因的分化、保留和表达模式。
Plant Cell. 2012 Jan;24(1):21-32. doi: 10.1105/tpc.111.092759. Epub 2012 Jan 6.
10
Structural variation in two human genomes mapped at single-nucleotide resolution by whole genome de novo assembly.通过全基因组从头组装,以单核苷酸分辨率绘制的两个人类基因组的结构变异。
Nat Biotechnol. 2011 Jul 24;29(8):723-30. doi: 10.1038/nbt.1904.