• 文献检索
  • 文档翻译
  • 深度研究
  • 学术资讯
  • Suppr Zotero 插件Zotero 插件
  • 邀请有礼
  • 套餐&价格
  • 历史记录
应用&插件
Suppr Zotero 插件Zotero 插件浏览器插件Mac 客户端Windows 客户端微信小程序
定价
高级版会员购买积分包购买API积分包
服务
文献检索文档翻译深度研究API 文档MCP 服务
关于我们
关于 Suppr公司介绍联系我们用户协议隐私条款
关注我们

Suppr 超能文献

核心技术专利:CN118964589B侵权必究
粤ICP备2023148730 号-1Suppr @ 2026

文献检索

告别复杂PubMed语法,用中文像聊天一样搜索,搜遍4000万医学文献。AI智能推荐,让科研检索更轻松。

立即免费搜索

文件翻译

保留排版,准确专业,支持PDF/Word/PPT等文件格式,支持 12+语言互译。

免费翻译文档

深度研究

AI帮你快速写综述,25分钟生成高质量综述,智能提取关键信息,辅助科研写作。

立即免费体验

一种用于剖析癌症中人类长链基因间非编码RNA的DNA甲基化模式的新型重新注释策略。

A novel reannotation strategy for dissecting DNA methylation patterns of human long intergenic non-coding RNAs in cancers.

作者信息

Zhi Hui, Ning Shangwei, Li Xiang, Li Yuyun, Wu Wei, Li Xia

机构信息

College of Bioinformatics Science and Technology, Harbin Medical University, Harbin 150081, China.

College of Bioinformatics Science and Technology, Harbin Medical University, Harbin 150081, China

出版信息

Nucleic Acids Res. 2014 Jul;42(13):8258-70. doi: 10.1093/nar/gku575. Epub 2014 Jul 10.

DOI:10.1093/nar/gku575
PMID:25013169
原文链接:https://pmc.ncbi.nlm.nih.gov/articles/PMC4117791/
Abstract

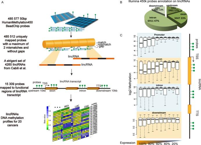
Despite growing consensus that long intergenic non-coding ribonucleic acids (lincRNAs) are modulators of cancer, the knowledge about the deoxyribonucleic acid (DNA) methylation patterns of lincRNAs in cancers remains limited. In this study, we constructed DNA methylation profiles for 4629 tumors and 705 normal tissue samples from 20 different types of human cancer by reannotating data of DNA methylation arrays. We found that lincRNAs had different promoter methylation patterns in cancers. We classified 2461 lincRNAs into two categories and three subcategories, according to their promoter methylation patterns in tumors. LincRNAs with resistant methylation patterns in tumors had conserved transcriptional regulation regions and were ubiquitously expressed across normal tissues. By integrating cancer subtype data and patient clinical information, we identified lincRNAs with promoter methylation patterns that were associated with cancer status, subtype or prognosis for several cancers. Network analysis of aberrantly methylated lincRNAs in cancers showed that lincRNAs with aberrant methylation patterns might be involved in cancer development and progression. The methylated and demethylated lincRNAs identified in this study provide novel insights for developing cancer biomarkers and potential therapeutic targets.

摘要

尽管人们越来越一致地认为长链基因间非编码核糖核酸(lincRNA)是癌症的调节因子,但关于癌症中lincRNA的脱氧核糖核酸(DNA)甲基化模式的知识仍然有限。在本研究中,我们通过重新注释DNA甲基化阵列数据,构建了来自20种不同类型人类癌症的4629个肿瘤和705个正常组织样本的DNA甲基化图谱。我们发现lincRNA在癌症中具有不同的启动子甲基化模式。根据它们在肿瘤中的启动子甲基化模式,我们将2461个lincRNA分为两类和三个亚类。在肿瘤中具有抗性甲基化模式的lincRNA具有保守的转录调控区域,并且在正常组织中普遍表达。通过整合癌症亚型数据和患者临床信息,我们确定了具有与几种癌症的癌症状态、亚型或预后相关的启动子甲基化模式的lincRNA。对癌症中异常甲基化的lincRNA进行网络分析表明,具有异常甲基化模式的lincRNA可能参与癌症的发生和发展。本研究中鉴定出的甲基化和去甲基化lincRNA为开发癌症生物标志物和潜在治疗靶点提供了新的见解。

https://cdn.ncbi.nlm.nih.gov/pmc/blobs/2571/4117791/2787b1e4bc4f/gku575fig6.jpg
https://cdn.ncbi.nlm.nih.gov/pmc/blobs/2571/4117791/18765db4c94c/gku575fig1.jpg
https://cdn.ncbi.nlm.nih.gov/pmc/blobs/2571/4117791/fb647c69ecd8/gku575fig2.jpg
https://cdn.ncbi.nlm.nih.gov/pmc/blobs/2571/4117791/c541032a9fa1/gku575fig3.jpg
https://cdn.ncbi.nlm.nih.gov/pmc/blobs/2571/4117791/0db7322daae0/gku575fig4.jpg
https://cdn.ncbi.nlm.nih.gov/pmc/blobs/2571/4117791/616a101bd288/gku575fig5.jpg
https://cdn.ncbi.nlm.nih.gov/pmc/blobs/2571/4117791/2787b1e4bc4f/gku575fig6.jpg
https://cdn.ncbi.nlm.nih.gov/pmc/blobs/2571/4117791/18765db4c94c/gku575fig1.jpg
https://cdn.ncbi.nlm.nih.gov/pmc/blobs/2571/4117791/fb647c69ecd8/gku575fig2.jpg
https://cdn.ncbi.nlm.nih.gov/pmc/blobs/2571/4117791/c541032a9fa1/gku575fig3.jpg
https://cdn.ncbi.nlm.nih.gov/pmc/blobs/2571/4117791/0db7322daae0/gku575fig4.jpg
https://cdn.ncbi.nlm.nih.gov/pmc/blobs/2571/4117791/616a101bd288/gku575fig5.jpg
https://cdn.ncbi.nlm.nih.gov/pmc/blobs/2571/4117791/2787b1e4bc4f/gku575fig6.jpg

相似文献

1
A novel reannotation strategy for dissecting DNA methylation patterns of human long intergenic non-coding RNAs in cancers.一种用于剖析癌症中人类长链基因间非编码RNA的DNA甲基化模式的新型重新注释策略。
Nucleic Acids Res. 2014 Jul;42(13):8258-70. doi: 10.1093/nar/gku575. Epub 2014 Jul 10.
2
Profiling DNA Methylation Patterns of Non-coding RNAs (ncRNAs) in Human Disease.人类疾病中非编码 RNA(ncRNA)的 DNA 甲基化模式分析。
Adv Exp Med Biol. 2018;1094:49-64. doi: 10.1007/978-981-13-0719-5_6.
3
Integrative analysis reveals enhanced regulatory effects of human long intergenic non-coding RNAs in lung adenocarcinoma.整合分析揭示了人类长链非编码 RNA 在肺腺癌中增强的调控作用。
J Genet Genomics. 2015 Aug 20;42(8):423-36. doi: 10.1016/j.jgg.2015.07.001. Epub 2015 Jul 10.
4
Genome-wide epigenetic landscape of pig lincRNAs and their evolution during porcine domestication.猪 lincRNAs 的全基因组表观遗传景观及其在猪驯化过程中的进化。
Epigenomics. 2018 Dec;10(12):1603-1618. doi: 10.2217/epi-2017-0117. Epub 2018 Oct 29.
5
DNA co-methylation analysis of lincRNAs across nine cancer types reveals novel potential epigenetic biomarkers in cancer.lncRNA 跨九种癌症类型的 DNA 共甲基化分析揭示了癌症中新型潜在的表观遗传生物标志物。
Epigenomics. 2019 Aug;11(10):1177-1190. doi: 10.2217/epi-2018-0138. Epub 2019 Jul 26.
6
Transcriptional profiling of long-intergenic noncoding RNAs in lung squamous cell carcinoma and its value in diagnosis and prognosis.肺鳞状细胞癌中长链非编码 RNA 的转录组分析及其在诊断和预后中的价值。
Mol Genet Genomic Med. 2019 Dec;7(12):e994. doi: 10.1002/mgg3.994. Epub 2019 Oct 16.
7
Genome-Wide DNA Methylation Patterns Analysis of Noncoding RNAs in Temporal Lobe Epilepsy Patients.全基因组非编码 RNA 甲基化模式分析在颞叶癫痫患者中的应用。
Mol Neurobiol. 2018 Jan;55(1):793-803. doi: 10.1007/s12035-016-0353-x. Epub 2017 Jan 5.
8
Pan-Cancer Analyses Reveal Long Intergenic Non-Coding RNAs Relevant to Tumor Diagnosis, Subtyping and Prognosis.泛癌分析揭示与肿瘤诊断、亚型分类及预后相关的长基因间非编码RNA
EBioMedicine. 2016 May;7:62-72. doi: 10.1016/j.ebiom.2016.03.023. Epub 2016 Mar 19.
9
Comparative genomic analyses highlight the contribution of pseudogenized protein-coding genes to human lincRNAs.比较基因组分析强调了假基因化蛋白编码基因对人类 lincRNAs 的贡献。
BMC Genomics. 2017 Oct 16;18(1):786. doi: 10.1186/s12864-017-4156-x.
10
Increased levels of the long intergenic non-protein coding RNA POU3F3 promote DNA methylation in esophageal squamous cell carcinoma cells.长链非编码 RNA POU3F3 的水平升高可促进食管鳞状细胞癌细胞中的 DNA 甲基化。
Gastroenterology. 2014 Jun;146(7):1714-26.e5. doi: 10.1053/j.gastro.2014.03.002. Epub 2014 Mar 12.

引用本文的文献

1
DNA methylation and hydroxymethylation dynamics in the aging brain and its impact on ischemic stroke.衰老大脑中的DNA甲基化和羟甲基化动力学及其对缺血性中风的影响。
Neurochem Int. 2025 Sep;188:106007. doi: 10.1016/j.neuint.2025.106007. Epub 2025 Jun 11.
2
Genome-wide DNA methylation regulation analysis provides novel insights on post-radiation breast cancer.全基因组DNA甲基化调控分析为辐射后乳腺癌提供了新见解。
Sci Rep. 2025 Feb 15;15(1):5641. doi: 10.1038/s41598-025-90247-1.
3
Effects of Differentially Methylated CpG Sites in Enhancer and Promoter Regions on the Chromatin Structures of Target LncRNAs in Breast Cancer.

本文引用的文献

1
Long non-coding RNAs: new players in cell differentiation and development.长非编码 RNA:细胞分化和发育中的新角色。
Nat Rev Genet. 2014 Jan;15(1):7-21. doi: 10.1038/nrg3606. Epub 2013 Dec 3.
2
The UCSC Genome Browser database: 2014 update.UCSC 基因组浏览器数据库:2014 年更新。
Nucleic Acids Res. 2014 Jan;42(Database issue):D764-70. doi: 10.1093/nar/gkt1168. Epub 2013 Nov 21.
3
Genetic and epigenetic regulation of human lincRNA gene expression.人类长链非编码 RNA 基因表达的遗传和表观遗传调控。
差异甲基化 CpG 位点对乳腺癌靶长链非编码 RNA 染色质结构的影响。
Int J Mol Sci. 2024 Oct 15;25(20):11048. doi: 10.3390/ijms252011048.
4
Abnormal methylation mediated upregulation of LINC00857 boosts malignant progression of lung adenocarcinoma by modulating the miR-486-5p/NEK2 axis.异常甲基化介导的 LINC00857 上调通过调节 miR-486-5p/NEK2 轴促进肺腺癌的恶性进展。
Clin Respir J. 2024 May;18(5):e13765. doi: 10.1111/crj.13765.
5
Insights into the role of long non-coding RNAs in DNA methylation mediated transcriptional regulation.长链非编码RNA在DNA甲基化介导的转录调控中的作用研究进展
Front Mol Biosci. 2022 Dec 2;9:1067406. doi: 10.3389/fmolb.2022.1067406. eCollection 2022.
6
Identification and functional analysis of N6-methyladenine (m A)-related lncRNA across 33 cancer types.鉴定和功能分析 33 种癌症类型中与 N6-甲基腺嘌呤(m A)相关的长链非编码 RNA。
Cancer Med. 2023 Jan;12(2):2104-2116. doi: 10.1002/cam4.5001. Epub 2022 Jul 4.
7
Pediatric Pan-Central Nervous System Tumor Methylome Analyses Reveal Immune-Related LncRNAs.儿科全中枢神经系统肿瘤甲基化组分析揭示免疫相关长非编码 RNA。
Front Immunol. 2022 May 4;13:853904. doi: 10.3389/fimmu.2022.853904. eCollection 2022.
8
The regulatory pattern of target gene expression by aberrant enhancer methylation in glioblastoma.异常增强子甲基化调控胶质母细胞瘤靶基因表达模式。
BMC Bioinformatics. 2021 Sep 5;22(1):420. doi: 10.1186/s12859-021-04345-8.
9
Identification of Prognostic Markers in Cholangiocarcinoma Using Altered DNA Methylation and Gene Expression Profiles.利用DNA甲基化和基因表达谱改变鉴定胆管癌的预后标志物
Front Genet. 2020 Oct 20;11:522125. doi: 10.3389/fgene.2020.522125. eCollection 2020.
10
Investigating the correlation between DNA methylation and immune‑associated genes of lung adenocarcinoma based on a competing endogenous RNA network.基于竞争性内源性 RNA 网络探究肺腺癌中 DNA 甲基化与免疫相关基因的相关性。
Mol Med Rep. 2020 Oct;22(4):3173-3182. doi: 10.3892/mmr.2020.11445. Epub 2020 Aug 19.
Am J Hum Genet. 2013 Dec 5;93(6):1015-26. doi: 10.1016/j.ajhg.2013.10.022. Epub 2013 Nov 21.
4
Long non-coding RNA MEG3 inhibits NSCLC cells proliferation and induces apoptosis by affecting p53 expression.长链非编码RNA MEG3通过影响p53表达抑制非小细胞肺癌细胞增殖并诱导其凋亡。
BMC Cancer. 2013 Oct 7;13:461. doi: 10.1186/1471-2407-13-461.
5
Integrative genomic analyses reveal clinically relevant long noncoding RNAs in human cancer.综合基因组分析揭示了人类癌症中具有临床相关性的长非编码 RNA。
Nat Struct Mol Biol. 2013 Jul;20(7):908-13. doi: 10.1038/nsmb.2591. Epub 2013 Jun 2.
6
Long non-coding RNA GAS5 regulates apoptosis in prostate cancer cell lines.长链非编码RNA GAS5调节前列腺癌细胞系中的细胞凋亡。
Biochim Biophys Acta. 2013 Oct;1832(10):1613-23. doi: 10.1016/j.bbadis.2013.05.005. Epub 2013 May 12.
7
Transposable elements are major contributors to the origin, diversification, and regulation of vertebrate long noncoding RNAs.转座元件是脊椎动物长链非编码RNA的起源、多样化及调控的主要促成因素。
PLoS Genet. 2013 Apr;9(4):e1003470. doi: 10.1371/journal.pgen.1003470. Epub 2013 Apr 25.
8
Integrated genomic characterization of endometrial carcinoma.子宫内膜癌的综合基因组特征分析。
Nature. 2013 May 2;497(7447):67-73. doi: 10.1038/nature12113.
9
Long non-coding RNA GAS5 functions as a tumor suppressor in renal cell carcinoma.长链非编码RNA GAS5在肾细胞癌中发挥肿瘤抑制作用。
Asian Pac J Cancer Prev. 2013;14(2):1077-82. doi: 10.7314/apjcp.2013.14.2.1077.
10
Preservation of the internal genital organs during radical cystectomy in selected women with bladder cancer: a report on 15 cases with long term follow-up.在选择的膀胱癌女性患者中进行根治性膀胱切除术时保留内部生殖器官:15 例长期随访报告。
Eur J Surg Oncol. 2013 Apr;39(4):358-64. doi: 10.1016/j.ejso.2013.02.004. Epub 2013 Feb 17.