• 文献检索
  • 文档翻译
  • 深度研究
  • 学术资讯
  • Suppr Zotero 插件Zotero 插件
  • 邀请有礼
  • 套餐&价格
  • 历史记录
应用&插件
Suppr Zotero 插件Zotero 插件浏览器插件Mac 客户端Windows 客户端微信小程序
定价
高级版会员购买积分包购买API积分包
服务
文献检索文档翻译深度研究API 文档MCP 服务
关于我们
关于 Suppr公司介绍联系我们用户协议隐私条款
关注我们

Suppr 超能文献

核心技术专利:CN118964589B侵权必究
粤ICP备2023148730 号-1Suppr @ 2026

文献检索

告别复杂PubMed语法,用中文像聊天一样搜索,搜遍4000万医学文献。AI智能推荐,让科研检索更轻松。

立即免费搜索

文件翻译

保留排版,准确专业,支持PDF/Word/PPT等文件格式,支持 12+语言互译。

免费翻译文档

深度研究

AI帮你快速写综述,25分钟生成高质量综述,智能提取关键信息,辅助科研写作。

立即免费体验

用于丝状真菌遗传学分析的微囊化菌落的流式细胞术。

Flow cytometry of microencapsulated colonies for genetics analysis of filamentous fungi.

作者信息

Delgado-Ramos Lidia, Marcos Ana T, Ramos-Guelfo María S, Sánchez-Barrionuevo Leyre, Smet Francis, Chávez Sebastián, Cánovas David

机构信息

Departamento de Genética, Hospital Universitario Virgen del Rocío-CSIC-Universidad de Sevilla, Seville, Spain Instituto de Biomedicina de Sevilla (IBiS), Hospital Universitario Virgen del Rocío-CSIC-Universidad de Sevilla, Seville, Spain.

Departamento de Genética, Hospital Universitario Virgen del Rocío-CSIC-Universidad de Sevilla, Seville, Spain.

出版信息

G3 (Bethesda). 2014 Sep 19;4(11):2271-8. doi: 10.1534/g3.114.014357.

DOI:10.1534/g3.114.014357
PMID:25239104
原文链接:https://pmc.ncbi.nlm.nih.gov/articles/PMC4232552/
Abstract

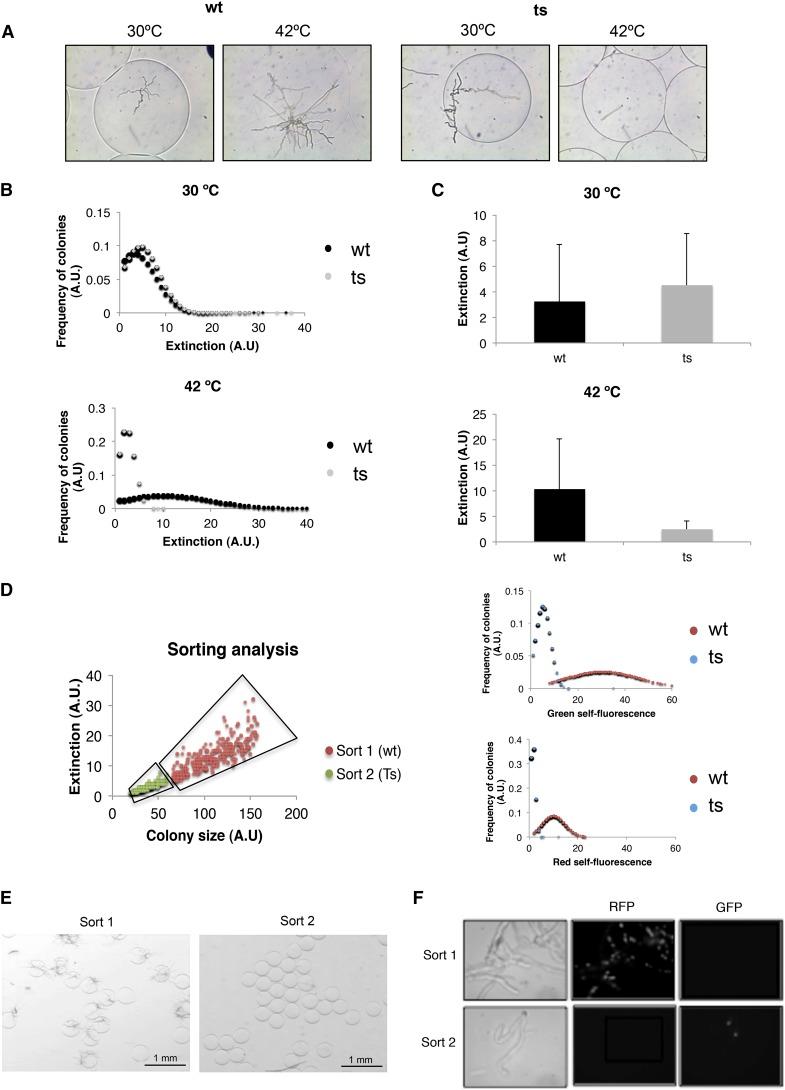
The analysis of filamentous fungi by flow cytometry has been impossible to date due to their filamentous nature and size. In this work, we have developed a method that combines single-spore microencapsulation and large-particle flow cytometry as a powerful alternative for the genetic analysis of filamentous fungi. Individual spores were embedded in monodisperse alginate microparticles and incubated in the appropriate conditions. Growth could be monitored by light or fluorescent microscopy and Complex Object Parametric Analyzer and Sorter large-particle flow cytometry. Microencapsulated Trichoderma and Aspergillus spores could germinate and grow inside the alginate capsules. Growth tests revealed that auxotrophic mutants required the appropriate nutrients and that pyrithiamine and glufosinate halted fungal growth of sensitive but not resistant strains. We used an Aspergillus nidulans, thermosensitive mutant in the cell-cycle regulator gene nimX(CDK1) as proof-of-concept to the detection and identification of genetic phenotypes. Sorting of the microparticles containing the clonal fungal mycelia proved the power of this method to perform positive and/or negative selection during genetic screenings.

摘要

由于丝状真菌的丝状性质和大小,迄今为止,通过流式细胞术对其进行分析是不可能的。在这项工作中,我们开发了一种方法,该方法将单孢子微囊化和大颗粒流式细胞术相结合,作为丝状真菌遗传分析的一种强大替代方法。将单个孢子包埋在单分散藻酸盐微粒中,并在适当条件下孵育。可以通过光学或荧光显微镜以及复杂物体参数分析仪和分选仪大颗粒流式细胞术监测生长情况。微囊化的木霉和曲霉孢子可以在藻酸盐胶囊内发芽并生长。生长试验表明,营养缺陷型突变体需要适当的营养物质,而硫胺素和草铵膦会阻止敏感但不耐药菌株的真菌生长。我们使用细胞周期调节基因nimX(CDK1)中的烟曲霉热敏突变体作为检测和鉴定遗传表型的概念验证。对含有克隆真菌菌丝体的微粒进行分选证明了该方法在遗传筛选过程中进行阳性和/或阴性选择的能力。

https://cdn.ncbi.nlm.nih.gov/pmc/blobs/7e73/4232552/534c30b27379/2271f5.jpg
https://cdn.ncbi.nlm.nih.gov/pmc/blobs/7e73/4232552/d5155b94ed82/2271f1.jpg
https://cdn.ncbi.nlm.nih.gov/pmc/blobs/7e73/4232552/4c85ba5c2f6e/2271f2.jpg
https://cdn.ncbi.nlm.nih.gov/pmc/blobs/7e73/4232552/2b0773ff680f/2271f3.jpg
https://cdn.ncbi.nlm.nih.gov/pmc/blobs/7e73/4232552/02df127635c1/2271f4.jpg
https://cdn.ncbi.nlm.nih.gov/pmc/blobs/7e73/4232552/534c30b27379/2271f5.jpg
https://cdn.ncbi.nlm.nih.gov/pmc/blobs/7e73/4232552/d5155b94ed82/2271f1.jpg
https://cdn.ncbi.nlm.nih.gov/pmc/blobs/7e73/4232552/4c85ba5c2f6e/2271f2.jpg
https://cdn.ncbi.nlm.nih.gov/pmc/blobs/7e73/4232552/2b0773ff680f/2271f3.jpg
https://cdn.ncbi.nlm.nih.gov/pmc/blobs/7e73/4232552/02df127635c1/2271f4.jpg
https://cdn.ncbi.nlm.nih.gov/pmc/blobs/7e73/4232552/534c30b27379/2271f5.jpg

相似文献

1
Flow cytometry of microencapsulated colonies for genetics analysis of filamentous fungi.用于丝状真菌遗传学分析的微囊化菌落的流式细胞术。
G3 (Bethesda). 2014 Sep 19;4(11):2271-8. doi: 10.1534/g3.114.014357.
2
Flow Cytometry for Filamentous Fungi.丝状真菌流式细胞术
Methods Mol Biol. 2021;2234:147-155. doi: 10.1007/978-1-0716-1048-0_13.
3
Transformation of Aspergillus sp. and Trichoderma reesei using the pyrithiamine resistance gene (ptrA) of Aspergillus oryzae.利用米曲霉的抗硫胺素基因(ptrA)对曲霉属和里氏木霉进行转化。
Biosci Biotechnol Biochem. 2002 Feb;66(2):404-6. doi: 10.1271/bbb.66.404.
4
Systematic Dissection of the Evolutionarily Conserved WetA Developmental Regulator across a Genus of Filamentous Fungi.系统解析丝状真菌属中进化保守的 WetA 发育调控因子
mBio. 2018 Aug 21;9(4):e01130-18. doi: 10.1128/mBio.01130-18.
5
Optimization of flow cytometry parameters for high-throughput screening of spores of the filamentous fungus Trichoderma reesei.优化流式细胞术参数,实现丝状真菌里氏木霉孢子的高通量筛选。
J Biotechnol. 2020 Sep 10;321:78-86. doi: 10.1016/j.jbiotec.2020.05.015. Epub 2020 Jun 30.
6
Transcriptomic, Protein-DNA Interaction, and Metabolomic Studies of VosA, VelB, and WetA in Aspergillus nidulans Asexual Spores.转录组学、蛋白质-DNA 相互作用和 Aspergillus nidulans 无性孢子中 VosA、VelB 和 WetA 的代谢组学研究。
mBio. 2021 Feb 9;12(1):e03128-20. doi: 10.1128/mBio.03128-20.
7
Identification and characterization of genes required for hyphal morphogenesis in the filamentous fungus Aspergillus nidulans.丝状真菌构巢曲霉中菌丝形态发生所需基因的鉴定与表征
Genetics. 1999 Mar;151(3):1015-25. doi: 10.1093/genetics/151.3.1015.
8
Influence of spore morphology on spectrophotometric quantification of inocula.孢子形态对菌剂分光光度定量的影响。
Biotechniques. 2020 May;68(5):279-282. doi: 10.2144/btn-2019-0152. Epub 2020 Mar 6.
9
3D imaging and analysis to unveil the impact of microparticles on the pellet morphology of filamentous fungi.3D成像与分析揭示微粒对丝状真菌菌球形态的影响。
Biotechnol Bioeng. 2024 Oct;121(10):3128-3143. doi: 10.1002/bit.28788. Epub 2024 Jun 29.
10
Interrelationships of VEL1 and ENV1 in light response and development in Trichoderma reesei.里氏木霉中VEL1和ENV1在光反应及发育过程中的相互关系
PLoS One. 2017 Apr 19;12(4):e0175946. doi: 10.1371/journal.pone.0175946. eCollection 2017.

引用本文的文献

1
Heterogeneity in Spore Aggregation and Germination Results in Different Sized, Cooperative Microcolonies in an Aspergillus niger Culture.黑曲霉培养物中,孢子聚集和萌发的异质性导致不同大小的、协作的微菌落。
mBio. 2023 Feb 28;14(1):e0087022. doi: 10.1128/mbio.00870-22. Epub 2023 Jan 11.
2
Rapid counting and spectral sorting of live coral larvae using large-particle flow cytometry.利用大粒径流式细胞术快速计数和分选活珊瑚幼虫。
Sci Rep. 2020 Jul 31;10(1):12919. doi: 10.1038/s41598-020-69491-0.
3
Immobilisation of living coral embryos and larvae.

本文引用的文献

1
Identification of interphase functions for the NIMA kinase involving microtubules and the ESCRT pathway.鉴定涉及微管和内体分选转运复合体(ESCRT)途径的NIMA激酶的间期功能。
PLoS Genet. 2014 Mar 27;10(3):e1004248. doi: 10.1371/journal.pgen.1004248. eCollection 2014 Mar.
2
Recent advances in the biosynthesis of penicillins, cephalosporins and clavams and its regulation.青霉素、头孢菌素和克拉维酸生物合成及其调控的最新进展。
Biotechnol Adv. 2013 Mar-Apr;31(2):287-311. doi: 10.1016/j.biotechadv.2012.12.001. Epub 2012 Dec 7.
3
Regulation of fungal secondary metabolism.
活体珊瑚胚胎和幼虫的固定。
Sci Rep. 2019 Oct 10;9(1):14596. doi: 10.1038/s41598-019-51072-5.
4
The filamentous fungus Penicillium chrysogenum analysed via flow cytometry-a fast and statistically sound insight into morphology and viability.通过流式细胞术分析丝状真菌产黄青霉——一种快速且统计可靠的形态学和活力观察方法。
Appl Microbiol Biotechnol. 2019 Aug;103(16):6725-6735. doi: 10.1007/s00253-019-09943-4. Epub 2019 Jun 19.
5
Molecular diagnostics in medical mycology.医学真菌学中的分子诊断。
Nat Commun. 2018 Dec 3;9(1):5135. doi: 10.1038/s41467-018-07556-5.
6
Internuclear diffusion of histone H1 within cellular compartments of Aspergillus nidulans.核内组蛋白 H1 在构巢曲霉细胞隔室中的弥散。
PLoS One. 2018 Aug 16;13(8):e0201828. doi: 10.1371/journal.pone.0201828. eCollection 2018.
7
Current challenges of research on filamentous fungi in relation to human welfare and a sustainable bio-economy: a white paper.丝状真菌与人类福祉及可持续生物经济相关研究的当前挑战:白皮书
Fungal Biol Biotechnol. 2016 Aug 31;3:6. doi: 10.1186/s40694-016-0024-8. eCollection 2016.
8
Morphological analysis of the filamentous fungus Penicillium chrysogenum using flow cytometry-the fast alternative to microscopic image analysis.丝状真菌产黄青霉的形态分析采用流式细胞术——比显微镜图像分析更快的方法。
Appl Microbiol Biotechnol. 2017 Oct;101(20):7675-7688. doi: 10.1007/s00253-017-8475-2. Epub 2017 Sep 14.
9
Genetics, Molecular, and Proteomics Advances in Filamentous Fungi.丝状真菌的遗传学、分子学和蛋白质组学进展
Curr Microbiol. 2017 Oct;74(10):1226-1236. doi: 10.1007/s00284-017-1308-9. Epub 2017 Jul 22.
10
The cellular growth rate controls overall mRNA turnover, and modulates either transcription or degradation rates of particular gene regulons.细胞生长速率控制着整体mRNA周转,并调节特定基因调控子的转录或降解速率。
Nucleic Acids Res. 2016 May 5;44(8):3643-58. doi: 10.1093/nar/gkv1512. Epub 2015 Dec 29.
真菌次级代谢的调控。
Nat Rev Microbiol. 2013 Jan;11(1):21-32. doi: 10.1038/nrmicro2916. Epub 2012 Nov 26.
4
Aspergilli: systems biology and industrial applications.曲霉:系统生物学与工业应用。
Biotechnol J. 2012 Sep;7(9):1147-55. doi: 10.1002/biot.201200169. Epub 2012 Aug 14.
5
TFIIS is required for the balanced expression of the genes encoding ribosomal components under transcriptional stress.TFIIS 对于在转录应激下核糖体成分编码基因的平衡表达是必需的。
Nucleic Acids Res. 2012 Aug;40(14):6508-19. doi: 10.1093/nar/gks340. Epub 2012 Apr 27.
6
Heterogeneity of Aspergillus niger microcolonies in liquid shaken cultures.黑曲霉微菌落在液体摇瓶培养中的异质性。
Appl Environ Microbiol. 2011 Feb;77(4):1263-7. doi: 10.1128/AEM.02134-10. Epub 2010 Dec 17.
7
A mechanism for gene conversion in fungi.真菌中基因转换的一种机制。
Genet Res. 2007 Dec;89(5-6):285-307. doi: 10.1017/S0016672308009476.
8
Identification and analysis of essential Aspergillus nidulans genes using the heterokaryon rescue technique.利用异核体拯救技术鉴定和分析构巢曲霉的必需基因
Nat Protoc. 2006;1(5):2517-26. doi: 10.1038/nprot.2006.406.
9
Flow Focusing: a versatile technology to produce size-controlled and specific-morphology microparticles.流动聚焦:一种用于生产尺寸可控且具有特定形态的微粒的通用技术。
Small. 2005 Jul;1(7):688-92. doi: 10.1002/smll.200500087.
10
Parallels in fungal pathogenesis on plant and animal hosts.植物和动物宿主上真菌致病机制的相似之处。
Eukaryot Cell. 2006 Dec;5(12):1941-9. doi: 10.1128/EC.00277-06. Epub 2006 Oct 13.