Public Health Virology Laboratory, Forensic and Scientific Services, Coopers Plains, Queensland 4108, Australia.
Faculty of Medical Sciences, Curtin University, Perth, Western Australia 6102, Australia.
Emerg Microbes Infect. 2017 Dec 20;6(12):e114. doi: 10.1038/emi.2017.103.
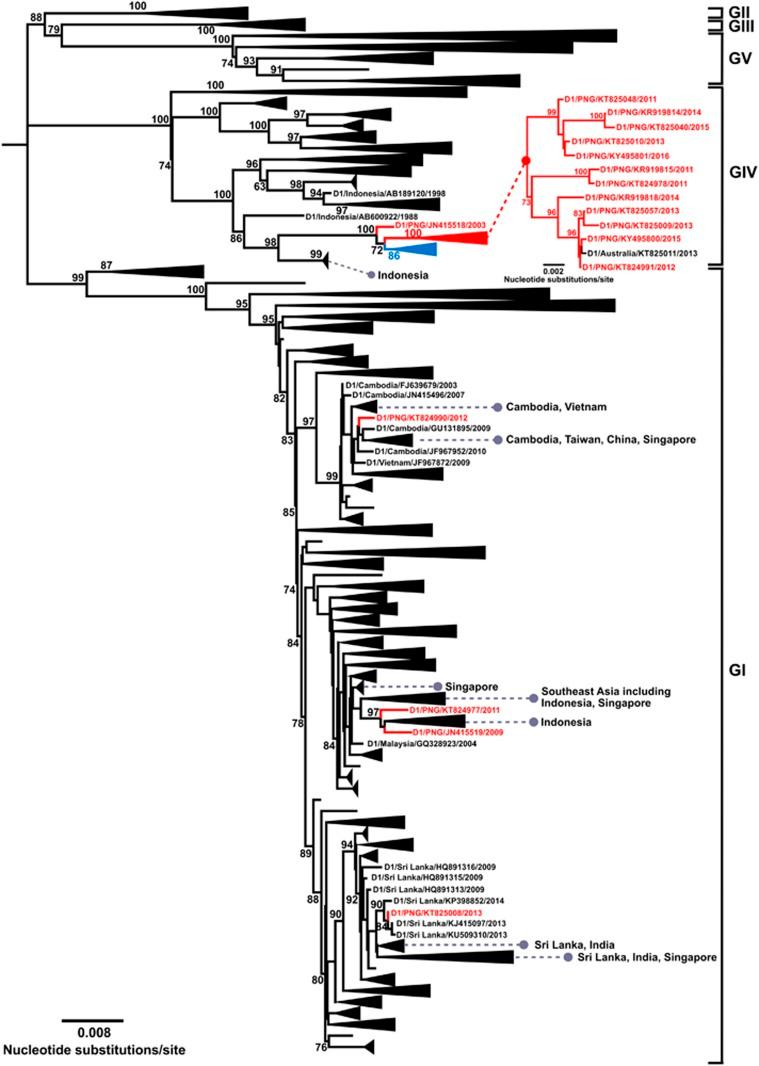
Dengue is the most common cause of mosquito-borne viral disease in humans, and is endemic in more than 100 tropical and subtropical countries. Periodic outbreaks of dengue have been reported in Papua New Guinea (PNG), but there is only limited knowledge of its endemicity and disease burden. To help elucidate the status of the dengue viruses (DENVs) in PNG, we performed envelope (E) gene sequencing of DENV serotypes 1-4 (DENV 1-4) obtained from infected patients who traveled to Australia or from patients diagnosed during local DENV transmission events between 2001 and 2016. Phylogenetic analysis and comparison with globally available DENV sequences revealed new endemic PNG lineages for DENV 1-3 which have emerged within the last decade. We also identified another possible PNG lineage for DENV-4 from 2016. The DENV-1 and 3 PNG lineages were most closely related to recent lineages circulating on Pacific island nations while the DENV-2 lineage and putative DENV-4 PNG lineage were most similar to Indonesian sequences. This study has demonstrated for the first time the co-circulation of DENV 1-4 strains in PNG and provided molecular evidence of endemic DENV transmission. Our results provide an important platform for improved surveillance and monitoring of DENVs in PNG and broaden the global understanding of DENV genetic diversity.
登革热是人类中最常见的蚊媒病毒病,流行于 100 多个热带和亚热带国家。巴布亚新几内亚(PNG)曾周期性爆发登革热,但对其地方性流行和疾病负担仅有有限的了解。为了阐明 PNG 登革热病毒(DENV)的状况,我们对 2001 年至 2016 年间前往澳大利亚的感染患者或在当地 DENV 传播事件中诊断出的患者所获得的血清型 1-4(DENV 1-4)的包膜(E)基因进行了测序。系统进化分析和与全球可用的 DENV 序列比较显示,过去十年中出现了新的地方性 PNG 登革热 1-3 谱系。我们还从 2016 年鉴定出另一种可能的 DENV-4 PNG 谱系。DENV-1 和 3 的 PNG 谱系与最近在太平洋岛国流行的谱系最为密切相关,而 DENV-2 谱系和推测的 DENV-4 PNG 谱系与印度尼西亚序列最为相似。本研究首次证明了 DENV 1-4 株在 PNG 的共同循环,并提供了地方性 DENV 传播的分子证据。我们的研究结果为 PNG 登革热病毒的监测和监测提供了重要平台,并拓宽了对全球 DENV 遗传多样性的理解。