• 文献检索
  • 文档翻译
  • 深度研究
  • 学术资讯
  • Suppr Zotero 插件Zotero 插件
  • 邀请有礼
  • 套餐&价格
  • 历史记录
应用&插件
Suppr Zotero 插件Zotero 插件浏览器插件Mac 客户端Windows 客户端微信小程序
定价
高级版会员购买积分包购买API积分包
服务
文献检索文档翻译深度研究API 文档MCP 服务
关于我们
关于 Suppr公司介绍联系我们用户协议隐私条款
关注我们

Suppr 超能文献

核心技术专利:CN118964589B侵权必究
粤ICP备2023148730 号-1Suppr @ 2026

文献检索

告别复杂PubMed语法,用中文像聊天一样搜索,搜遍4000万医学文献。AI智能推荐,让科研检索更轻松。

立即免费搜索

文件翻译

保留排版,准确专业,支持PDF/Word/PPT等文件格式,支持 12+语言互译。

免费翻译文档

深度研究

AI帮你快速写综述,25分钟生成高质量综述,智能提取关键信息,辅助科研写作。

立即免费体验

木糖醇和山梨醇对唾液及牙菌斑微生物群的影响。

Xylitol and sorbitol effects on the microbiome of saliva and plaque.

作者信息

Rafeek Reisha, Carrington Christine V F, Gomez Andres, Harkins Derek, Torralba Manolito, Kuelbs Claire, Addae Jonas, Moustafa Ahmed, Nelson Karen E

机构信息

School of Dentistry, Faculty of Medical Sciences, The University of the West Indies, St. Augustine, Trinidad and Tobago.

Department of Preclinical Sciences, Faculty of Medical Sciences, The University of the West Indies, St. Augustine, Trinidad and Tobago.

出版信息

J Oral Microbiol. 2018 Oct 23;11(1):1536181. doi: 10.1080/20002297.2018.1536181. eCollection 2019.

DOI:10.1080/20002297.2018.1536181
PMID:30598728
原文链接:https://pmc.ncbi.nlm.nih.gov/articles/PMC6225370/
Abstract

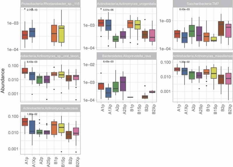
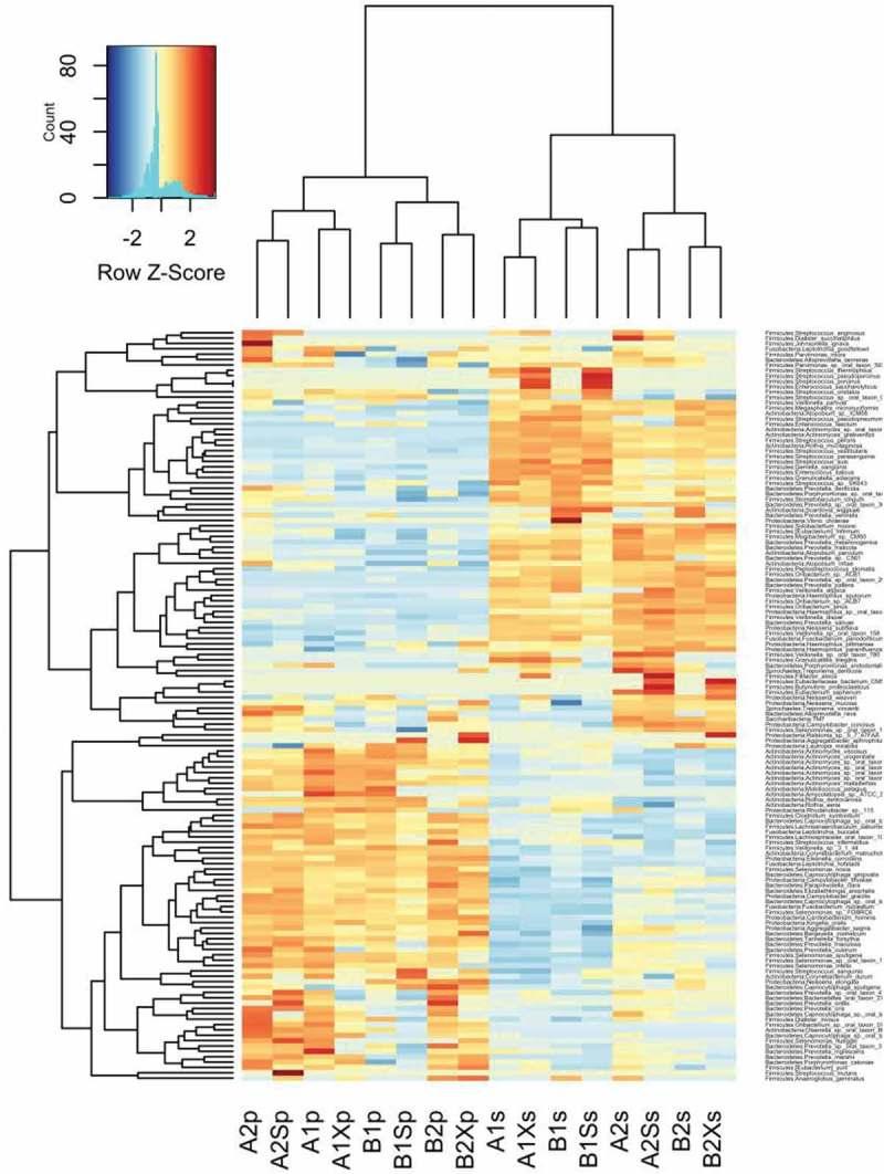
Chewing gum containing xylitol may help prevent caries by reducing levels of mutans streptococci (MS) and lactobacilli in saliva and plaque. Very little is known about other species which are possibly beneficial to oral health. In this study, we employed high-throughput sequencing of the 16S rRNA gene to profile microbial communities of saliva and plaque following short-term consumption of xylitol and sorbitol containing chewing gum. Participants ( = 30) underwent a washout period and were randomly assigned to one of two groups. Each group chewed either xylitol or sorbitol gum for three weeks, before undergoing a second four-week washout period after which they switched to the alternate gum for three weeks. Analysis of samples collected before and after each intervention identified distinct plaque and saliva microbial communities that altered dependent on the order in which gum treatments were given. Neither the xylitol nor sorbitol treatments significantly affected the bacterial composition of plaque. Lactobacilli were undetected and the number of sequence reads was very low and unaffected by either xylitol or sorbitol. However, sorbitol affected several other streptococcal species in saliva including increasing the abundance of , an oral commensal shown to inhibit bacteria associated with chronic periodontitis.

摘要

含有木糖醇的口香糖可能通过降低唾液和牙菌斑中变形链球菌(MS)和乳酸菌的水平来帮助预防龋齿。对于其他可能有益于口腔健康的物种,人们了解甚少。在本研究中,我们采用16S rRNA基因高通量测序技术,对短期食用含木糖醇和山梨醇口香糖后唾液和牙菌斑中的微生物群落进行分析。参与者(n = 30)经历了一个洗脱期,并被随机分为两组。每组咀嚼木糖醇口香糖或山梨醇口香糖三周,之后再经历一个四周的洗脱期,然后他们换用另一种口香糖再咀嚼三周。对每次干预前后收集的样本进行分析,发现牙菌斑和唾液微生物群落各不相同,且会根据口香糖处理的顺序而发生变化。木糖醇和山梨醇处理均未显著影响牙菌斑的细菌组成。未检测到乳酸菌,且序列读数的数量非常低,不受木糖醇或山梨醇的影响。然而,山梨醇影响了唾液中的其他几种链球菌,包括增加了某种链球菌的丰度,该菌是一种口腔共生菌,已被证明可抑制与慢性牙周炎相关的细菌。

https://cdn.ncbi.nlm.nih.gov/pmc/blobs/eff5/6225370/be31c1bdca65/ZJOM_A_1536181_UF0007_OC.jpg
https://cdn.ncbi.nlm.nih.gov/pmc/blobs/eff5/6225370/da8f4b00349b/ZJOM_A_1536181_F0001_OC.jpg
https://cdn.ncbi.nlm.nih.gov/pmc/blobs/eff5/6225370/dcf50236f73a/ZJOM_A_1536181_F0002_OC.jpg
https://cdn.ncbi.nlm.nih.gov/pmc/blobs/eff5/6225370/63691d24eb95/ZJOM_A_1536181_F0003_OC.jpg
https://cdn.ncbi.nlm.nih.gov/pmc/blobs/eff5/6225370/e70dc5911d96/ZJOM_A_1536181_UF0001_OC.jpg
https://cdn.ncbi.nlm.nih.gov/pmc/blobs/eff5/6225370/b4bb7f6bbc4b/ZJOM_A_1536181_UF0002_OC.jpg
https://cdn.ncbi.nlm.nih.gov/pmc/blobs/eff5/6225370/7ac4067f9ea1/ZJOM_A_1536181_UF0003_OC.jpg
https://cdn.ncbi.nlm.nih.gov/pmc/blobs/eff5/6225370/e883c9da49b9/ZJOM_A_1536181_UF0004_OC.jpg
https://cdn.ncbi.nlm.nih.gov/pmc/blobs/eff5/6225370/1ba80255fb88/ZJOM_A_1536181_UF0005_OC.jpg
https://cdn.ncbi.nlm.nih.gov/pmc/blobs/eff5/6225370/f31a021f5567/ZJOM_A_1536181_UF0006_OC.jpg
https://cdn.ncbi.nlm.nih.gov/pmc/blobs/eff5/6225370/be31c1bdca65/ZJOM_A_1536181_UF0007_OC.jpg
https://cdn.ncbi.nlm.nih.gov/pmc/blobs/eff5/6225370/da8f4b00349b/ZJOM_A_1536181_F0001_OC.jpg
https://cdn.ncbi.nlm.nih.gov/pmc/blobs/eff5/6225370/dcf50236f73a/ZJOM_A_1536181_F0002_OC.jpg
https://cdn.ncbi.nlm.nih.gov/pmc/blobs/eff5/6225370/63691d24eb95/ZJOM_A_1536181_F0003_OC.jpg
https://cdn.ncbi.nlm.nih.gov/pmc/blobs/eff5/6225370/e70dc5911d96/ZJOM_A_1536181_UF0001_OC.jpg
https://cdn.ncbi.nlm.nih.gov/pmc/blobs/eff5/6225370/b4bb7f6bbc4b/ZJOM_A_1536181_UF0002_OC.jpg
https://cdn.ncbi.nlm.nih.gov/pmc/blobs/eff5/6225370/7ac4067f9ea1/ZJOM_A_1536181_UF0003_OC.jpg
https://cdn.ncbi.nlm.nih.gov/pmc/blobs/eff5/6225370/e883c9da49b9/ZJOM_A_1536181_UF0004_OC.jpg
https://cdn.ncbi.nlm.nih.gov/pmc/blobs/eff5/6225370/1ba80255fb88/ZJOM_A_1536181_UF0005_OC.jpg
https://cdn.ncbi.nlm.nih.gov/pmc/blobs/eff5/6225370/f31a021f5567/ZJOM_A_1536181_UF0006_OC.jpg
https://cdn.ncbi.nlm.nih.gov/pmc/blobs/eff5/6225370/be31c1bdca65/ZJOM_A_1536181_UF0007_OC.jpg

相似文献

1
Xylitol and sorbitol effects on the microbiome of saliva and plaque.木糖醇和山梨醇对唾液及牙菌斑微生物群的影响。
J Oral Microbiol. 2018 Oct 23;11(1):1536181. doi: 10.1080/20002297.2018.1536181. eCollection 2019.
2
Thirty-nine-month xylitol chewing-gum programme in initially 8-year-old school children: a feasibility study focusing on mutans streptococci and lactobacilli.针对初始年龄为8岁的学童开展的39个月木糖醇口香糖项目:一项聚焦变形链球菌和乳酸菌的可行性研究。
Int Dent J. 2008 Feb;58(1):41-50. doi: 10.1111/j.1875-595x.2008.tb00175.x.
3
The effect of chewing xylitol gum on the plaque and saliva levels of Streptococcus mutans.咀嚼木糖醇口香糖对变形链球菌菌斑和唾液水平的影响。
J Am Dent Assoc. 1984 Apr;108(4):587-92. doi: 10.14219/jada.archive.1984.0390.
4
Dental plaque formation and salivary mutans streptococci in schoolchildren after use of xylitol-containing chewing gum.使用含木糖醇口香糖后学童的牙菌斑形成及唾液变形链球菌情况
Int J Paediatr Dent. 2007 Mar;17(2):79-85. doi: 10.1111/j.1365-263X.2006.00808.x.
5
The effect of xylitol on the composition of the oral flora: a pilot study.木糖醇对口腔菌群组成的影响:一项初步研究。
Eur J Dent. 2011 Jan;5(1):24-31.
6
Effects of xylitol, xylitol-sorbitol, and placebo chewing gums on the plaque of habitual xylitol consumers.木糖醇、木糖醇-山梨醇和安慰剂口香糖对习惯性木糖醇消费者牙菌斑的影响。
Eur J Oral Sci. 1997 Apr;105(2):170-7. doi: 10.1111/j.1600-0722.1997.tb00196.x.
7
To Determine the Effect of Chewing Gum Containing Xylitol and Sorbitol on Mutans Streptococci and Count in Saliva, Plaque, and Gingival Health and to Compare the Efficacy of Chewing Gums.确定含木糖醇和山梨醇口香糖对变形链球菌及唾液、菌斑中计数的影响以及牙龈健康状况,并比较口香糖的功效。
J Int Soc Prev Community Dent. 2018 Jul-Aug;8(4):354-360. doi: 10.4103/jispcd.JISPCD_54_18. Epub 2018 Jul 18.
8
Properties of whole saliva and dental plaque in relation to 40-month consumption of chewing gums containing xylitol, sorbitol of sucrose.与含木糖醇、山梨醇或蔗糖的口香糖40个月的食用情况相关的全唾液和牙菌斑特性。
Caries Res. 1996;30(3):180-8. doi: 10.1159/000262157.
9
The effect of xylitol chewing gum on mutans streptococci in saliva and dental plaque.木糖醇口香糖对唾液和牙菌斑中变形链球菌的影响。
Southeast Asian J Trop Med Public Health. 2004 Dec;35(4):1024-7.
10
Xylitol-Containing Chewing Gum Reduces Cariogenic and Periodontopathic Bacteria in Dental Plaque-Microbiome Investigation.含木糖醇口香糖在牙菌斑微生物群调查中可减少致龋菌和牙周病原菌
Front Nutr. 2022 May 11;9:882636. doi: 10.3389/fnut.2022.882636. eCollection 2022.

引用本文的文献

1
Specific effects of xylitol chewing gum on mutans streptococci levels, plaque accumulation and caries occurrence: a systematic review.木糖醇口香糖对变形链球菌水平、牙菌斑积聚和龋齿发生的特定影响:一项系统评价。
BMC Oral Health. 2025 Jul 29;25(1):1275. doi: 10.1186/s12903-025-06602-1.
2
Enhanced dominance of nitrate-reducing bacteria using a combination of nitrate and erythritol in cultured oral biofilm.在培养的口腔生物膜中使用硝酸盐和赤藓糖醇组合增强硝酸盐还原菌的优势。
J Oral Microbiol. 2025 Jun 30;17(1):2526069. doi: 10.1080/20002297.2025.2526069. eCollection 2025.
3
Biomimetic Effect of Saliva on Human Tooth Enamel: A Scanning Electron Microscopic Study.

本文引用的文献

1
Impact of Oral Hygiene Discontinuation on Supragingival and Salivary Microbiomes.停止口腔卫生护理对龈上和唾液微生物群的影响。
JDR Clin Trans Res. 2018 Jan;3(1):57-64. doi: 10.1177/2380084417723625. Epub 2017 Jul 31.
2
Influence of periodontal treatment on subgingival and salivary microbiotas.牙周治疗对龈下和唾液微生物群的影响。
J Periodontol. 2018 May;89(5):531-539. doi: 10.1002/JPER.17-0377. Epub 2018 Apr 23.
3
Effect of maltitol-containing chewing gum use on the composition of dental plaque microbiota in subjects with active dental caries.
唾液对人牙釉质的仿生效应:一项扫描电子显微镜研究
Int J Dent. 2025 Jan 4;2025:1664620. doi: 10.1155/ijod/1664620. eCollection 2025.
4
Clinical Effects of Sugar Substitutes on Cariogenic Bacteria: A Systematic Review and Meta-Analysis.代糖对致龋菌临床效果的系统评价和荟萃分析
Int Dent J. 2024 Oct;74(5):987-998. doi: 10.1016/j.identj.2024.02.008. Epub 2024 Apr 10.
5
Manipulating the diseased oral microbiome: the power of probiotics and prebiotics.调控患病口腔微生物群:益生菌与益生元的作用
J Oral Microbiol. 2024 Jan 31;16(1):2307416. doi: 10.1080/20002297.2024.2307416. eCollection 2024.
6
The effect of physical and psychological stress on the oral microbiome.身体和心理压力对口腔微生物群的影响。
Front Psychol. 2023 Jul 5;14:1166168. doi: 10.3389/fpsyg.2023.1166168. eCollection 2023.
7
Effect of xylitol on Porphyromonas gingivalis: A systematic review.木糖醇对牙龈卟啉单胞菌的影响:系统评价。
Clin Exp Dent Res. 2023 Apr;9(2):265-275. doi: 10.1002/cre2.724. Epub 2023 Mar 9.
8
Effects of sugar-free polyol chewing gums on gingival inflammation: a systematic review.无糖多元醇口香糖对牙龈炎症的影响:系统评价。
Clin Oral Investig. 2022 Dec;26(12):6881-6891. doi: 10.1007/s00784-022-04729-x. Epub 2022 Oct 14.
9
Xylitol-Containing Chewing Gum Reduces Cariogenic and Periodontopathic Bacteria in Dental Plaque-Microbiome Investigation.含木糖醇口香糖在牙菌斑微生物群调查中可减少致龋菌和牙周病原菌
Front Nutr. 2022 May 11;9:882636. doi: 10.3389/fnut.2022.882636. eCollection 2022.
10
Artificial Saliva for Therapeutic Management of Xerostomia: A Narrative Review.用于口干症治疗管理的人工唾液:一项叙述性综述。
J Pharm Bioallied Sci. 2021 Nov;13(Suppl 2):S903-S907. doi: 10.4103/jpbs.jpbs_236_21. Epub 2021 Nov 10.
含麦芽糖醇口香糖对患有活动性龋齿受试者牙菌斑微生物群组成的影响。
J Oral Microbiol. 2017 Sep 18;9(1):1374152. doi: 10.1080/20002297.2017.1374152. eCollection 2017.
4
Host Genetic Control of the Oral Microbiome in Health and Disease.口腔微生物组的宿主遗传控制:健康与疾病。
Cell Host Microbe. 2017 Sep 13;22(3):269-278.e3. doi: 10.1016/j.chom.2017.08.013.
5
A randomised clinical study to determine the effect of a toothpaste containing enzymes and proteins on plaque oral microbiome ecology.一项随机临床研究,旨在确定含有酶和蛋白质的牙膏对菌斑口腔微生物组生态的影响。
Sci Rep. 2017 Feb 27;7:43344. doi: 10.1038/srep43344.
6
Sequencing 16S rRNA gene fragments using the PacBio SMRT DNA sequencing system.使用PacBio SMRT DNA测序系统对16S rRNA基因片段进行测序。
PeerJ. 2016 Mar 28;4:e1869. doi: 10.7717/peerj.1869. eCollection 2016.
7
Exploration of Human Salivary Microbiomes--Insights into the Novel Characteristics of Microbial Community Structure in Caries and Caries-Free Subjects.人类唾液微生物群的探索——对龋齿和无龋受试者微生物群落结构新特征的洞察
PLoS One. 2016 Jan 19;11(1):e0147039. doi: 10.1371/journal.pone.0147039. eCollection 2016.
8
Salivary bacterial fingerprints of established oral disease revealed by the Human Oral Microbe Identification using Next Generation Sequencing (HOMINGS) technique.通过使用下一代测序技术进行人类口腔微生物鉴定(HOMINGS)揭示的已确诊口腔疾病的唾液细菌指纹图谱。
J Oral Microbiol. 2016 Jan 14;8:30170. doi: 10.3402/jom.v8.30170. eCollection 2016.
9
The Microbiome in Populations with a Low and High Prevalence of Caries.龋齿患病率低和高的人群中的微生物群
J Dent Res. 2016 Jan;95(1):80-6. doi: 10.1177/0022034515609554. Epub 2015 Oct 6.
10
Inter-Individual Differences in the Oral Bacteriome Are Greater than Intra-Day Fluctuations in Individuals.个体间口腔微生物群的差异大于个体日内波动。
PLoS One. 2015 Jun 29;10(6):e0131607. doi: 10.1371/journal.pone.0131607. eCollection 2015.