Laboratory of Chemistry and Cell Biology, The Rockefeller University, New York, NY.
Department of Biological Sciences, Rensselaer Polytechnic Institute, Troy, NY.
J Cell Biol. 2019 Aug 5;218(8):2529-2544. doi: 10.1083/jcb.201904169. Epub 2019 Jun 27.
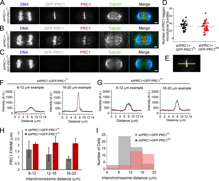
In the spindle midzone, microtubules from opposite half-spindles form bundles between segregating chromosomes. Microtubule bundles can either push or restrict chromosome movement during anaphase in different cellular contexts, but how these activities are achieved remains poorly understood. Here, we use high-resolution live-cell imaging to analyze individual microtubule bundles, growing filaments, and chromosome movement in dividing human cells. Within bundles, filament overlap length marked by the cross-linking protein PRC1 decreases during anaphase as chromosome segregation slows. Filament ends within microtubule bundles appear capped despite dynamic PRC1 turnover and submicrometer proximity to growing microtubules. Chromosome segregation distance and rate are increased in two human cell lines when microtubule bundle assembly is prevented via PRC1 knockdown. Upon expressing a mutant PRC1 with reduced microtubule affinity, bundles assemble but chromosome hypersegregation is still observed. We propose that microtubule overlap length reduction, typically linked to pushing forces generated within filament bundles, is needed to properly restrict spindle elongation and position chromosomes within daughter cells.
在纺锤体中部,来自相对半纺锤体的微管在分离的染色体之间形成束。在不同的细胞环境中,微管束在后期可以推动或限制染色体运动,但这些活动是如何实现的仍不清楚。在这里,我们使用高分辨率活细胞成像来分析分裂的人类细胞中的单个微管束、生长的微管丝和染色体运动。在束内,随着染色体分离速度的减慢,由交联蛋白 PRC1 标记的微管丝重叠长度在后期减少。尽管 PRC1 周转和亚微米级接近生长微管,但微管束内的微管丝末端似乎被帽状结构覆盖。当通过 PRC1 敲低阻止微管束组装时,两种人类细胞系中的染色体分离距离和速度都会增加。当表达一种与微管亲和力降低的突变 PRC1 时,束会组装,但仍观察到染色体过度分离。我们提出,微管丝重叠长度的减少,通常与纤维束内产生的推动力有关,这是适当限制纺锤体伸长和将染色体定位在子细胞内所必需的。