• 文献检索
  • 文档翻译
  • 深度研究
  • 学术资讯
  • Suppr Zotero 插件Zotero 插件
  • 邀请有礼
  • 套餐&价格
  • 历史记录
应用&插件
Suppr Zotero 插件Zotero 插件浏览器插件Mac 客户端Windows 客户端微信小程序
定价
高级版会员购买积分包购买API积分包
服务
文献检索文档翻译深度研究API 文档MCP 服务
关于我们
关于 Suppr公司介绍联系我们用户协议隐私条款
关注我们

Suppr 超能文献

核心技术专利:CN118964589B侵权必究
粤ICP备2023148730 号-1Suppr @ 2026

文献检索

告别复杂PubMed语法,用中文像聊天一样搜索,搜遍4000万医学文献。AI智能推荐,让科研检索更轻松。

立即免费搜索

文件翻译

保留排版,准确专业,支持PDF/Word/PPT等文件格式,支持 12+语言互译。

免费翻译文档

深度研究

AI帮你快速写综述,25分钟生成高质量综述,智能提取关键信息,辅助科研写作。

立即免费体验

猕猴胎盘和胎儿组织中缺乏微生物群的证据。

Lack of Evidence for Microbiota in the Placental and Fetal Tissues of Rhesus Macaques.

机构信息

Department of Biochemistry, Microbiology and Immunology, Wayne State University School of Medicine, Detroit, Michigan, USA

Perinatology Research Branch, Division of Obstetrics and Maternal-Fetal Medicine, Division of Intramural Research, Eunice Kennedy Shriver National Institute of Child Health and Human Development, National Institutes of Health, U.S. Department of Health and Human Services, Bethesda, Maryland, and Detroit, Michigan, USA.

出版信息

mSphere. 2020 May 6;5(3):e00210-20. doi: 10.1128/mSphere.00210-20.

DOI:10.1128/mSphere.00210-20
PMID:32376701
原文链接:https://pmc.ncbi.nlm.nih.gov/articles/PMC7203455/
Abstract

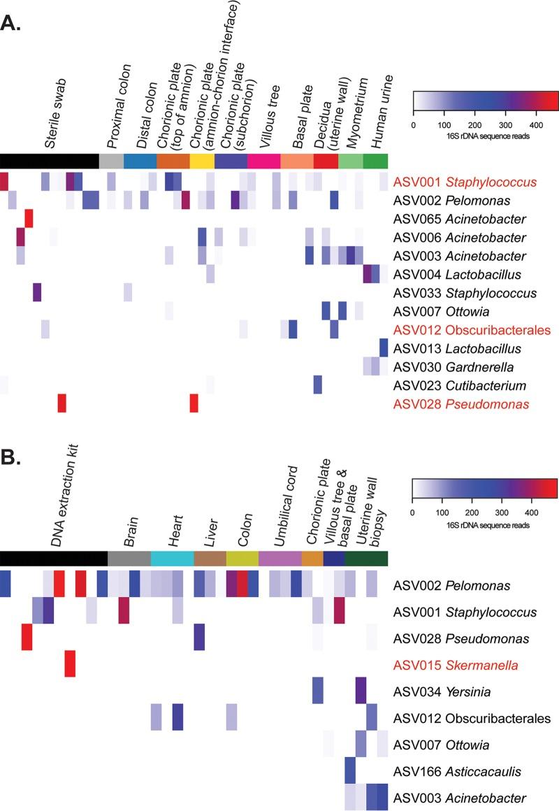
The prevailing paradigm in obstetrics has been the sterile womb hypothesis. However, some are asserting that the placenta, intra-amniotic environment, and fetus harbor microbial communities. The objective of this study was to determine whether the fetal and placental tissues of rhesus macaques harbor bacterial communities. Fetal, placental, and uterine wall samples were obtained from cesarean deliveries without labor (∼130/166 days gestation). The presence of bacteria in the fetal intestine and placenta was investigated through culture. The bacterial burden and profiles of the placenta, umbilical cord, and fetal brain, heart, liver, and colon were determined through quantitative real-time PCR and DNA sequencing. These data were compared with those of the uterine wall as well as to negative and positive technical controls. Bacterial cultures of fetal and placental tissues yielded only a single colony of This bacterium was detected at a low relative abundance (0.02%) in the 16S rRNA gene profile of the villous tree sample from which it was cultured, yet it was also identified in 12/29 background technical controls. The bacterial burden and profiles of fetal and placental tissues did not exceed or differ from those of background technical controls. By contrast, the bacterial burden and profiles of positive controls exceeded and differed from those of background controls. Among the macaque samples, distinct microbial signals were limited to the uterine wall. Therefore, using multiple modes of microbiologic inquiry, there was not consistent evidence of bacterial communities in the fetal and placental tissues of rhesus macaques. Microbial invasion of the amniotic cavity (i.e., intra-amniotic infection) has been causally linked to pregnancy complications, especially preterm birth. Therefore, if the placenta and the fetus are typically populated by low-biomass microbial communities, current understanding of the role of microbes in reproduction and pregnancy outcomes will need to be fundamentally reconsidered. Could these communities be of benefit by competitively excluding potential pathogens or priming the fetal immune system for the microbial bombardment it will experience upon delivery? If so, what properties (e.g., microbial load and community membership) of these microbial communities preclude versus promote intra-amniotic infection? Given the ramifications of the colonization hypothesis, critical evaluation is required. In this study, using multiple modes of microbiologic inquiry (i.e., culture, quantitative real-time PCR [qPCR], and DNA sequencing) and controlling for potential background DNA contamination, we did not find consistent evidence for microbial communities in the placental and fetal tissues of rhesus macaques.

摘要

在产科领域,占主导地位的范式一直是无菌子宫假说。然而,一些人断言胎盘、羊膜内环境和胎儿都存在微生物群落。本研究的目的是确定猕猴的胎儿和胎盘组织是否存在细菌群落。通过剖宫产术(妊娠约 130/166 天)获得无分娩的胎儿、胎盘和子宫壁样本。通过培养研究胎儿肠道和胎盘内细菌的存在。通过定量实时 PCR 和 DNA 测序确定胎盘、脐带和胎儿大脑、心脏、肝脏和结肠的细菌负荷和谱。将这些数据与子宫壁以及阴性和阳性技术对照进行比较。胎儿和胎盘组织的细菌培养仅产生单一菌落,该细菌在培养其的绒毛树样本的 16S rRNA 基因谱中以低相对丰度(0.02%)检测到,但也在 12/29 个背景技术对照中鉴定出来。胎儿和胎盘组织的细菌负荷和谱没有超过或不同于背景技术对照。相比之下,阳性对照的细菌负荷和谱超过并不同于背景对照。在猕猴样本中,独特的微生物信号仅限于子宫壁。因此,使用多种微生物学研究模式,没有一致的证据表明猕猴胎儿和胎盘组织中存在细菌群落。羊膜腔(即羊膜内感染)的微生物入侵与妊娠并发症有关,尤其是早产。因此,如果胎盘和胎儿通常被低生物量微生物群落定植,那么当前对微生物在生殖和妊娠结局中的作用的理解将需要从根本上重新考虑。这些群落是否通过竞争性排斥潜在的病原体或为胎儿免疫系统对分娩时将经历的微生物冲击做好准备而有益?如果是这样,这些微生物群落的哪些特性(例如,微生物负荷和群落成员)排除或促进羊膜内感染?鉴于定植假说的影响,需要进行批判性评估。在这项研究中,我们使用多种微生物学研究模式(即培养、定量实时 PCR[qPCR]和 DNA 测序)并控制潜在的背景 DNA 污染,没有发现猕猴胎盘和胎儿组织中微生物群落的一致证据。

https://cdn.ncbi.nlm.nih.gov/pmc/blobs/906b/7203455/6ea2718f6f3f/mSphere.00210-20-f0004.jpg
https://cdn.ncbi.nlm.nih.gov/pmc/blobs/906b/7203455/b2973a01f97a/mSphere.00210-20-f0001.jpg
https://cdn.ncbi.nlm.nih.gov/pmc/blobs/906b/7203455/270c721bf3ad/mSphere.00210-20-f0002.jpg
https://cdn.ncbi.nlm.nih.gov/pmc/blobs/906b/7203455/0006b3c6f50f/mSphere.00210-20-f0003.jpg
https://cdn.ncbi.nlm.nih.gov/pmc/blobs/906b/7203455/6ea2718f6f3f/mSphere.00210-20-f0004.jpg
https://cdn.ncbi.nlm.nih.gov/pmc/blobs/906b/7203455/b2973a01f97a/mSphere.00210-20-f0001.jpg
https://cdn.ncbi.nlm.nih.gov/pmc/blobs/906b/7203455/270c721bf3ad/mSphere.00210-20-f0002.jpg
https://cdn.ncbi.nlm.nih.gov/pmc/blobs/906b/7203455/0006b3c6f50f/mSphere.00210-20-f0003.jpg
https://cdn.ncbi.nlm.nih.gov/pmc/blobs/906b/7203455/6ea2718f6f3f/mSphere.00210-20-f0004.jpg

相似文献

1
Lack of Evidence for Microbiota in the Placental and Fetal Tissues of Rhesus Macaques.猕猴胎盘和胎儿组织中缺乏微生物群的证据。
mSphere. 2020 May 6;5(3):e00210-20. doi: 10.1128/mSphere.00210-20.
2
No Consistent Evidence for Microbiota in Murine Placental and Fetal Tissues.没有一致的证据表明微生物群存在于小鼠胎盘和胎儿组织中。
mSphere. 2020 Feb 26;5(1):e00933-19. doi: 10.1128/mSphere.00933-19.
3
Does the human placenta delivered at term have a microbiota? Results of cultivation, quantitative real-time PCR, 16S rRNA gene sequencing, and metagenomics.足月分娩的胎盘是否存在微生物群?培养、定量实时 PCR、16S rRNA 基因测序和宏基因组学的结果。
Am J Obstet Gynecol. 2019 Mar;220(3):267.e1-267.e39. doi: 10.1016/j.ajog.2018.10.018.
4
Visualization of microbes by 16S in situ hybridization in term and preterm placentas without intraamniotic infection.足月和早产胎盘无羊膜腔内感染时 16S 原位杂交对微生物的可视化。
Am J Obstet Gynecol. 2019 Aug;221(2):146.e1-146.e23. doi: 10.1016/j.ajog.2019.04.036. Epub 2019 May 2.
5
Fetal environment and fetal intestine are sterile during the third trimester of pregnancy.在妊娠晚期,胎儿环境和胎儿肠道是无菌的。
Vet Immunol Immunopathol. 2018 Oct;204:59-64. doi: 10.1016/j.vetimm.2018.09.005. Epub 2018 Sep 26.
6
Lack of detection of a human placenta microbiome in samples from preterm and term deliveries.未在早产和足月分娩样本中检测到人类胎盘微生物组。
Microbiome. 2018 Oct 30;6(1):196. doi: 10.1186/s40168-018-0575-4.
7
Is there a placental microbiota? A critical review and re-analysis of published placental microbiota datasets.胎盘是否存在微生物菌群?对已发表的胎盘微生物菌群数据集的批判性回顾和再分析。
BMC Microbiol. 2023 Mar 18;23(1):76. doi: 10.1186/s12866-023-02764-6.
8
Does the Amniotic Fluid of Mice Contain a Viable Microbiota?老鼠的羊水含有有活力的微生物群吗?
Front Immunol. 2022 Feb 28;13:820366. doi: 10.3389/fimmu.2022.820366. eCollection 2022.
9
Amniotic fluid interleukin 6 and interleukin 8 are superior predictors of fetal lung injury compared with maternal or fetal plasma cytokines or placental histopathology in a nonhuman primate model.在非人灵长类动物模型中,与母血、脐血细胞因子或胎盘组织病理学比较,羊水白介素 6 和白介素 8 对胎儿肺损伤有更好的预测价值。
Am J Obstet Gynecol. 2021 Jul;225(1):89.e1-89.e16. doi: 10.1016/j.ajog.2020.12.1214. Epub 2021 Jan 4.
10
No evidence for a placental microbiome in human pregnancies at term.足月妊娠人类胎盘不存在微生物组。
Am J Obstet Gynecol. 2021 Mar;224(3):296.e1-296.e23. doi: 10.1016/j.ajog.2020.08.103. Epub 2020 Aug 29.

引用本文的文献

1
The microbiome of the pregnant uterus in Holstein dairy heifers and cows assessed by bacterial culture and 16S ribosomal RNA gene sequencing.通过细菌培养和16S核糖体RNA基因测序评估荷斯坦奶牛小母牛和母牛妊娠子宫的微生物组。
Front Microbiol. 2024 May 15;15:1385497. doi: 10.3389/fmicb.2024.1385497. eCollection 2024.
2
The maternal gut microbiome in pregnancy: implications for the developing immune system.妊娠期间的母体肠道微生物组:对发育中免疫系统的影响。
Nat Rev Gastroenterol Hepatol. 2024 Jan;21(1):35-45. doi: 10.1038/s41575-023-00864-2. Epub 2023 Dec 14.
3
Host-microbiome interactions in distinct subsets of preterm labor and birth.

本文引用的文献

1
No Consistent Evidence for Microbiota in Murine Placental and Fetal Tissues.没有一致的证据表明微生物群存在于小鼠胎盘和胎儿组织中。
mSphere. 2020 Feb 26;5(1):e00933-19. doi: 10.1128/mSphere.00933-19.
2
Viable bacterial colonization is highly limited in the human intestine in utero.在子宫内,人类肠道中能够存活的细菌定植受到极大限制。
Nat Med. 2020 Apr;26(4):599-607. doi: 10.1038/s41591-020-0761-3. Epub 2020 Feb 24.
3
Human Fetal Lungs Harbor a Microbiome Signature.人类胎儿肺部存在微生物群落特征。
早产和分娩不同亚组中的宿主-微生物组相互作用。
iScience. 2023 Oct 28;26(12):108341. doi: 10.1016/j.isci.2023.108341. eCollection 2023 Dec 15.
4
Amplification of microbial DNA from bacterial extracellular vesicles from human placenta.从人胎盘的细菌细胞外囊泡中扩增微生物DNA。
Front Microbiol. 2023 Jul 13;14:1213234. doi: 10.3389/fmicb.2023.1213234. eCollection 2023.
5
The Vaginal Microbiota of Pregnant Women Varies with Gestational Age, Maternal Age, and Parity.孕妇的阴道微生物组随妊娠年龄、产妇年龄和产次而变化。
Microbiol Spectr. 2023 Aug 17;11(4):e0342922. doi: 10.1128/spectrum.03429-22. Epub 2023 Jul 24.
6
Determinants of microbial colonization in the premature gut.早产儿肠道微生物定植的决定因素。
Mol Med. 2023 Jul 5;29(1):90. doi: 10.1186/s10020-023-00689-4.
7
Non-human primate models for understanding the impact of the microbiome on pregnancy and the female reproductive tract†.用于了解微生物组对妊娠和女性生殖道影响的非人类灵长类动物模型†。
Biol Reprod. 2023 Jul 11;109(1):1-16. doi: 10.1093/biolre/ioad042.
8
Meconium-stained amniotic fluid.胎粪污染的羊水。
Am J Obstet Gynecol. 2023 May;228(5S):S1158-S1178. doi: 10.1016/j.ajog.2022.11.1283. Epub 2023 Apr 1.
9
Microbial transmission, colonisation and succession: from pregnancy to infancy.微生物传播、定植和演替:从妊娠到婴儿期。
Gut. 2023 Apr;72(4):772-786. doi: 10.1136/gutjnl-2022-328970. Epub 2023 Jan 31.
10
Human Gut Microbiota Plasticity throughout the Life Course.人类肠道微生物组在整个生命过程中的可塑性。
Int J Environ Res Public Health. 2023 Jan 13;20(2):1463. doi: 10.3390/ijerph20021463.
Am J Respir Crit Care Med. 2020 Apr 15;201(8):1002-1006. doi: 10.1164/rccm.201911-2127LE.
4
Human Endometrial Microbiota at Term of Normal Pregnancies.正常妊娠足月时的人类子宫内膜微生物群。
Genes (Basel). 2019 Nov 26;10(12):971. doi: 10.3390/genes10120971.
5
Re-assessing microbiomes in the low-biomass reproductive niche.重新评估低生物量生殖生态位中的微生物组。
BJOG. 2020 Jan;127(2):147-158. doi: 10.1111/1471-0528.15974. Epub 2019 Nov 21.
6
Fetal exposure to the maternal microbiota in humans and mice.人类和小鼠的胎儿暴露于母体微生物群中。
JCI Insight. 2019 Oct 3;4(19):127806. doi: 10.1172/jci.insight.127806.
7
Relationship between alterations of urinary microbiota and cultured negative lower urinary tract symptoms in female type 2 diabetes patients.尿微生物组改变与女性 2 型糖尿病患者培养阴性下尿路症状的关系。
BMC Urol. 2019 Aug 22;19(1):78. doi: 10.1186/s12894-019-0506-0.
8
Defining the relationship between vaginal and urinary microbiomes.定义阴道和尿路微生物组之间的关系。
Am J Obstet Gynecol. 2020 Feb;222(2):154.e1-154.e10. doi: 10.1016/j.ajog.2019.08.011. Epub 2019 Aug 14.
9
Deep microbial analysis of multiple placentas shows no evidence for a placental microbiome.多份胎盘的深度微生物分析均未发现胎盘微生物组的证据。
BJOG. 2020 Jan;127(2):159-169. doi: 10.1111/1471-0528.15896. Epub 2019 Aug 24.
10
Bacterial Colonization of the Female Upper Genital Tract.女性上生殖道的细菌定植。
Int J Mol Sci. 2019 Jul 11;20(14):3405. doi: 10.3390/ijms20143405.