Suppr超能文献

靶向白细胞介素-17 受体 B 通过下调胰腺癌细胞中的黏蛋白增强吉西他滨敏感性。

Targeting interleukin-17 receptor B enhances gemcitabine sensitivity through downregulation of mucins in pancreatic cancer.

机构信息

Research Center for Cancer Biology, China Medical University, No. 91, Hsueh-Shih Road, North District, Taichung, Taiwan.

Drug Development Center, China Medical University, Taichung, Taiwan.

出版信息

Sci Rep. 2020 Oct 20;10(1):17817. doi: 10.1038/s41598-020-73659-z.

Abstract

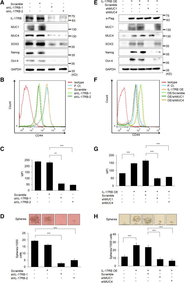
Pancreatic cancer is the fourth leading cause of death worldwide due to its poorest prognoses with a 7% 5-year survival rate. Eighty percent of pancreatic cancer patients relapse after chemotherapy and develop early metastasis and drug resistance. Resistance to nucleoside analog gemcitabine frequently used in first-line therapy is an urgent issue in pancreatic cancer treatment. Expression of mucin (MUC) glycoproteins has been shown to enhance chemoresistance via increased cell stemness. Here we show interlukine-17 receptor B (IL-17RB) expression is positively correlated with MUC1 and MUC4 expression in pancreatic cancer cells and tumor tissue. Moreover, IL-17RB transcriptionally up-regulates expression of MUC1 and MUC4 to enhance cancer stem-like properties and resistance to gemcitabine. These results suggest IL-17RB can be a potential target for pancreatic cancer therapy. Indeed, treatment with IL-17RB-neutralizing antibody has a synergistic effect in combination with gemcitabine for killing pancreatic cancer cells. Altogether, these findings provide feasible applications for IL-17RB-targeting therapy in pancreatic cancer treatment.

摘要

胰腺癌是全球第四大致死原因,其预后最差,5 年生存率仅为 7%。80%的胰腺癌患者在化疗后复发,并发生早期转移和耐药。对一线治疗中常用的核苷类似物吉西他滨的耐药性是胰腺癌治疗中的一个紧迫问题。黏蛋白 (MUC) 糖蛋白的表达已被证明通过增加细胞干性来增强化疗耐药性。在这里,我们显示白细胞介素-17 受体 B (IL-17RB) 的表达与胰腺癌细胞和肿瘤组织中的 MUC1 和 MUC4 的表达呈正相关。此外,IL-17RB 转录地上调 MUC1 和 MUC4 的表达,增强癌症干性样特性和对吉西他滨的耐药性。这些结果表明 IL-17RB 可以成为胰腺癌治疗的潜在靶点。事实上,用 IL-17RB 中和抗体治疗与吉西他滨联合使用对杀伤胰腺癌细胞具有协同作用。总之,这些发现为 IL-17RB 靶向治疗在胰腺癌治疗中的应用提供了可行性。

https://cdn.ncbi.nlm.nih.gov/pmc/blobs/55c5/7576602/0e8cf61964e2/41598_2020_73659_Fig1_HTML.jpg

文献AI研究员

20分钟写一篇综述,助力文献阅读效率提升50倍。

立即体验

用中文搜PubMed

大模型驱动的PubMed中文搜索引擎

马上搜索

文档翻译

学术文献翻译模型,支持多种主流文档格式。

立即体验