Suppr超能文献

高光谱技术在农产品和食品检测中的应用:综述

Application of hyperspectral technology in detection of agricultural products and food: A Review.

作者信息

Zhu Min, Huang Dan, Hu Xin-Jun, Tong Wen-Hua, Han Bao-Lin, Tian Jian-Ping, Luo Hui-Bo

机构信息

College of Bioengineering Sichuan University of Science and Engineering Zigong City Sichuan Province China.

Engineering Laboratory for Biological Brewing Technology of Bran Vinegar in the South of Sichuan Zigong China.

出版信息

Food Sci Nutr. 2020 Sep 3;8(10):5206-5214. doi: 10.1002/fsn3.1852. eCollection 2020 Oct.

Abstract

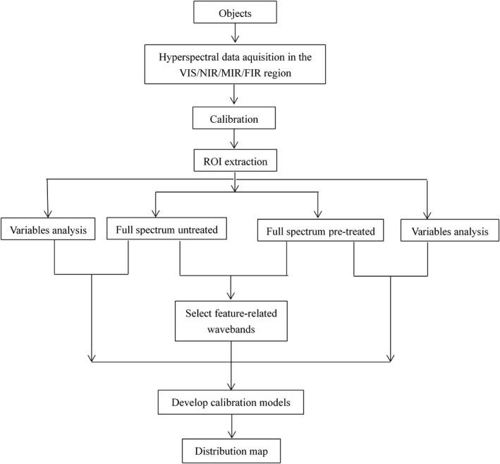
Food is the foundation of human survival. With the development and progress of society, people increasingly focus on the problems of food quality and safety, which is closely related to human's health. Thus, the whole industrial chain from farmland to dining table need to be strictly controlled. Traditional detection methods are time-consuming, laborious, and destructive. In recent years, hyperspectral technology has been more and more applied to food safety and quality detection, because the technology can achieve rapid and nondestructive detection of food, and the requirement to experimental condition is low; operability is strong. In this paper, hyperspectral imaging technology was briefly introduced, and its application in agricultural products and food detection in recent years was systematically summarized, and the key points in the research process were deeply discussed. This work lays a solid foundation for the peers to the following in-depth research and application of this technology.

摘要

食物是人类生存的基础。随着社会的发展与进步,人们越来越关注食品质量与安全问题,这与人类健康密切相关。因此,从农田到餐桌的整个产业链都需要严格把控。传统检测方法耗时、费力且具有破坏性。近年来,高光谱技术越来越多地应用于食品安全与质量检测,因为该技术能够实现对食品的快速无损检测,且对实验条件要求低,可操作性强。本文简要介绍了高光谱成像技术,系统总结了其近年来在农产品和食品检测中的应用,并深入探讨了研究过程中的关键点。这项工作为同行对该技术的后续深入研究和应用奠定了坚实基础。

https://cdn.ncbi.nlm.nih.gov/pmc/blobs/ee25/7590284/60e59e014649/FSN3-8-5206-g001.jpg

文献AI研究员

20分钟写一篇综述,助力文献阅读效率提升50倍。

立即体验

用中文搜PubMed

大模型驱动的PubMed中文搜索引擎

马上搜索

文档翻译

学术文献翻译模型,支持多种主流文档格式。

立即体验