• 文献检索
  • 文档翻译
  • 深度研究
  • 学术资讯
  • Suppr Zotero 插件Zotero 插件
  • 邀请有礼
  • 套餐&价格
  • 历史记录
应用&插件
Suppr Zotero 插件Zotero 插件浏览器插件Mac 客户端Windows 客户端微信小程序
定价
高级版会员购买积分包购买API积分包
服务
文献检索文档翻译深度研究API 文档MCP 服务
关于我们
关于 Suppr公司介绍联系我们用户协议隐私条款
关注我们

Suppr 超能文献

核心技术专利:CN118964589B侵权必究
粤ICP备2023148730 号-1Suppr @ 2026

文献检索

告别复杂PubMed语法,用中文像聊天一样搜索,搜遍4000万医学文献。AI智能推荐,让科研检索更轻松。

立即免费搜索

文件翻译

保留排版,准确专业,支持PDF/Word/PPT等文件格式,支持 12+语言互译。

免费翻译文档

深度研究

AI帮你快速写综述,25分钟生成高质量综述,智能提取关键信息,辅助科研写作。

立即免费体验

基因组重组事件可能揭示冠状病毒的进化和 SARS-CoV-2 的起源。

Genomic recombination events may reveal the evolution of coronavirus and the origin of SARS-CoV-2.

机构信息

School of Life Sciences, Chongqing University, No. 55 Daxuecheng South Road, Shapingba, Chongqing, 401331, China.

College of Veterinary Medicine, China Agricultural University, Beijing, 100094, China.

出版信息

Sci Rep. 2020 Dec 10;10(1):21617. doi: 10.1038/s41598-020-78703-6.

DOI:10.1038/s41598-020-78703-6
PMID:33303849
原文链接:https://pmc.ncbi.nlm.nih.gov/articles/PMC7728743/
Abstract

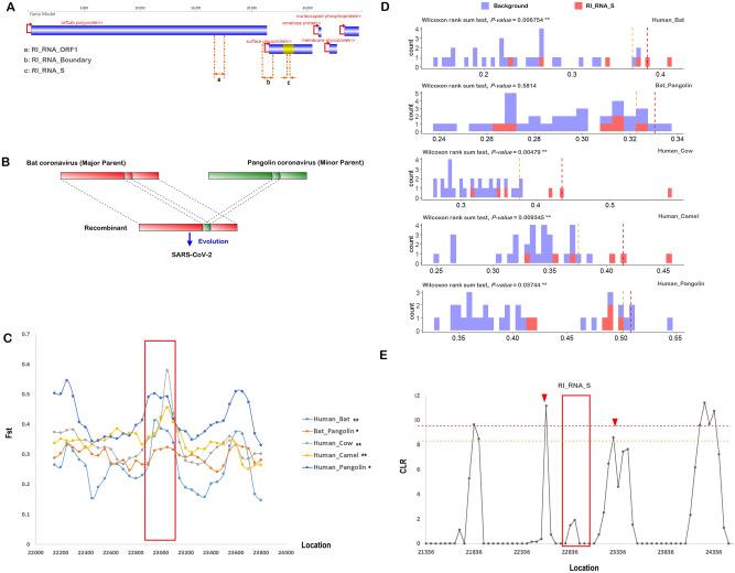
To trace the evolution of coronaviruses and reveal the possible origin of the severe acute respiratory syndrome coronavirus 2 (SARS-CoV-2), which causes the coronavirus disease 2019 (COVID-19), we collected and thoroughly analyzed 29,452 publicly available coronavirus genomes, including 26,312 genomes of SARS-CoV-2 strains. We observed coronavirus recombination events among different hosts including 3 independent recombination events with statistical significance between some isolates from humans, bats and pangolins. Consistent with previous records, we also detected putative recombination between strains similar or related to Bat-CoV-RaTG13 and Pangolin-CoV-2019. The putative recombination region is located inside the receptor-binding domain (RBD) of the spike glycoprotein (S protein), which may represent the origin of SARS-CoV-2. Population genetic analyses provide estimates suggesting that the putative introduced DNA within the RBD is undergoing directional evolution. This may result in the adaptation of the virus to hosts. Unsurprisingly, we found that the putative recombination region in S protein was highly diverse among strains from bats. Bats harbor numerous coronavirus subclades that frequently participate in recombination events with human coronavirus. Therefore, bats may provide a pool of genetic diversity for the origin of SARS-CoV-2.

摘要

为了追溯冠状病毒的进化,并揭示导致 2019 年冠状病毒病(COVID-19)的严重急性呼吸系统综合征冠状病毒 2(SARS-CoV-2)的可能起源,我们收集并彻底分析了 29452 个公开可用的冠状病毒基因组,其中包括 26312 个 SARS-CoV-2 株的基因组。我们观察到了不同宿主之间的冠状病毒重组事件,包括人类、蝙蝠和穿山甲之间的 3 个具有统计学意义的独立重组事件。与之前的记录一致,我们还在与 Bat-CoV-RaTG13 和 Pangolin-CoV-2019 相似或相关的株之间检测到了可能的重组。假定的重组区域位于刺突糖蛋白(S 蛋白)的受体结合域(RBD)内,这可能代表 SARS-CoV-2 的起源。群体遗传学分析提供的估计表明,RBD 内假定引入的 DNA 正在经历定向进化。这可能导致病毒适应宿主。毫不奇怪,我们发现蝙蝠来源的株之间 S 蛋白的假定重组区域高度多样化。蝙蝠携带许多冠状病毒亚属,这些亚属经常与人类冠状病毒发生重组事件。因此,蝙蝠可能为 SARS-CoV-2 的起源提供了遗传多样性的源泉。

https://cdn.ncbi.nlm.nih.gov/pmc/blobs/0e50/7728743/029ab807eaa9/41598_2020_78703_Fig3_HTML.jpg
https://cdn.ncbi.nlm.nih.gov/pmc/blobs/0e50/7728743/25f1141ba746/41598_2020_78703_Fig1_HTML.jpg
https://cdn.ncbi.nlm.nih.gov/pmc/blobs/0e50/7728743/32cbe4333c03/41598_2020_78703_Fig2_HTML.jpg
https://cdn.ncbi.nlm.nih.gov/pmc/blobs/0e50/7728743/029ab807eaa9/41598_2020_78703_Fig3_HTML.jpg
https://cdn.ncbi.nlm.nih.gov/pmc/blobs/0e50/7728743/25f1141ba746/41598_2020_78703_Fig1_HTML.jpg
https://cdn.ncbi.nlm.nih.gov/pmc/blobs/0e50/7728743/32cbe4333c03/41598_2020_78703_Fig2_HTML.jpg
https://cdn.ncbi.nlm.nih.gov/pmc/blobs/0e50/7728743/029ab807eaa9/41598_2020_78703_Fig3_HTML.jpg

相似文献

1
Genomic recombination events may reveal the evolution of coronavirus and the origin of SARS-CoV-2.基因组重组事件可能揭示冠状病毒的进化和 SARS-CoV-2 的起源。
Sci Rep. 2020 Dec 10;10(1):21617. doi: 10.1038/s41598-020-78703-6.
2
Molecular evolution and phylogenetic analysis of SARS-CoV-2 and hosts ACE2 protein suggest Malayan pangolin as intermediary host.SARS-CoV-2 与宿主 ACE2 蛋白的分子进化和系统发育分析提示马来穿山甲可能为中间宿主。
Braz J Microbiol. 2020 Dec;51(4):1593-1599. doi: 10.1007/s42770-020-00321-1. Epub 2020 Jun 26.
3
Isolation of SARS-CoV-2-related coronavirus from Malayan pangolins.从马来穿山甲中分离出 SARS-CoV-2 相关冠状病毒。
Nature. 2020 Jul;583(7815):286-289. doi: 10.1038/s41586-020-2313-x. Epub 2020 May 7.
4
An update on the origin of SARS-CoV-2: Despite closest identity, bat (RaTG13) and pangolin derived coronaviruses varied in the critical binding site and O-linked glycan residues.关于 SARS-CoV-2 起源的最新进展:尽管蝙蝠(RaTG13)和穿山甲衍生的冠状病毒最为接近,但在关键结合位点和 O-连接糖基化残基上存在差异。
J Med Virol. 2021 Jan;93(1):499-505. doi: 10.1002/jmv.26261. Epub 2020 Jul 14.
5
Multiple Recombination Events and Strong Purifying Selection at the Origin of SARS-CoV-2 Spike Glycoprotein Increased Correlated Dynamic Movements.SARS-CoV-2 刺突糖蛋白起源处的多次重组事件和强烈的纯化选择增加了相关的动态运动。
Int J Mol Sci. 2020 Dec 23;22(1):80. doi: 10.3390/ijms22010080.
6
Untangling the Evolution of the Receptor-Binding Motif of SARS-CoV-2.解析 SARS-CoV-2 受体结合基序的进化。
J Mol Evol. 2024 Jun;92(3):329-337. doi: 10.1007/s00239-024-10175-y. Epub 2024 May 22.
7
Role of the Pangolin in Origin of SARS-CoV-2: An Evolutionary Perspective.穿山甲在 SARS-CoV-2 起源中的作用:进化视角。
Int J Mol Sci. 2022 Aug 14;23(16):9115. doi: 10.3390/ijms23169115.
8
Cross-Neutralization of SARS-CoV-2-Specific Antibodies in Convalescent and Immunized Human Sera against the Bat and Pangolin Coronaviruses.康复期和免疫接种后的人血清中针对蝙蝠和穿山甲冠状病毒的SARS-CoV-2特异性抗体的交叉中和作用。
Viruses. 2022 Aug 16;14(8):1793. doi: 10.3390/v14081793.
9
The receptor binding domain of SARS-CoV-2 spike protein is the result of an ancestral recombination between the bat-CoV RaTG13 and the pangolin-CoV MP789.严重急性呼吸综合征冠状病毒2(SARS-CoV-2)刺突蛋白的受体结合域是蝙蝠冠状病毒RaTG13和穿山甲冠状病毒MP789之间一次祖传重组的结果。
BMC Res Notes. 2020 Aug 27;13(1):398. doi: 10.1186/s13104-020-05242-8.
10
Horizontal gene transfer and recombination analysis of SARS-CoV-2 genes helps discover its close relatives and shed light on its origin.SARS-CoV-2 基因的水平基因转移和重组分析有助于发现其近亲,并揭示其起源。
BMC Ecol Evol. 2021 Jan 21;21(1):5. doi: 10.1186/s12862-020-01732-2.

引用本文的文献

1
Rapid Discovery of Potent Neutralizing Antibodies against SARS-CoV-2 through Directed Evolution of SARS-CoV-1 Antibodies.通过对严重急性呼吸综合征冠状病毒1(SARS-CoV-1)抗体进行定向进化快速发现针对严重急性呼吸综合征冠状病毒2(SARS-CoV-2)的强效中和抗体。
Mol Pharm. 2025 Sep 1;22(9):5316-5328. doi: 10.1021/acs.molpharmaceut.4c01169. Epub 2025 Jul 24.
2
A targeted genetic screen identifies Caenorhabditis elegans genes involved in RNAi-independent antiviral defense.一项靶向基因筛选鉴定出参与不依赖RNA干扰的抗病毒防御的秀丽隐杆线虫基因。
Virology. 2025 Jun 11;610:110597. doi: 10.1016/j.virol.2025.110597.
3
Investigating Infectious Organisms of Public Health Concern Associated with Wild Meat.

本文引用的文献

1
A database resource and online analysis tools for coronaviruses on a historical and global scale.一个具有历史和全球规模的冠状病毒数据库资源和在线分析工具。
Database (Oxford). 2021 Aug 5;2020. doi: 10.1093/database/baaa070.
2
TBtools: An Integrative Toolkit Developed for Interactive Analyses of Big Biological Data.TBtools:一个用于生物大数据交互式分析的集成工具包。
Mol Plant. 2020 Aug 3;13(8):1194-1202. doi: 10.1016/j.molp.2020.06.009. Epub 2020 Jun 23.
3
Are pangolins the intermediate host of the 2019 novel coronavirus (SARS-CoV-2)?
调查与野生动物肉相关的公共卫生关注的传染性生物。
Transbound Emerg Dis. 2023 Aug 18;2023:5901974. doi: 10.1155/2023/5901974. eCollection 2023.
4
Beyond COVID-19: the promise of next-generation coronavirus vaccines.超越新冠疫情:下一代冠状病毒疫苗的前景
Npj Viruses. 2024 Aug 22;2(1):39. doi: 10.1038/s44298-024-00043-3.
5
Structural and Phylogenetic Analysis on the Proofreading Activity of SARS-CoV-2.新型冠状病毒(SARS-CoV-2)校对活性的结构与系统发育分析
Curr Microbiol. 2025 Feb 24;82(4):149. doi: 10.1007/s00284-025-04130-3.
6
An Analysis of Combined Molecular Weight and Hydrophobicity Similarity between the Amino Acid Sequences of Spike Protein Receptor Binding Domains of Betacoronaviruses and Functionally Similar Sequences from Other Virus Families.β冠状病毒刺突蛋白受体结合域氨基酸序列与其他病毒家族功能相似序列之间的组合分子量和疏水性相似性分析
Microorganisms. 2024 Oct 5;12(10):2021. doi: 10.3390/microorganisms12102021.
7
Towards Understanding and Identification of Human Viral Co-Infections.探索人类病毒混合感染的奥秘与识别
Viruses. 2024 Apr 25;16(5):673. doi: 10.3390/v16050673.
8
Genomic Diversity and Recombination Analysis of the Spike Protein Gene from Selected Human Coronaviruses.所选人类冠状病毒刺突蛋白基因的基因组多样性与重组分析
Biology (Basel). 2024 Apr 22;13(4):282. doi: 10.3390/biology13040282.
9
Applying the digital data and the bioinformatics tools in SARS-CoV-2 research.将数字数据和生物信息学工具应用于2019冠状病毒病研究。
Comput Struct Biotechnol J. 2023 Oct 1;21:4697-4705. doi: 10.1016/j.csbj.2023.09.044. eCollection 2023.
10
Interchangeability of the Assays Used to Assess the Activity of Anti-SARS-CoV-2 Monoclonal Antibodies.评估抗 SARS-CoV-2 单克隆抗体活性的检测方法的可互换性。
Viruses. 2023 Aug 5;15(8):1698. doi: 10.3390/v15081698.
穿山甲是否是 2019 新型冠状病毒(SARS-CoV-2)的中间宿主?
PLoS Pathog. 2020 May 14;16(5):e1008421. doi: 10.1371/journal.ppat.1008421. eCollection 2020 May.
4
Molecular Mechanism of Evolution and Human Infection with SARS-CoV-2.病毒进化的分子机制与人类感染 SARS-CoV-2 。
Viruses. 2020 Apr 10;12(4):428. doi: 10.3390/v12040428.
5
The proximal origin of SARS-CoV-2.严重急性呼吸综合征冠状病毒2(SARS-CoV-2)的近端起源。
Nat Med. 2020 Apr;26(4):450-452. doi: 10.1038/s41591-020-0820-9.
6
Evolutionary history, potential intermediate animal host, and cross-species analyses of SARS-CoV-2.SARS-CoV-2 的进化史、潜在的中间宿主动物及种间分析。
J Med Virol. 2020 Jun;92(6):602-611. doi: 10.1002/jmv.25731. Epub 2020 Mar 11.
7
Potent binding of 2019 novel coronavirus spike protein by a SARS coronavirus-specific human monoclonal antibody.一种严重急性呼吸系统综合征冠状病毒特异性人源单克隆抗体对 2019 新型冠状病毒刺突蛋白的有效结合。
Emerg Microbes Infect. 2020 Feb 17;9(1):382-385. doi: 10.1080/22221751.2020.1729069. eCollection 2020.
8
A new coronavirus associated with human respiratory disease in China.一种在中国与人类呼吸道疾病相关的新型冠状病毒。
Nature. 2020 Mar;579(7798):265-269. doi: 10.1038/s41586-020-2008-3. Epub 2020 Feb 3.
9
A pneumonia outbreak associated with a new coronavirus of probable bat origin.一种新型冠状病毒引发的肺炎疫情,该病毒可能来源于蝙蝠。
Nature. 2020 Mar;579(7798):270-273. doi: 10.1038/s41586-020-2012-7. Epub 2020 Feb 3.
10
Genomic characterisation and epidemiology of 2019 novel coronavirus: implications for virus origins and receptor binding.新冠病毒的基因组特征和流行病学:对病毒起源和受体结合的影响。
Lancet. 2020 Feb 22;395(10224):565-574. doi: 10.1016/S0140-6736(20)30251-8. Epub 2020 Jan 30.