Department of Electrical Engineering and Computer Science, Massachusetts Institute of Technology, Cambridge, MA, USA.
Research Laboratory of Electronics, Massachusetts Institute of Technology, Cambridge, MA, USA.
Nat Commun. 2021 Jun 8;12(1):3435. doi: 10.1038/s41467-021-23802-9.
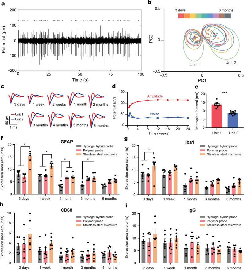
To understand the underlying mechanisms of progressive neurophysiological phenomena, neural interfaces should interact bi-directionally with brain circuits over extended periods of time. However, such interfaces remain limited by the foreign body response that stems from the chemo-mechanical mismatch between the probes and the neural tissues. To address this challenge, we developed a multifunctional sensing and actuation platform consisting of multimaterial fibers intimately integrated within a soft hydrogel matrix mimicking the brain tissue. These hybrid devices possess adaptive bending stiffness determined by the hydration states of the hydrogel matrix. This enables their direct insertion into the deep brain regions, while minimizing tissue damage associated with the brain micromotion after implantation. The hydrogel hybrid devices permit electrophysiological, optogenetic, and behavioral studies of neural circuits with minimal foreign body responses and tracking of stable isolated single neuron potentials in freely moving mice over 6 months following implantation.
为了理解进行性神经生理现象的潜在机制,神经接口应该在较长时间内与大脑回路进行双向交互。然而,这种接口仍然受到异物反应的限制,这种反应源于探针和神经组织之间的化学机械不匹配。为了解决这一挑战,我们开发了一种多功能传感和驱动平台,由多材料纤维与软水凝胶基质紧密集成,模仿脑组织。这些混合器件具有由水凝胶基质的水合状态决定的自适应弯曲刚度。这使其能够直接插入大脑深部区域,同时最大限度地减少与植入后的大脑微运动相关的组织损伤。水凝胶混合器件可以在最小的异物反应下进行神经回路的电生理、光遗传学和行为研究,并在植入后 6 个月内对自由移动的小鼠中稳定的孤立单个神经元电位进行跟踪。