• 文献检索
  • 文档翻译
  • 深度研究
  • 学术资讯
  • Suppr Zotero 插件Zotero 插件
  • 邀请有礼
  • 套餐&价格
  • 历史记录
应用&插件
Suppr Zotero 插件Zotero 插件浏览器插件Mac 客户端Windows 客户端微信小程序
定价
高级版会员购买积分包购买API积分包
服务
文献检索文档翻译深度研究API 文档MCP 服务
关于我们
关于 Suppr公司介绍联系我们用户协议隐私条款
关注我们

Suppr 超能文献

核心技术专利:CN118964589B侵权必究
粤ICP备2023148730 号-1Suppr @ 2026

文献检索

告别复杂PubMed语法,用中文像聊天一样搜索,搜遍4000万医学文献。AI智能推荐,让科研检索更轻松。

立即免费搜索

文件翻译

保留排版,准确专业,支持PDF/Word/PPT等文件格式,支持 12+语言互译。

免费翻译文档

深度研究

AI帮你快速写综述,25分钟生成高质量综述,智能提取关键信息,辅助科研写作。

立即免费体验

海马体集合体表示非空间事件的扩展序列中顺序关系。

Hippocampal ensembles represent sequential relationships among an extended sequence of nonspatial events.

机构信息

Data Science Institute, University of California, Irvine, CA, USA.

Department of Statistics, University of California, Irvine, CA, USA.

出版信息

Nat Commun. 2022 Feb 8;13(1):787. doi: 10.1038/s41467-022-28057-6.

DOI:10.1038/s41467-022-28057-6
PMID:35136052
原文链接:https://pmc.ncbi.nlm.nih.gov/articles/PMC8825855/
Abstract

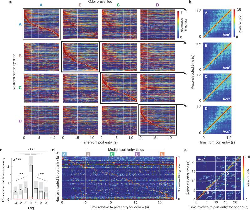
The hippocampus is critical to the temporal organization of our experiences. Although this fundamental capacity is conserved across modalities and species, its underlying neuronal mechanisms remain unclear. Here we recorded hippocampal activity as rats remembered an extended sequence of nonspatial events unfolding over several seconds, as in daily life episodes in humans. We then developed statistical machine learning methods to analyze the ensemble activity and discovered forms of sequential organization and coding important for order memory judgments. Specifically, we found that hippocampal ensembles provide significant temporal coding throughout nonspatial event sequences, differentiate distinct types of task-critical information sequentially within events, and exhibit theta-associated reactivation of the sequential relationships among events. We also demonstrate that nonspatial event representations are sequentially organized within individual theta cycles and precess across successive cycles. These findings suggest a fundamental function of the hippocampal network is to encode, preserve, and predict the sequential order of experiences.

摘要

海马体对于我们的经验的时间组织至关重要。尽管这种基本能力在不同的感觉模态和物种中都得到了保留,但它的潜在神经元机制仍不清楚。在这里,我们记录了大鼠在几秒钟内记忆一系列非空间事件的海马体活动,就像人类日常生活中的事件一样。然后,我们开发了统计机器学习方法来分析集合活动,并发现了对顺序记忆判断很重要的序列组织和编码形式。具体来说,我们发现海马体集合在整个非空间事件序列中提供了重要的时间编码,在事件中按顺序区分不同类型的任务关键信息,并表现出与事件之间的序列关系相关的θ 波再激活。我们还证明,非空间事件表示在单个θ 周期内按顺序组织,并在连续周期中进动。这些发现表明,海马网络的基本功能是对经验的顺序进行编码、保存和预测。

https://cdn.ncbi.nlm.nih.gov/pmc/blobs/5277/8825855/ae766b86dd34/41467_2022_28057_Fig6_HTML.jpg
https://cdn.ncbi.nlm.nih.gov/pmc/blobs/5277/8825855/c362126073a0/41467_2022_28057_Fig1_HTML.jpg
https://cdn.ncbi.nlm.nih.gov/pmc/blobs/5277/8825855/eaf06fc99e0a/41467_2022_28057_Fig2_HTML.jpg
https://cdn.ncbi.nlm.nih.gov/pmc/blobs/5277/8825855/f2dbe1b03fdd/41467_2022_28057_Fig3_HTML.jpg
https://cdn.ncbi.nlm.nih.gov/pmc/blobs/5277/8825855/d6e1bc11550c/41467_2022_28057_Fig4_HTML.jpg
https://cdn.ncbi.nlm.nih.gov/pmc/blobs/5277/8825855/3d04461b5ab3/41467_2022_28057_Fig5_HTML.jpg
https://cdn.ncbi.nlm.nih.gov/pmc/blobs/5277/8825855/ae766b86dd34/41467_2022_28057_Fig6_HTML.jpg
https://cdn.ncbi.nlm.nih.gov/pmc/blobs/5277/8825855/c362126073a0/41467_2022_28057_Fig1_HTML.jpg
https://cdn.ncbi.nlm.nih.gov/pmc/blobs/5277/8825855/eaf06fc99e0a/41467_2022_28057_Fig2_HTML.jpg
https://cdn.ncbi.nlm.nih.gov/pmc/blobs/5277/8825855/f2dbe1b03fdd/41467_2022_28057_Fig3_HTML.jpg
https://cdn.ncbi.nlm.nih.gov/pmc/blobs/5277/8825855/d6e1bc11550c/41467_2022_28057_Fig4_HTML.jpg
https://cdn.ncbi.nlm.nih.gov/pmc/blobs/5277/8825855/3d04461b5ab3/41467_2022_28057_Fig5_HTML.jpg
https://cdn.ncbi.nlm.nih.gov/pmc/blobs/5277/8825855/ae766b86dd34/41467_2022_28057_Fig6_HTML.jpg

相似文献

1
Hippocampal ensembles represent sequential relationships among an extended sequence of nonspatial events.海马体集合体表示非空间事件的扩展序列中顺序关系。
Nat Commun. 2022 Feb 8;13(1):787. doi: 10.1038/s41467-022-28057-6.
2
Nonspatial Sequence Coding in CA1 Neurons.CA1神经元中的非空间序列编码
J Neurosci. 2016 Feb 3;36(5):1547-63. doi: 10.1523/JNEUROSCI.2874-15.2016.
3
Nonspatial sequence coding varies along the CA1 transverse axis.非空间序列编码沿CA1横轴变化。
Behav Brain Res. 2018 Nov 15;354:39-47. doi: 10.1016/j.bbr.2017.10.015. Epub 2017 Oct 28.
4
Coherent Coding of Spatial Position Mediated by Theta Oscillations in the Hippocampus and Prefrontal Cortex.海马体和前额叶皮层中的θ振荡介导的空间位置相干编码。
J Neurosci. 2019 Jun 5;39(23):4550-4565. doi: 10.1523/JNEUROSCI.0106-19.2019. Epub 2019 Apr 2.
5
Proximal CA1 20-40 Hz power dynamics reflect trial-specific information processing supporting nonspatial sequence memory.海马体CA1区近端20 - 40赫兹的功率动态反映了支持非空间序列记忆的特定试验信息处理过程。
Elife. 2022 May 9;11:e55528. doi: 10.7554/eLife.55528.
6
Distinct roles for dorsal CA3 and CA1 in memory for sequential nonspatial events.背侧 CA3 和 CA1 在序列非空间事件记忆中具有不同的作用。
Learn Mem. 2009 Dec 22;17(1):12-17. doi: 10.1101/lm.1616209. Print 2010 Jan.
7
Hippocampal "time cells" bridge the gap in memory for discontiguous events.海马体“时间细胞”弥合了不连续事件记忆中的空白。
Neuron. 2011 Aug 25;71(4):737-49. doi: 10.1016/j.neuron.2011.07.012.
8
Hippocampal-Prefrontal Reactivation during Learning Is Stronger in Awake Compared with Sleep States.与睡眠状态相比,清醒时学习过程中海马体-前额叶的重新激活更为强烈。
J Neurosci. 2017 Dec 6;37(49):11789-11805. doi: 10.1523/JNEUROSCI.2291-17.2017. Epub 2017 Oct 31.
9
Information in small neuronal ensemble activity in the hippocampal CA1 during delayed non-matching to sample performance in rats.大鼠在延迟非匹配样本任务执行过程中,海马CA1区小神经元集群活动中的信息。
BMC Neurosci. 2009 Sep 15;10:115. doi: 10.1186/1471-2202-10-115.
10
Hippocampal neurons encode different episodes in an overlapping sequence of odors task.海马体神经元在气味任务的重叠序列中对不同的事件进行编码。
J Neurosci. 2011 Feb 16;31(7):2706-11. doi: 10.1523/JNEUROSCI.3413-10.2011.

引用本文的文献

1
The Gaussian-linear hidden Markov model: A Python package.高斯线性隐马尔可夫模型:一个Python软件包。
Imaging Neurosci (Camb). 2025 Feb 3;3. doi: 10.1162/imag_a_00460. eCollection 2025.
2
A Model-Agnostic Graph Neural Network for Integrating Local and Global Information.一种用于整合局部和全局信息的模型无关图神经网络。
J Am Stat Assoc. 2025 Jun;120(550):1225-1238. doi: 10.1080/01621459.2024.2404668. Epub 2024 Nov 15.
3
A scalable reinforcement learning framework inspired by hippocampal memory mechanisms for efficient contextual and sequential decision making.

本文引用的文献

1
Hippocampal place cell sequences differ during correct and error trials in a spatial memory task.在空间记忆任务中,海马体位置细胞序列在正确和错误试验中有所不同。
Nat Commun. 2021 Jun 7;12(1):3373. doi: 10.1038/s41467-021-23765-x.
2
Do hippocampal pyramidal cells respond to nonspatial stimuli?海马锥体神经元对非空间刺激有反应吗?
Physiol Rev. 2021 Jul 1;101(3):1427-1456. doi: 10.1152/physrev.00014.2020. Epub 2021 Feb 16.
3
Constant Sub-second Cycling between Representations of Possible Futures in the Hippocampus.海马体中可能未来的表示之间的恒次秒循环。
一种受海马体记忆机制启发的可扩展强化学习框架,用于高效的情境和序列决策。
Sci Rep. 2025 Jul 12;15(1):25221. doi: 10.1038/s41598-025-10586-x.
4
The human medial temporal lobe represents memory items in their ordinal position in both declarative and motor memory domains.人类内侧颞叶在陈述性和运动记忆领域中,以其顺序位置来表征记忆项目。
PLoS Biol. 2025 Jul 7;23(7):e3003267. doi: 10.1371/journal.pbio.3003267. eCollection 2025 Jul.
5
A flexible hippocampal population code for experience relative to reward.一种灵活的海马体群体编码,用于与奖励相关的体验。
Nat Neurosci. 2025 Jun 11. doi: 10.1038/s41593-025-01985-4.
6
Attention to memory content enhances single-unit spike sequence fidelity in the human anterior temporal lobe.对记忆内容的关注可提高人类颞叶前部单个神经元的放电序列保真度。
Curr Biol. 2025 Mar 10;35(5):1085-1094.e5. doi: 10.1016/j.cub.2025.01.048. Epub 2025 Feb 17.
7
Neuronal sequences in population bursts encode information in human cortex.群体爆发中的神经元序列编码了人类大脑皮层的信息。
Nature. 2024 Nov;635(8040):935-942. doi: 10.1038/s41586-024-08075-8. Epub 2024 Oct 16.
8
Alzheimer's disease detection using data fusion with a deep supervised encoder.基于深度监督编码器的数据融合用于阿尔茨海默病检测
Front Dement. 2024;3. doi: 10.3389/frdem.2024.1332928. Epub 2024 Feb 12.
9
The influence of emotion on temporal context models.情绪对时间背景模型的影响。
Cogn Emot. 2025 Feb;39(1):18-46. doi: 10.1080/02699931.2024.2371075. Epub 2024 Jul 15.
10
Targeting MAD2B as a strategy for ischemic stroke therapy.靶向MAD2B作为缺血性中风治疗的一种策略。
J Adv Res. 2025 Jun;72:369-385. doi: 10.1016/j.jare.2024.07.003. Epub 2024 Jul 5.
Cell. 2020 Feb 6;180(3):552-567.e25. doi: 10.1016/j.cell.2020.01.014. Epub 2020 Jan 30.
4
The hippocampus, prefrontal cortex, and perirhinal cortex are critical to incidental order memory.海马体、前额叶皮层和边缘皮层对偶然顺序记忆至关重要。
Behav Brain Res. 2020 Feb 3;379:112215. doi: 10.1016/j.bbr.2019.112215. Epub 2019 Nov 1.
5
Sequential replay of nonspatial task states in the human hippocampus.人类海马体中非空间任务状态的顺序重放。
Science. 2019 Jun 28;364(6447). doi: 10.1126/science.aaw5181.
6
Transcending time in the brain: How event memories are constructed from experience.超越大脑中的时间:体验如何构建事件记忆。
Hippocampus. 2019 Mar;29(3):162-183. doi: 10.1002/hipo.23074. Epub 2019 Feb 7.
7
Precise temporal memories are supported by the lateral entorhinal cortex in humans.精确的时间记忆依赖于人类外侧内嗅皮层。
Nat Neurosci. 2019 Feb;22(2):284-288. doi: 10.1038/s41593-018-0303-1. Epub 2019 Jan 14.
8
The hippocampal sharp wave-ripple in memory retrieval for immediate use and consolidation.海马体中的尖波涟漪在即时使用和巩固记忆检索中的作用。
Nat Rev Neurosci. 2018 Dec;19(12):744-757. doi: 10.1038/s41583-018-0077-1.
9
Space and Time: The Hippocampus as a Sequence Generator.时空:海马体作为序列生成器。
Trends Cogn Sci. 2018 Oct;22(10):853-869. doi: 10.1016/j.tics.2018.07.006.
10
Integrating time from experience in the lateral entorhinal cortex.从外侧缰状回的经验中整合时间。
Nature. 2018 Sep;561(7721):57-62. doi: 10.1038/s41586-018-0459-6. Epub 2018 Aug 29.