• 文献检索
  • 文档翻译
  • 深度研究
  • 学术资讯
  • Suppr Zotero 插件Zotero 插件
  • 邀请有礼
  • 套餐&价格
  • 历史记录
应用&插件
Suppr Zotero 插件Zotero 插件浏览器插件Mac 客户端Windows 客户端微信小程序
定价
高级版会员购买积分包购买API积分包
服务
文献检索文档翻译深度研究API 文档MCP 服务
关于我们
关于 Suppr公司介绍联系我们用户协议隐私条款
关注我们

Suppr 超能文献

核心技术专利:CN118964589B侵权必究
粤ICP备2023148730 号-1Suppr @ 2026

文献检索

告别复杂PubMed语法,用中文像聊天一样搜索,搜遍4000万医学文献。AI智能推荐,让科研检索更轻松。

立即免费搜索

文件翻译

保留排版,准确专业,支持PDF/Word/PPT等文件格式,支持 12+语言互译。

免费翻译文档

深度研究

AI帮你快速写综述,25分钟生成高质量综述,智能提取关键信息,辅助科研写作。

立即免费体验

膳食硒源通过改善宿主免疫反应和蛋鸡肠道微生物群来缓解潜在的免疫挑战。

Dietary selenium sources alleviate immune challenge induced by potentially through improving the host immune response and gut microbiota in laying hens.

机构信息

State Key Laboratory of Animal Nutrition, College of Animal Science and Technology, China Agricultural University, Beijing, China.

Feed Safety and Healthy Livestock, Beijing Jingwa Agricultural Innovation Center, Beijing, China.

出版信息

Front Immunol. 2022 Aug 9;13:928865. doi: 10.3389/fimmu.2022.928865. eCollection 2022.

DOI:10.3389/fimmu.2022.928865
PMID:36016957
原文链接:https://pmc.ncbi.nlm.nih.gov/articles/PMC9396296/
Abstract

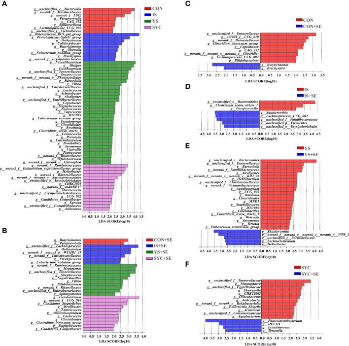
The aim of this study was to evaluate the effects of different selenium (Se) sources on the immune responses and gut microbiota of laying hens challenged with (). A total of 240 45-week-old layers were randomly divided into eight groups with six replicates per group according to a 4 × 2 factorial design, including a blank diet without Se supplementation (CON group) and three diets with 0.3 mg/kg Se supplementation from sodium selenite (IS group), yeast Se (YS group), and selenium-enriched yeast culture (SYC group), respectively. After 8 weeks of feeding, half of them were orally challenged with 1.0 ml suspension of 10 colony-forming units per milliliter of daily for 3 days. The serum was collected on days 3, 7, and 14, and the cecum content was collected on day 14 after challenge. There was no significant difference in laying performance among the eight groups before challenge. The challenge significantly decreased the laying performance, egg quality, GSH-Px, IgG, and IgM and increased the ratio of feed and egg, malondialdehyde (MDA), -specific antibody (SA) titers, IL-6, IL-2, IL-1β, and INF-γ. However, SYC increased the level of GSH-Px and IgG and decreased IL-6, while YS decreased the level of IL-2 and IL-1β. What is more, Se supplementation decreased the SA titers to varying degrees and reduced the inflammatory cell infiltration in the lamina propria caused by infection. In addition, the challenge disrupted the intestinal flora balance by reducing the abundance of the genera , , and and increasing the genera and , while Se supplementation increased the gut microbial alpha diversity whether challenged or not. Under the challenge condition, the alteration of microbial composition by the administration of different Se sources mainly manifested as IS increased the relative abundance of the genera and , YS increased the relative abundance of the genera and , and SYC increased the genera and . The alteration of gut microbial composition had a close relationship with antioxidant or immune response. To summarize, different Se sources can improve the egg quality of layers challenged by that involves elevating the immunity level and regulating the intestinal microbiota.

摘要

本研究旨在评估不同硒(Se)源对感染 ()的产蛋鸡免疫反应和肠道微生物群的影响。将 240 只 45 周龄的蛋鸡随机分为 8 组,每组 6 个重复,采用 4×2 因子设计,包括不含硒的空白饮食(CON 组)和 3 种日粮,分别补充 0.3mg/kg 亚硒酸钠(IS 组)、酵母硒(YS 组)和富硒酵母培养物(SYC 组)。饲养 8 周后,其中一半鸡用 1.0ml 含 10 个菌落形成单位/毫升的 混悬液经口攻毒 3 天。攻毒后第 3、7 和 14 天采集血清,第 14 天采集盲肠内容物。攻毒前,8 组鸡的产蛋性能无显著差异。 感染显著降低了产蛋性能、蛋品质、GSH-Px、IgG 和 IgM,增加了料蛋比、丙二醛(MDA)、-特异性抗体(SA)滴度、IL-6、IL-2、IL-1β和 INF-γ。然而,SYC 增加了 GSH-Px 和 IgG 的水平,降低了 IL-6,YS 则降低了 IL-2 和 IL-1β的水平。更重要的是,硒补充剂在不同程度上降低了 SA 滴度,并减轻了 感染引起的固有层炎症细胞浸润。此外,硒补充剂无论是否受到 感染的挑战,都增加了肠道微生物 alpha 多样性。在 感染的情况下,不同硒源对肠道微生物组成的改变主要表现为 IS 增加了 、 和 的相对丰度,YS 增加了 、 和 的相对丰度,SYC 增加了 、 和 的相对丰度。肠道微生物组成的改变与抗氧化或免疫反应密切相关。总之,不同的硒源可以改善 感染的蛋鸡的蛋品质,涉及提高免疫水平和调节肠道微生物群。

https://cdn.ncbi.nlm.nih.gov/pmc/blobs/57f1/9396296/30b38de2016e/fimmu-13-928865-g011.jpg
https://cdn.ncbi.nlm.nih.gov/pmc/blobs/57f1/9396296/5b9d5020b16f/fimmu-13-928865-g001.jpg
https://cdn.ncbi.nlm.nih.gov/pmc/blobs/57f1/9396296/cf453c04d9be/fimmu-13-928865-g002.jpg
https://cdn.ncbi.nlm.nih.gov/pmc/blobs/57f1/9396296/b9b99a041515/fimmu-13-928865-g003.jpg
https://cdn.ncbi.nlm.nih.gov/pmc/blobs/57f1/9396296/ff0e007ee287/fimmu-13-928865-g004.jpg
https://cdn.ncbi.nlm.nih.gov/pmc/blobs/57f1/9396296/46dac7bbb00c/fimmu-13-928865-g005.jpg
https://cdn.ncbi.nlm.nih.gov/pmc/blobs/57f1/9396296/e1c8a1375883/fimmu-13-928865-g006.jpg
https://cdn.ncbi.nlm.nih.gov/pmc/blobs/57f1/9396296/82c0cce6e28a/fimmu-13-928865-g007.jpg
https://cdn.ncbi.nlm.nih.gov/pmc/blobs/57f1/9396296/dece52b7c0f1/fimmu-13-928865-g008.jpg
https://cdn.ncbi.nlm.nih.gov/pmc/blobs/57f1/9396296/0ba4bdafd11b/fimmu-13-928865-g009.jpg
https://cdn.ncbi.nlm.nih.gov/pmc/blobs/57f1/9396296/458b25047049/fimmu-13-928865-g010.jpg
https://cdn.ncbi.nlm.nih.gov/pmc/blobs/57f1/9396296/30b38de2016e/fimmu-13-928865-g011.jpg
https://cdn.ncbi.nlm.nih.gov/pmc/blobs/57f1/9396296/5b9d5020b16f/fimmu-13-928865-g001.jpg
https://cdn.ncbi.nlm.nih.gov/pmc/blobs/57f1/9396296/cf453c04d9be/fimmu-13-928865-g002.jpg
https://cdn.ncbi.nlm.nih.gov/pmc/blobs/57f1/9396296/b9b99a041515/fimmu-13-928865-g003.jpg
https://cdn.ncbi.nlm.nih.gov/pmc/blobs/57f1/9396296/ff0e007ee287/fimmu-13-928865-g004.jpg
https://cdn.ncbi.nlm.nih.gov/pmc/blobs/57f1/9396296/46dac7bbb00c/fimmu-13-928865-g005.jpg
https://cdn.ncbi.nlm.nih.gov/pmc/blobs/57f1/9396296/e1c8a1375883/fimmu-13-928865-g006.jpg
https://cdn.ncbi.nlm.nih.gov/pmc/blobs/57f1/9396296/82c0cce6e28a/fimmu-13-928865-g007.jpg
https://cdn.ncbi.nlm.nih.gov/pmc/blobs/57f1/9396296/dece52b7c0f1/fimmu-13-928865-g008.jpg
https://cdn.ncbi.nlm.nih.gov/pmc/blobs/57f1/9396296/0ba4bdafd11b/fimmu-13-928865-g009.jpg
https://cdn.ncbi.nlm.nih.gov/pmc/blobs/57f1/9396296/458b25047049/fimmu-13-928865-g010.jpg
https://cdn.ncbi.nlm.nih.gov/pmc/blobs/57f1/9396296/30b38de2016e/fimmu-13-928865-g011.jpg

相似文献

1
Dietary selenium sources alleviate immune challenge induced by potentially through improving the host immune response and gut microbiota in laying hens.膳食硒源通过改善宿主免疫反应和蛋鸡肠道微生物群来缓解潜在的免疫挑战。
Front Immunol. 2022 Aug 9;13:928865. doi: 10.3389/fimmu.2022.928865. eCollection 2022.
2
Intestinal Mucosal Immunity-Mediated Modulation of the Gut Microbiome by Oral Delivery of Against Pathogenesis in a Laying Hen Model.通过口服递送在蛋鸡模型中肠道黏膜免疫介导的肠道微生物群调节以对抗发病机制
Front Immunol. 2022 Mar 15;13:853954. doi: 10.3389/fimmu.2022.853954. eCollection 2022.
3
Protective Effect of Vitamin E on laying performance, antioxidant capacity, and immunity in laying hens challenged with Salmonella Enteritidis.维生素 E 对感染肠炎沙门氏菌产蛋鸡生产性能、抗氧化能力和免疫力的保护作用。
Poult Sci. 2019 Nov 1;98(11):5847-5854. doi: 10.3382/ps/pez227.
4
Effects of Long-Term Coated Sodium Butyrate Supplementation on the Intestinal Health and Colonization of Cecal of Laying Hens Infected with .长期添加包被丁酸钠对感染……的蛋鸡肠道健康和盲肠定植的影响
Animals (Basel). 2024 Apr 30;14(9):1356. doi: 10.3390/ani14091356.
5
Effects of selenium-enriched yeast dietary supplementation on egg quality, gut morphology and caecal microflora of laying hens.富硒酵母日粮补充对蛋鸡产蛋性能、肠道形态和盲肠微生物区系的影响。
Anim Biotechnol. 2024 Nov;35(1):2258188. doi: 10.1080/10495398.2023.2258188. Epub 2024 Jan 9.
6
Dietary supplementation with selenium polysaccharide from selenium-enriched Phellinus linteus improves antioxidant capacity, immunity and production performance of laying hens.富硒桑黄多糖的膳食补充可提高蛋鸡的抗氧化能力、免疫力和生产性能。
J Trace Elem Med Biol. 2023 May;77:127140. doi: 10.1016/j.jtemb.2023.127140. Epub 2023 Feb 11.
7
Effect of sodium selenite and selenium yeast on performance, egg quality, antioxidant capacity, and selenium deposition of laying hens.亚硒酸钠和酵母硒对蛋鸡生产性能、蛋品质、抗氧化能力和硒沉积的影响。
Poult Sci. 2017 Sep 1;96(11):3973-3980. doi: 10.3382/ps/pex216.
8
Effects of Different Selenium Sources on the Laying Performance, Egg Quality, Antioxidant, and Immune Responses of Laying Hens under Normal and Cyclic High Temperatures.不同硒源对正常温度和周期性高温条件下蛋鸡产蛋性能、蛋品质、抗氧化及免疫反应的影响
Animals (Basel). 2022 Apr 13;12(8):1006. doi: 10.3390/ani12081006.
9
The effect of replacing sodium selenite with selenium-chitosan in laying hens on production performance, egg quality, egg selenium concentration, microbial population, immunological response, antioxidant enzymes, and fatty acid composition.在蛋鸡生产性能、蛋品质、蛋硒浓度、微生物种群、免疫反应、抗氧化酶和脂肪酸组成方面,用硒壳聚糖替代亚硒酸钠对其的影响。
Poult Sci. 2023 Oct;102(10):102983. doi: 10.1016/j.psj.2023.102983. Epub 2023 Jul 29.
10
Effect of benzoic acid, Enterococcus faecium, and essential oil complex on intestinal microbiota of laying hens under coccidia and Clostridium perfringens challenge.在球虫和魏氏梭菌攻毒下苯甲酸、粪肠球菌和精油复合物对蛋鸡肠道微生物群的影响。
Poult Sci. 2023 Apr;102(4):102490. doi: 10.1016/j.psj.2023.102490. Epub 2023 Jan 11.

引用本文的文献

1
Cinnamaldehyde Alleviates Salmonellosis in Chicks by Regulating Gut Health.肉桂醛通过调节肠道健康减轻雏鸡沙门氏菌病
Vet Sci. 2025 Mar 3;12(3):237. doi: 10.3390/vetsci12030237.
2
Comparative effects of selenium-enriched lactobacilli and selenium-enriched yeast on performance, egg selenium enrichment, antioxidant capacity, and ileal microbiota in laying hens.富硒乳酸菌和富硒酵母对蛋鸡生产性能、蛋硒富集、抗氧化能力及回肠微生物群的比较影响
J Anim Sci Biotechnol. 2025 Feb 19;16(1):27. doi: 10.1186/s40104-025-01160-6.
3
Unveiling the vital role of soil microorganisms in selenium cycling: a review.

本文引用的文献

1
Vitamin D Nutritional Status Affects Gut Health of -Challenged Laying Hens.维生素D营养状况影响应激蛋鸡的肠道健康。
Front Nutr. 2022 May 10;9:888580. doi: 10.3389/fnut.2022.888580. eCollection 2022.
2
Effects of Different Selenium Sources on the Laying Performance, Egg Quality, Antioxidant, and Immune Responses of Laying Hens under Normal and Cyclic High Temperatures.不同硒源对正常温度和周期性高温条件下蛋鸡产蛋性能、蛋品质、抗氧化及免疫反应的影响
Animals (Basel). 2022 Apr 13;12(8):1006. doi: 10.3390/ani12081006.
3
Intestinal Mucosal Immunity-Mediated Modulation of the Gut Microbiome by Oral Delivery of Against Pathogenesis in a Laying Hen Model.
揭示土壤微生物在硒循环中的重要作用:综述
Front Microbiol. 2024 Sep 11;15:1448539. doi: 10.3389/fmicb.2024.1448539. eCollection 2024.
4
The effect of peanut skins as a natural antimicrobial feed additive on ileal and cecal microbiota in broiler chickens inoculated with Salmonella enterica Enteritidis.花生皮作为一种天然抗菌饲料添加剂对感染肠炎沙门氏菌的肉鸡回肠和盲肠微生物群的影响。
Poult Sci. 2024 Nov;103(11):104159. doi: 10.1016/j.psj.2024.104159. Epub 2024 Aug 5.
5
Lactulose with synergists supplementation improving a health of chicks and reducing the environmental burden in poultry industry.补充增效剂的乳果糖可改善雏鸡健康并减轻家禽业的环境负担。
J Adv Vet Anim Res. 2024 Jun 10;11(2):429-438. doi: 10.5455/javar.2024.k792. eCollection 2024 Jun.
6
Trace Minerals in Laying Hen Diets and Their Effects on Egg Quality.产蛋鸡饲粮中的微量元素及其对鸡蛋品质的影响。
Biol Trace Elem Res. 2024 Dec;202(12):5664-5679. doi: 10.1007/s12011-024-04121-8. Epub 2024 Mar 1.
7
The Role of the Trace Element Selenium in Inflammatory Bowel Disease.微量元素硒在炎症性肠病中的作用。
Biol Trace Elem Res. 2024 Nov;202(11):4923-4931. doi: 10.1007/s12011-024-04074-y. Epub 2024 Feb 16.
8
Effects of nano-selenium on cecum microbial community and metabolomics in chickens challenged with Ochratoxin A.纳米硒对受赭曲霉毒素A攻击的鸡盲肠微生物群落和代谢组学的影响。
Front Vet Sci. 2023 Sep 5;10:1228360. doi: 10.3389/fvets.2023.1228360. eCollection 2023.
9
Deciphering the Association between Colonization and Microbiota Composition in the Intestine of Commercial Broilers.解析商品肉鸡肠道中定殖与微生物群组成之间的关联
Microorganisms. 2023 Jun 30;11(7):1724. doi: 10.3390/microorganisms11071724.
通过口服递送在蛋鸡模型中肠道黏膜免疫介导的肠道微生物群调节以对抗发病机制
Front Immunol. 2022 Mar 15;13:853954. doi: 10.3389/fimmu.2022.853954. eCollection 2022.
4
Selenium-enriched Bifidobacterium longum DD98 attenuates irinotecan-induced intestinal and hepatic toxicity in vitro and in vivo.富硒长双歧杆菌 DD98 体外和体内减轻伊立替康诱导的肠道和肝脏毒性。
Biomed Pharmacother. 2021 Nov;143:112192. doi: 10.1016/j.biopha.2021.112192. Epub 2021 Sep 25.
5
Vitamin K alleviates bone calcium loss caused by Salmonella Enteritidis through carboxylation of osteocalcin.维生素K通过骨钙素的羧化作用减轻肠炎沙门氏菌引起的骨钙流失。
J Anim Sci Biotechnol. 2021 Jul 13;12(1):80. doi: 10.1186/s40104-021-00604-z.
6
Dietary glycyl-glutamine supplementation ameliorates intestinal integrity, inflammatory response, and oxidative status in association with the gut microbiota in LPS-challenged piglets.饲粮甘氨酰-谷氨酰胺补充可改善 LPS 应激仔猪的肠道完整性、炎症反应和氧化状态,并与肠道微生物群有关。
Food Funct. 2021 Apr 21;12(8):3539-3551. doi: 10.1039/d0fo03080e. Epub 2021 Mar 29.
7
Change of Serum Metabolome and Cecal Microflora in Broiler Chickens Supplemented With Grape Seed Extracts.葡萄籽油对肉鸡血清代谢组和盲肠微生物菌群的影响
Front Immunol. 2020 Dec 8;11:610934. doi: 10.3389/fimmu.2020.610934. eCollection 2020.
8
Efficacy evaluation of selenium-enriched yeast in laying hens: effects on performance, egg quality, organ development, and selenium deposition.富硒酵母对蛋鸡生产性能、蛋品质、器官发育和硒沉积的影响评估。
Poult Sci. 2020 Nov;99(11):6267-6277. doi: 10.1016/j.psj.2020.07.041. Epub 2020 Aug 12.
9
Dietary supplementation with selenium-enriched earthworm powder improves antioxidative ability and immunity of laying hens.富硒蚯蚓粉饲料添加剂对蛋鸡抗氧化和免疫性能的影响。
Poult Sci. 2020 Nov;99(11):5344-5349. doi: 10.1016/j.psj.2020.07.030. Epub 2020 Aug 8.
10
Effect of dietary graded resistant potato starch levels on growth performance, plasma cytokines concentration, and intestinal health in meat ducks.日粮不同梯度抗性马铃薯淀粉水平对肉鸭生长性能、血浆细胞因子浓度和肠道健康的影响。
Poult Sci. 2019 Sep 1;98(9):3523-3532. doi: 10.3382/ps/pez186.