• 文献检索
  • 文档翻译
  • 深度研究
  • 学术资讯
  • Suppr Zotero 插件Zotero 插件
  • 邀请有礼
  • 套餐&价格
  • 历史记录
应用&插件
Suppr Zotero 插件Zotero 插件浏览器插件Mac 客户端Windows 客户端微信小程序
定价
高级版会员购买积分包购买API积分包
服务
文献检索文档翻译深度研究API 文档MCP 服务
关于我们
关于 Suppr公司介绍联系我们用户协议隐私条款
关注我们

Suppr 超能文献

核心技术专利:CN118964589B侵权必究
粤ICP备2023148730 号-1Suppr @ 2026

文献检索

告别复杂PubMed语法,用中文像聊天一样搜索,搜遍4000万医学文献。AI智能推荐,让科研检索更轻松。

立即免费搜索

文件翻译

保留排版,准确专业,支持PDF/Word/PPT等文件格式,支持 12+语言互译。

免费翻译文档

深度研究

AI帮你快速写综述,25分钟生成高质量综述,智能提取关键信息,辅助科研写作。

立即免费体验

具有免疫调节和血管生成特性的可注射生物活性玻璃/海藻酸钠水凝胶用于促进肌腱愈合。

Injectable bioactive glass/sodium alginate hydrogel with immunomodulatory and angiogenic properties for enhanced tendon healing.

作者信息

Xu Hongtao, Zhu Yanlun, Xu Jiankun, Tong Wenxue, Hu Shiwen, Chen Yi-Fan, Deng Shuai, Yao Hao, Li Jie, Lee Chien-Wei, Chan Hon Fai

机构信息

Musculoskeletal Research Laboratory, Department of Orthopedics and Traumatology The Chinese University of Hong Kong Hong Kong SAR China.

Innovative Orthopaedic Biomaterial and Drug Translational Research Laboratory, Li Ka Shing Institute of Health Sciences The Chinese University of Hong Kong Hong Kong SAR China.

出版信息

Bioeng Transl Med. 2022 Jun 3;8(1):e10345. doi: 10.1002/btm2.10345. eCollection 2023 Jan.

DOI:10.1002/btm2.10345
PMID:
36684098
原文链接:https://pmc.ncbi.nlm.nih.gov/articles/PMC9842034/
Abstract

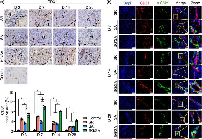
Tendon healing is a complex process involving inflammation, proliferation, and remodeling, eventually achieving a state of hypocellularity and hypovascularity. Currently, few treatments can satisfactorily restore the structure and function of native tendon. Bioactive glass (BG) has been shown to possess immunomodulatory and angiogenic properties. In this study, we investigated whether an injectable hydrogel fabricated of BG and sodium alginate (SA) could be applied to enhance tenogenesis following suture repair of injured tendon. We demonstrated that BG/SA hydrogel significantly accelerated tenogenesis without inducing heterotopic ossification based on histological analysis. The therapeutic effect could attribute to increased angiogenesis and M1 to M2 phenotypic switch of macrophages within 7 days post-surgery. Morphological characterization demonstrated that BG/SA hydrogel partially reverted the pathological changes of Achilles tendon, including increased length and cross-sectional area (CSA). Finally, biomechanical test showed that BG/SA hydrogel significantly improved ultimate load, failure stress, and tensile modulus of the repaired tendon. In conclusion, administration of an injectable BG/SA hydrogel can be a novel and promising therapeutic approach to augment Achilles tendon healing in conjunction with surgical intervention.

摘要

肌腱愈合是一个复杂的过程,涉及炎症、增殖和重塑,最终达到细胞减少和血管减少的状态。目前,很少有治疗方法能令人满意地恢复天然肌腱的结构和功能。生物活性玻璃(BG)已被证明具有免疫调节和血管生成特性。在本研究中,我们调查了由BG和海藻酸钠(SA)制成的可注射水凝胶是否可用于增强损伤肌腱缝合修复后的腱形成。基于组织学分析,我们证明BG/SA水凝胶显著加速了腱形成,且未诱导异位骨化。治疗效果可归因于术后7天内血管生成增加以及巨噬细胞从M1型向M2型的表型转变。形态学特征表明,BG/SA水凝胶部分逆转了跟腱的病理变化,包括长度和横截面积(CSA)增加。最后,生物力学测试表明,BG/SA水凝胶显著提高了修复肌腱的极限负荷、破坏应力和拉伸模量。总之,注射BG/SA水凝胶可能是一种与手术干预相结合增强跟腱愈合的新颖且有前景的治疗方法。

https://cdn.ncbi.nlm.nih.gov/pmc/blobs/ca25/9842034/a77c698ed761/BTM2-8-e10345-g003.jpg
https://cdn.ncbi.nlm.nih.gov/pmc/blobs/ca25/9842034/1110e932f044/BTM2-8-e10345-g001.jpg
https://cdn.ncbi.nlm.nih.gov/pmc/blobs/ca25/9842034/54420eee74d5/BTM2-8-e10345-g002.jpg
https://cdn.ncbi.nlm.nih.gov/pmc/blobs/ca25/9842034/9fd2480a5712/BTM2-8-e10345-g004.jpg
https://cdn.ncbi.nlm.nih.gov/pmc/blobs/ca25/9842034/551294cf92fd/BTM2-8-e10345-g006.jpg
https://cdn.ncbi.nlm.nih.gov/pmc/blobs/ca25/9842034/44a3ee2eb2c9/BTM2-8-e10345-g008.jpg
https://cdn.ncbi.nlm.nih.gov/pmc/blobs/ca25/9842034/79149b16f7eb/BTM2-8-e10345-g007.jpg
https://cdn.ncbi.nlm.nih.gov/pmc/blobs/ca25/9842034/8407a8531ac7/BTM2-8-e10345-g005.jpg
https://cdn.ncbi.nlm.nih.gov/pmc/blobs/ca25/9842034/a77c698ed761/BTM2-8-e10345-g003.jpg
https://cdn.ncbi.nlm.nih.gov/pmc/blobs/ca25/9842034/1110e932f044/BTM2-8-e10345-g001.jpg
https://cdn.ncbi.nlm.nih.gov/pmc/blobs/ca25/9842034/54420eee74d5/BTM2-8-e10345-g002.jpg
https://cdn.ncbi.nlm.nih.gov/pmc/blobs/ca25/9842034/9fd2480a5712/BTM2-8-e10345-g004.jpg
https://cdn.ncbi.nlm.nih.gov/pmc/blobs/ca25/9842034/551294cf92fd/BTM2-8-e10345-g006.jpg
https://cdn.ncbi.nlm.nih.gov/pmc/blobs/ca25/9842034/44a3ee2eb2c9/BTM2-8-e10345-g008.jpg
https://cdn.ncbi.nlm.nih.gov/pmc/blobs/ca25/9842034/79149b16f7eb/BTM2-8-e10345-g007.jpg
https://cdn.ncbi.nlm.nih.gov/pmc/blobs/ca25/9842034/8407a8531ac7/BTM2-8-e10345-g005.jpg
https://cdn.ncbi.nlm.nih.gov/pmc/blobs/ca25/9842034/a77c698ed761/BTM2-8-e10345-g003.jpg

相似文献

1
Injectable bioactive glass/sodium alginate hydrogel with immunomodulatory and angiogenic properties for enhanced tendon healing.具有免疫调节和血管生成特性的可注射生物活性玻璃/海藻酸钠水凝胶用于促进肌腱愈合。
Bioeng Transl Med. 2022 Jun 3;8(1):e10345. doi: 10.1002/btm2.10345. eCollection 2023 Jan.
2
Bioactive glass-elicited stem cell-derived extracellular vesicles regulate M2 macrophage polarization and angiogenesis to improve tendon regeneration and functional recovery.生物活性玻璃诱导的干细胞衍生细胞外囊泡调节 M2 巨噬细胞极化和血管生成,以改善肌腱再生和功能恢复。
Biomaterials. 2023 Mar;294:121998. doi: 10.1016/j.biomaterials.2023.121998. Epub 2023 Jan 10.
3
Modulating degradation of sodium alginate/bioglass hydrogel for improving tissue infiltration and promoting wound healing.调节海藻酸钠/生物玻璃水凝胶的降解以改善组织浸润并促进伤口愈合。
Bioact Mater. 2021 Apr 6;6(11):3692-3704. doi: 10.1016/j.bioactmat.2021.03.038. eCollection 2021 Nov.
4
Modulation of macrophages by bioactive glass/sodium alginate hydrogel is crucial in skin regeneration enhancement.生物活性玻璃/海藻酸钠水凝胶对巨噬细胞的调节在增强皮肤再生中至关重要。
Biomaterials. 2020 Oct;256:120216. doi: 10.1016/j.biomaterials.2020.120216. Epub 2020 Jun 24.
5
Sodium alginate-bioglass-encapsulated hAECs restore ovarian function in premature ovarian failure by stimulating angiogenic factor secretion.海藻酸钠-生物玻璃包裹的 hAECs 通过刺激血管生成因子的分泌来恢复卵巢早衰小鼠的卵巢功能。
Stem Cell Res Ther. 2021 Apr 1;12(1):223. doi: 10.1186/s13287-021-02280-2.
6
Incorporation of Bioglass Improved the Mechanical Stability and Bioactivity of Alginate/Carboxymethyl Chitosan Hydrogel Wound Dressing.生物玻璃的掺入提高了藻酸盐/羧甲基壳聚糖水凝胶伤口敷料的机械稳定性和生物活性。
ACS Appl Bio Mater. 2021 Feb 15;4(2):1677-1692. doi: 10.1021/acsabm.0c01477. Epub 2021 Jan 20.
7
Multilayer Injectable Hydrogel System Sequentially Delivers Bioactive Substances for Each Wound Healing Stage.多层注射水凝胶系统依次递呈生物活性物质以适应每个伤口愈合阶段。
ACS Appl Mater Interfaces. 2020 Jul 1;12(26):29787-29806. doi: 10.1021/acsami.0c06360. Epub 2020 Jun 18.
8
Augmentation of tendon healing with an injectable tendon hydrogel in a rat Achilles tendon model.在大鼠跟腱模型中,可注射肌腱水凝胶增强肌腱愈合。
Plast Reconstr Surg. 2014 May;133(5):645e-653e. doi: 10.1097/PRS.0000000000000106.
9
A Bioactive Injectable Hydrogel Regulates Tumor Metastasis and Wound Healing for Melanoma via NIR-Light Triggered Hyperthermia.一种基于近红外光触发的热疗实现肿瘤转移调控和创伤愈合的生物活性可注射水凝胶用于治疗黑色素瘤。
Adv Sci (Weinh). 2024 Jul;11(26):e2402208. doi: 10.1002/advs.202402208. Epub 2024 May 5.
10
Preparation and characterization of a self-crosslinking sodium alginate-bioactive glass sponge.自交联海藻酸钠-生物活性玻璃海绵的制备与表征。
J Biomed Mater Res B Appl Biomater. 2023 Jan;111(1):173-183. doi: 10.1002/jbm.b.35143. Epub 2022 Aug 8.

引用本文的文献

1
Healing of tendon-related diseases: insights from macrophage regulation.肌腱相关疾病的愈合:巨噬细胞调节的见解
Mil Med Res. 2025 Aug 4;12(1):45. doi: 10.1186/s40779-025-00635-x.
2
Injectable composite microspheres/hydrogel membranes for Achilles tendon regeneration.用于跟腱再生的可注射复合微球/水凝胶膜
Mater Today Bio. 2025 Jul 23;34:102129. doi: 10.1016/j.mtbio.2025.102129. eCollection 2025 Oct.
3
Bioglasses Versus Bioactive Calcium Phosphate Derivatives as Advanced Ceramics in Tissue Engineering: Comparative and Comprehensive Study, Current Trends, and Innovative Solutions.

本文引用的文献

1
Adipose-derived mesenchymal stromal cell-derived exosomes promote tendon healing by activating both SMAD1/5/9 and SMAD2/3.脂肪间充质基质细胞衍生的外泌体通过激活 SMAD1/5/9 和 SMAD2/3 促进肌腱愈合。
Stem Cell Res Ther. 2021 Jun 10;12(1):338. doi: 10.1186/s13287-021-02410-w.
2
Functional regeneration and repair of tendons using biomimetic scaffolds loaded with recombinant periostin.利用负载重组骨粘连蛋白的仿生支架实现肌腱的功能再生和修复。
Nat Commun. 2021 Feb 26;12(1):1293. doi: 10.1038/s41467-021-21545-1.
3
Bioactive glasses and electrospun composites that release cobalt to stimulate the HIF pathway for wound healing applications.
生物玻璃与生物活性磷酸钙衍生物作为组织工程中的先进陶瓷:比较与综合研究、当前趋势及创新解决方案
J Funct Biomater. 2025 May 3;16(5):161. doi: 10.3390/jfb16050161.
4
3D-printed PCL scaffolds combined with injectable sodium alginate/magnesium-doped mesoporous bioactive glass nanosphere hydrogel for meniscus regeneration: In vitro, In vivo, and multiomics-based therapeutic analyses.3D打印聚己内酯支架与可注射海藻酸钠/镁掺杂介孔生物活性玻璃纳米球水凝胶联合用于半月板再生:体外、体内及基于多组学的治疗分析
Bioact Mater. 2025 Feb 20;48:313-335. doi: 10.1016/j.bioactmat.2025.02.016. eCollection 2025 Jun.
5
Understanding Tendon Fibroblast Biology and Heterogeneity.了解肌腱成纤维细胞生物学及异质性。
Biomedicines. 2024 Apr 12;12(4):859. doi: 10.3390/biomedicines12040859.
6
A Double Cross-Linked Injectable Hydrogel Derived from Muscular Decellularized Matrix Promotes Myoblast Proliferation and Myogenic Differentiation.一种源自肌肉脱细胞基质的双交联可注射水凝胶促进成肌细胞增殖和肌源性分化。
Materials (Basel). 2023 Jul 29;16(15):5335. doi: 10.3390/ma16155335.
7
Structures, Properties, and Bioengineering Applications of Alginates and Hyaluronic Acid.海藻酸盐和透明质酸的结构、性质及生物工程应用
Polymers (Basel). 2023 Apr 30;15(9):2149. doi: 10.3390/polym15092149.
8
Oral Delivery of Bioactive Glass-Loaded Core-Shell Hydrogel Microspheres for Effective Treatment of Inflammatory Bowel Disease.载有生物活性玻璃的核壳水凝胶微球的口服给药用于治疗炎症性肠病的有效方法。
Adv Sci (Weinh). 2023 Jun;10(18):e2207418. doi: 10.1002/advs.202207418. Epub 2023 Apr 24.
9
Tissue engineering modalities in skeletal muscles: focus on angiogenesis and immunomodulation properties.组织工程学在骨骼肌中的应用模式:关注血管生成和免疫调节特性。
Stem Cell Res Ther. 2023 Apr 15;14(1):90. doi: 10.1186/s13287-023-03310-x.
10
Applications of functionally-adapted hydrogels in tendon repair.功能适应性水凝胶在肌腱修复中的应用。
Front Bioeng Biotechnol. 2023 Feb 2;11:1135090. doi: 10.3389/fbioe.2023.1135090. eCollection 2023.
可释放钴以刺激低氧诱导因子(HIF)通路用于伤口愈合的生物活性玻璃和电纺复合材料。
Biomater Res. 2021 Jan 15;25(1):1. doi: 10.1186/s40824-020-00202-6.
4
Modulation of macrophages by bioactive glass/sodium alginate hydrogel is crucial in skin regeneration enhancement.生物活性玻璃/海藻酸钠水凝胶对巨噬细胞的调节在增强皮肤再生中至关重要。
Biomaterials. 2020 Oct;256:120216. doi: 10.1016/j.biomaterials.2020.120216. Epub 2020 Jun 24.
5
Evaluating the Effect of Non-cellular Bioactive Glass-Containing Scaffolds on Osteogenesis and Angiogenesis in Animal Bone Defect Models.评估含无细胞生物活性玻璃支架对动物骨缺损模型中骨生成和血管生成的影响。
Front Bioeng Biotechnol. 2020 May 14;8:430. doi: 10.3389/fbioe.2020.00430. eCollection 2020.
6
Myeloid Cell-Derived TGFβ Signaling Regulates ECM Deposition in Mammary Carcinoma via Adenosine-Dependent Mechanisms.髓系细胞衍生的 TGFβ 信号通过腺苷依赖的机制调节乳腺癌中的 ECM 沉积。
Cancer Res. 2020 Jun 15;80(12):2628-2638. doi: 10.1158/0008-5472.CAN-19-3954. Epub 2020 Apr 20.
7
Bioglass promotes wound healing through modulating the paracrine effects between macrophages and repairing cells.生物玻璃通过调节巨噬细胞与修复细胞之间的旁分泌作用促进伤口愈合。
J Mater Chem B. 2017 Jul 14;5(26):5240-5250. doi: 10.1039/c7tb01211j. Epub 2017 Jun 19.
8
Tendon and ligament mechanical loading in the pathogenesis of inflammatory arthritis.肌腱和韧带在炎症性关节炎发病机制中的力学加载。
Nat Rev Rheumatol. 2020 Apr;16(4):193-207. doi: 10.1038/s41584-019-0364-x. Epub 2020 Feb 20.
9
The shift in macrophages polarisation after tendon injury: A systematic review.肌腱损伤后巨噬细胞极化的转变:一项系统综述。
J Orthop Translat. 2019 Dec 24;21:24-34. doi: 10.1016/j.jot.2019.11.009. eCollection 2020 Mar.
10
Adipose-derived stem cells improve tendon repair and prevent ectopic ossification in tendinopathy by inhibiting inflammation and inducing neovascularization in the early stage of tendon healing.脂肪来源干细胞通过在肌腱愈合早期抑制炎症和诱导新血管形成,改善肌腱修复并预防肌腱病中的异位骨化。
Regen Ther. 2020 Jan 17;14:103-110. doi: 10.1016/j.reth.2019.12.003. eCollection 2020 Jun.