Suppr超能文献

单细胞转录组学和机器学习整合预测乳腺癌预后:基于自然杀伤细胞相关基因的研究。

Integrating single-cell transcriptomics and machine learning to predict breast cancer prognosis: A study based on natural killer cell-related genes.

机构信息

Department of Thyroid and Breast Surgery, Ningbo Hospital of TCM Affiliated to Zhejiang Chinese Medicine University, Ningbo City, Zhejiang Province, China.

出版信息

J Cell Mol Med. 2024 Aug;28(15):e18549. doi: 10.1111/jcmm.18549.

Abstract

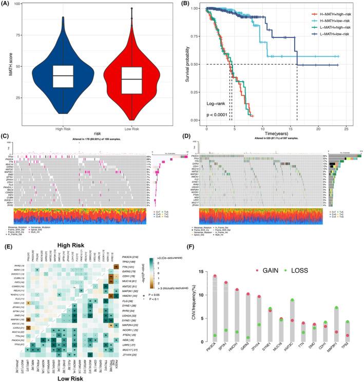
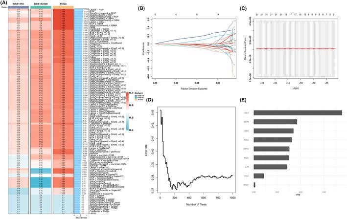
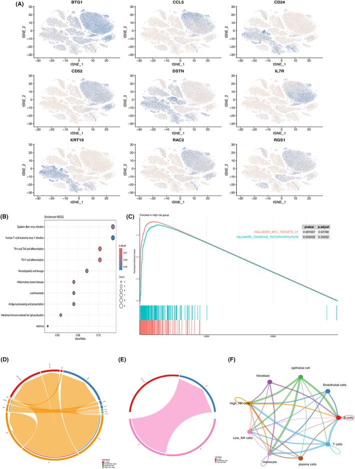
Breast cancer (BC) is the most commonly diagnosed cancer in women globally. Natural killer (NK) cells play a vital role in tumour immunosurveillance. This study aimed to establish a prognostic model using NK cell-related genes (NKRGs) by integrating single-cell transcriptomic data with machine learning. We identified 44 significantly expressed NKRGs involved in cytokine and T cell-related functions. Using 101 machine learning algorithms, the Lasso + RSF model showed the highest predictive accuracy with nine key NKRGs. We explored cell-to-cell communication using CellChat, assessed immune-related pathways and tumour microenvironment with gene set variation analysis and ssGSEA, and observed immune components by HE staining. Additionally, drug activity predictions identified potential therapies, and gene expression validation through immunohistochemistry and RNA-seq confirmed the clinical applicability of NKRGs. The nomogram showed high concordance between predicted and actual survival, linking higher tumour purity and risk scores to a reduced immune score. This NKRG-based model offers a novel approach for risk assessment and personalized treatment in BC, enhancing the potential of precision medicine.

摘要

乳腺癌(BC)是全球女性最常见的癌症。自然杀伤(NK)细胞在肿瘤免疫监测中起着至关重要的作用。本研究旨在通过整合单细胞转录组数据和机器学习,利用 NK 细胞相关基因(NKRG)建立一个预后模型。我们鉴定了 44 个与细胞因子和 T 细胞相关功能相关的显著表达的 NKRG。使用 101 种机器学习算法,Lasso+RSF 模型显示出最高的预测准确性,有九个关键的 NKRG。我们使用 CellChat 探索细胞间通讯,使用基因集变异分析和 ssGSEA 评估免疫相关途径和肿瘤微环境,并通过 HE 染色观察免疫成分。此外,药物活性预测确定了潜在的治疗方法,免疫组织化学和 RNA-seq 验证了 NKRG 的临床适用性。列线图显示预测和实际生存之间具有较高的一致性,较高的肿瘤纯度和风险评分与较低的免疫评分相关。该基于 NKRG 的模型为 BC 的风险评估和个性化治疗提供了一种新方法,增强了精准医学的潜力。

https://cdn.ncbi.nlm.nih.gov/pmc/blobs/4262/11298315/d910c836f324/JCMM-28-e18549-g001.jpg

文献检索

告别复杂PubMed语法,用中文像聊天一样搜索,搜遍4000万医学文献。AI智能推荐,让科研检索更轻松。

立即免费搜索

文件翻译

保留排版,准确专业,支持PDF/Word/PPT等文件格式,支持 12+语言互译。

免费翻译文档

深度研究

AI帮你快速写综述,25分钟生成高质量综述,智能提取关键信息,辅助科研写作。

立即免费体验