Suppr超能文献

confinement 控制着细胞对流体力的定向响应。

Confinement controls the directional cell responses to fluid forces.

机构信息

Department of Chemical Engineering, Auburn University, Auburn, AL 36849, USA.

Department of Drug Discovery and Development, Harrison College of Pharmacy, Auburn University, Auburn, AL 36849, USA.

出版信息

Cell Rep. 2024 Sep 24;43(9):114692. doi: 10.1016/j.celrep.2024.114692. Epub 2024 Aug 28.

Abstract

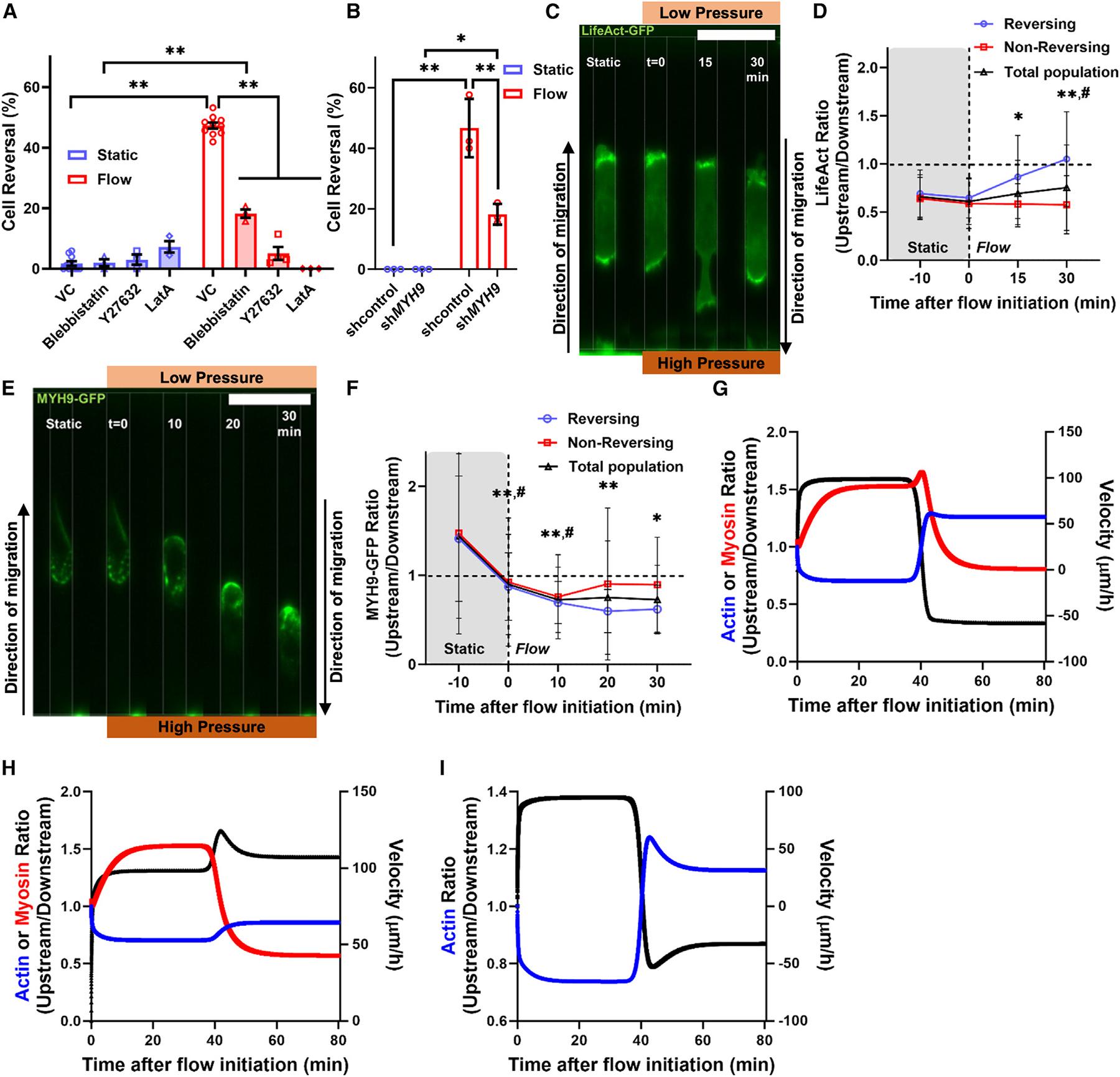
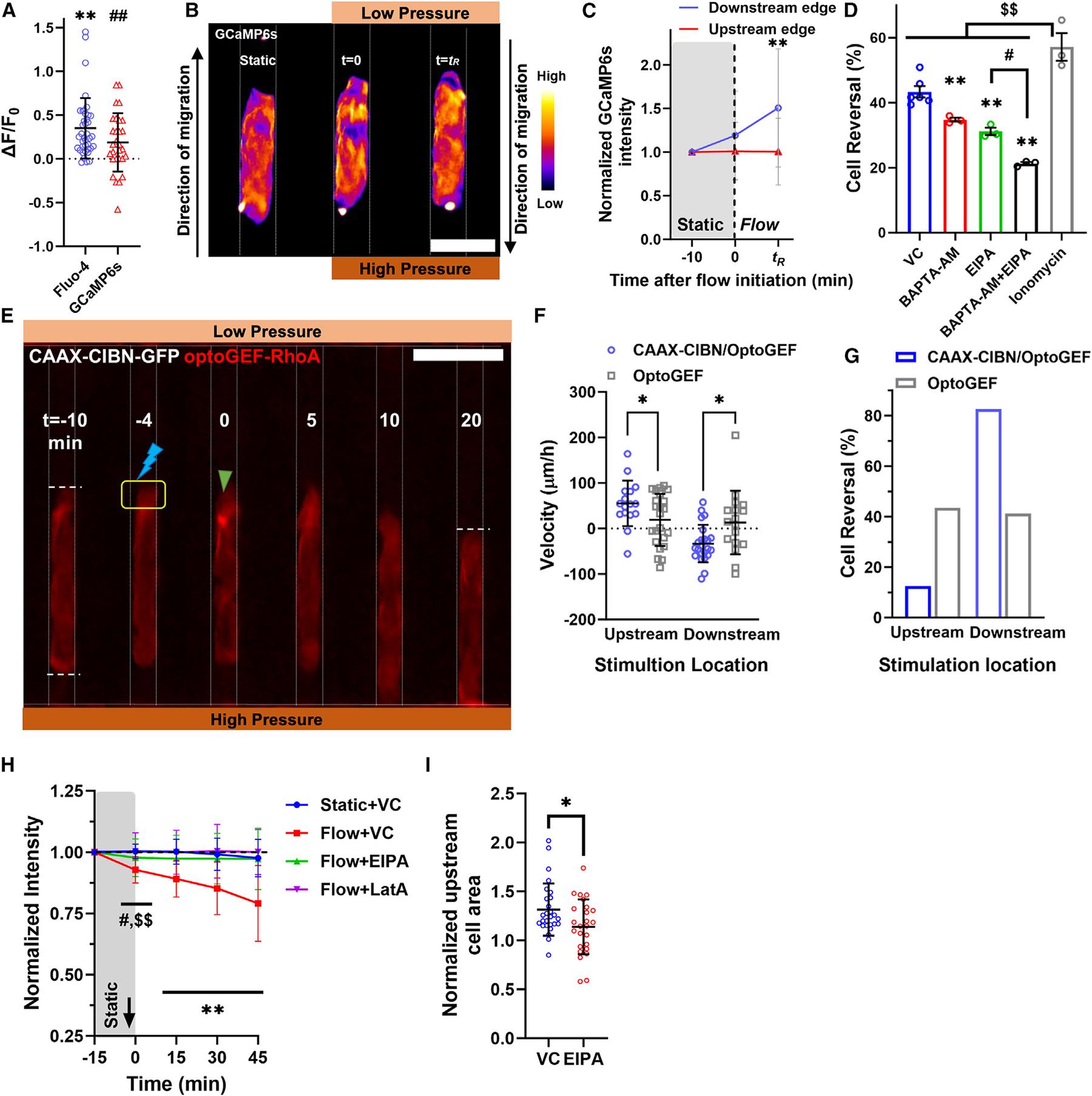
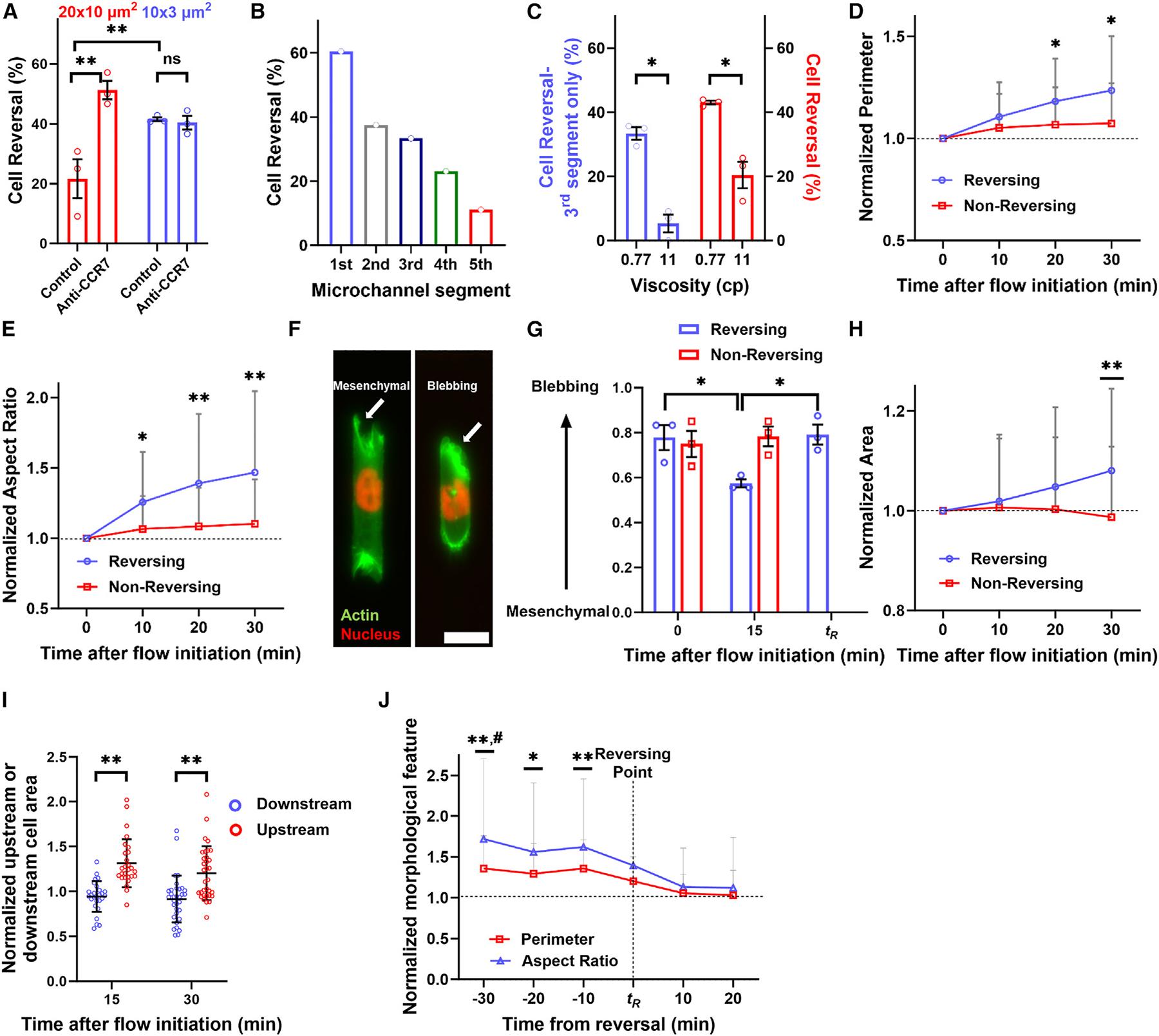
Our understanding of how fluid forces influence cell migration in confining environments remains limited. By integrating microfluidics with live-cell imaging, we demonstrate that cells in tightly-but not moderately-confined spaces reverse direction and move upstream upon exposure to fluid forces. This fluid force-induced directional change occurs less frequently when cells display diminished mechanosensitivity, experience elevated hydraulic resistance, or sense a chemical gradient. Cell reversal requires actin polymerization to the new cell front, as shown mathematically and experimentally. Actin polymerization is necessary for the fluid force-induced activation of NHE1, which cooperates with calcium to induce upstream migration. Calcium levels increase downstream, mirroring the subcellular distribution of myosin IIA, whose activation enhances upstream migration. Reduced lamin A/C levels promote downstream migration of metastatic tumor cells by preventing cell polarity establishment and intracellular calcium rise. This mechanism could allow cancer cells to evade high-pressure environments, such as the primary tumor.

摘要

我们对于流体力学如何影响受限环境下细胞迁移的理解仍然有限。通过将微流控技术与活细胞成像相结合,我们证明了在受到流体力学作用时,处于紧密而非适度受限空间的细胞会改变方向并向上游移动。当细胞的机械敏感性降低、液压阻力升高或感知到化学梯度时,这种流体力诱导的方向变化发生的频率较低。细胞反转需要肌动蛋白聚合到新的细胞前缘,这在数学和实验上都得到了证明。肌动蛋白聚合对于流体力诱导的 NHE1 激活是必要的,NHE1 与钙合作诱导上游迁移。钙水平在下游增加,与肌球蛋白 IIA 的亚细胞分布相呼应,肌球蛋白 IIA 的激活增强了上游迁移。减少核纤层蛋白 A/C 水平可以通过防止细胞极性建立和细胞内钙升高来促进转移性肿瘤细胞的下游迁移。这种机制可以使癌细胞逃避高压环境,如原发性肿瘤。

https://cdn.ncbi.nlm.nih.gov/pmc/blobs/f14a/11495937/60a67f483c4f/nihms-2025364-f0002.jpg

文献检索

告别复杂PubMed语法,用中文像聊天一样搜索,搜遍4000万医学文献。AI智能推荐,让科研检索更轻松。

立即免费搜索

文件翻译

保留排版,准确专业,支持PDF/Word/PPT等文件格式,支持 12+语言互译。

免费翻译文档

深度研究

AI帮你快速写综述,25分钟生成高质量综述,智能提取关键信息,辅助科研写作。

立即免费体验