Suppr超能文献

通过机器学习和生物信息学方法识别脓毒症相关脑病的生物标志物。

Identification of sepsis-associated encephalopathy biomarkers through machine learning and bioinformatics approaches.

作者信息

Lei Jingchao, Zhai Jia, Qi Jing, Sun Chuanzheng

机构信息

Department of Emergency, The Third Xiangya Hospital of Central South University, Changsha, 410013, China.

出版信息

Sci Rep. 2024 Dec 30;14(1):31717. doi: 10.1038/s41598-024-82885-8.

Abstract

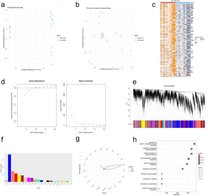
Sepsis-associated encephalopathy (SAE) is common in septic patients, characterized by acute and long-term cognitive impairment, and is associated with higher mortality. This study aimed to identify SAE-related biomarkers and evaluate their diagnostic potential. We analyzed three SAE-related sequencing datasets, using two as training sets and one as a validation set. Weighted Gene Co-expression Network Analysis and four machine learning methods-Elastic Net regression, LASSO, random forest, and XGBoost-were employed, dentifying 18 biomarkers with significant expression changes. External validation and in vitro experiments confirmed the differential expression of these biomarkers. These findings provide insights into SAE pathogenesis and suggest potential therapeutic targets.

摘要

脓毒症相关脑病(SAE)在脓毒症患者中很常见,其特征为急性和长期认知障碍,并与较高的死亡率相关。本研究旨在识别与SAE相关的生物标志物并评估其诊断潜力。我们分析了三个与SAE相关的测序数据集,将其中两个作为训练集,一个作为验证集。采用加权基因共表达网络分析和四种机器学习方法——弹性网络回归、套索回归、随机森林和XGBoost,确定了18个具有显著表达变化的生物标志物。外部验证和体外实验证实了这些生物标志物的差异表达。这些发现为SAE的发病机制提供了见解,并提示了潜在的治疗靶点。

https://cdn.ncbi.nlm.nih.gov/pmc/blobs/373d/11685593/18b9b4123edd/41598_2024_82885_Fig1_HTML.jpg

文献检索

告别复杂PubMed语法,用中文像聊天一样搜索,搜遍4000万医学文献。AI智能推荐,让科研检索更轻松。

立即免费搜索

文件翻译

保留排版,准确专业,支持PDF/Word/PPT等文件格式,支持 12+语言互译。

免费翻译文档

深度研究

AI帮你快速写综述,25分钟生成高质量综述,智能提取关键信息,辅助科研写作。

立即免费体验