Suppr超能文献

醋酸锶和硝酸银联合应用对种植体周围环境的双重抗菌及软组织整合作用:来自多物种生物膜和三维共培养模型的见解

Dual Antibacterial and Soft-Tissue-Integrative Effect of Combined Strontium Acetate and Silver Nitrate on Peri-Implant Environment: Insights from Multispecies Biofilms and a 3D Coculture Model.

作者信息

Kheirmand-Parizi Marjan, Doll-Nikutta Katharina, Mikolai Carina, Wirth Dagmar, Menzel Henning, Stiesch Meike

机构信息

Department of Prosthetic Dentistry and Biomedical Materials Science, Hannover Medical School, Carl-Neuberg-Strasse 1, 30625 Hannover, Germany.

Lower Saxony Center for Biomedical Engineering, Implant Research and Development (NIFE), Stadtfelddamm 34, 30625 Hannover, Germany.

出版信息

ACS Appl Mater Interfaces. 2025 May 7;17(18):26282-26295. doi: 10.1021/acsami.5c01093. Epub 2025 Apr 22.

Abstract

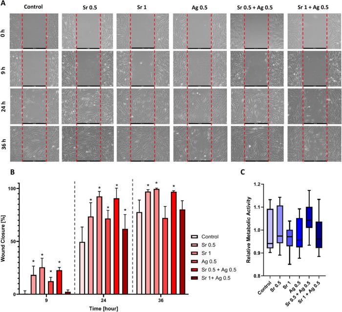
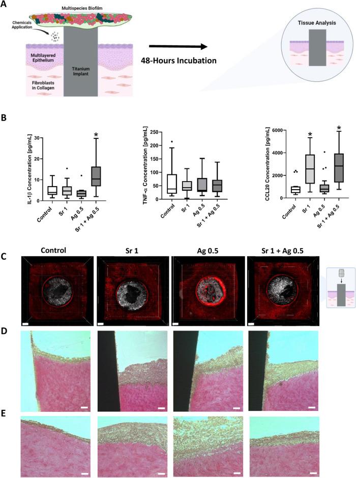
Creation of a biological seal and efficient antibacterial qualities in the peri-implant environment is essential for the success of dental implants. Therefore, novel multifunctional strategies are being developed to address these issues, aiming at the simultaneous improvement of tissue integration and hindering pathological biofilm formation. In this study, we investigated the effect of tissue-promotive strontium acetate (SrAc), antibacterial silver nitrate (AgNO), and their combination on oral soft tissue cells and an oral multispecies biofilm not only in monoculture setups but also in a three-dimensional (3D) implant-tissue-oral bacterial-biofilm model (INTERbACT model) that takes the naturally occurring interactions into account. Application of SrAc led to improved fibroblast migration in the monoculture setting, without impairment of metabolic activity, even upon additional AgNO administration. Notably, the combined treatment of SrAc and AgNO resulted in a synergistic antibacterial effect during biofilm formation as well as on early matured biofilms. Most interestingly, the antibacterial effect of the combined treatment was even further enhanced within the coculture setup leading to increased bacterial death and decreased biofilm volume. The 3D tissue in the coculture setup underwent the combined treatment with a notable rise in CCL20 and IL-1β levels. Histologically, only the AgNO-treated groups exhibited damage to the integrity of the epithelial barrier. Therefore, the results of this study demonstrated promising dual antibacterial and tissue-integrative characteristics of combined AgNO and SrAc in the dental implant environment. Additionally, the study emphasizes the importance of considering naturally occurring tissue-bacteria interactions for reliable testing of novel implant materials.

摘要

在种植体周围环境中形成生物密封并具备高效抗菌特性对于牙种植体的成功至关重要。因此,正在开发新的多功能策略来解决这些问题,旨在同时改善组织整合并阻碍病理性生物膜形成。在本研究中,我们不仅在单一培养设置中,而且在考虑了自然发生相互作用的三维(3D)种植体 - 组织 - 口腔细菌 - 生物膜模型(INTERbACT模型)中,研究了促组织生长的醋酸锶(SrAc)、抗菌的硝酸银(AgNO)及其组合对口腔软组织细胞和口腔多物种生物膜的影响。在单一培养环境中,SrAc的应用导致成纤维细胞迁移改善,即使在额外施用AgNO的情况下,代谢活性也未受损。值得注意的是,SrAc和AgNO的联合处理在生物膜形成过程以及早期成熟生物膜上产生了协同抗菌作用。最有趣的是,联合处理的抗菌效果在共培养设置中甚至进一步增强,导致细菌死亡增加和生物膜体积减小。共培养设置中的3D组织接受联合处理后,CCL20和IL - 1β水平显著升高。组织学上,只有AgNO处理组的上皮屏障完整性出现损伤。因此,本研究结果证明了在牙种植体环境中联合使用AgNO和SrAc具有良好的双重抗菌和组织整合特性。此外,该研究强调了考虑自然发生的组织 - 细菌相互作用对于新型种植材料可靠测试的重要性。

https://cdn.ncbi.nlm.nih.gov/pmc/blobs/ff19/12067368/4d045bb13ab9/am5c01093_0001.jpg

文献检索

告别复杂PubMed语法,用中文像聊天一样搜索,搜遍4000万医学文献。AI智能推荐,让科研检索更轻松。

立即免费搜索

文件翻译

保留排版,准确专业,支持PDF/Word/PPT等文件格式,支持 12+语言互译。

免费翻译文档

深度研究

AI帮你快速写综述,25分钟生成高质量综述,智能提取关键信息,辅助科研写作。

立即免费体验