Leonardy Simone, Freymark Gerald, Hebener Sabrina, Ellehauge Eva, Søgaard-Andersen Lotte
Department of Ecophysiology, Max Planck Institute for Terrestrial Microbiology, Marburg, Germany.
EMBO J. 2007 Oct 31;26(21):4433-44. doi: 10.1038/sj.emboj.7601877. Epub 2007 Oct 11.
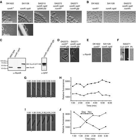
Myxococcus xanthus cells harbor two motility machineries, type IV pili (Tfp) and the A-engine. During reversals, the two machineries switch polarity synchronously. We present a mechanism that synchronizes this polarity switching. We identify the required for motility response regulator (RomR) as essential for A-motility. RomR localizes in a bipolar, asymmetric pattern with a large cluster at the lagging cell pole. The large RomR cluster relocates to the new lagging pole in parallel with cell reversals. Dynamic RomR localization is essential for cell reversals, suggesting that RomR relocalization induces the polarity switching of the A-engine. The analysis of RomR mutants shows that the output domain targets RomR to the poles and the receiver domain is essential for dynamic localization. The small GTPase MglA establishes correct RomR polarity, and the Frz two-component system regulates dynamic RomR localization. FrzS localizes with Tfp at the leading pole and relocates in an Frz-dependent manner to the opposite pole during reversals; FrzS and RomR localize and oscillate independently. The Frz system synchronizes these oscillations and thus the synchronous polarity switching of the motility machineries.
黄色黏球菌细胞拥有两种运动机制,即IV型菌毛(Tfp)和A发动机。在反转过程中,这两种机制会同步切换极性。我们提出了一种使这种极性切换同步的机制。我们确定运动反应调节因子(RomR)对于A运动性至关重要。RomR以双极、不对称的模式定位,在滞后细胞极有一个大的簇。随着细胞反转,大的RomR簇平行迁移到新的滞后极。动态的RomR定位对于细胞反转至关重要,这表明RomR重新定位诱导了A发动机的极性切换。对RomR突变体的分析表明,输出结构域将RomR靶向到细胞极,而接收结构域对于动态定位至关重要。小GTP酶MglA建立正确的RomR极性,而Frz双组分系统调节RomR的动态定位。FrzS与Tfp一起定位于前端极,并在反转过程中以依赖于Frz的方式迁移到相对的极;FrzS和RomR独立定位并振荡。Frz系统使这些振荡同步,从而使运动机制的极性同步切换。