Lin Li-Ling, Huang Hsuan-Cheng, Ogihara Satoshi, Wang Jin-Town, Wu Meng-Chuan, McNeil Paul L, Chen Chiung-Nien, Juan Hsueh-Fen
Institute of Molecular and Cellular Biology and Department of Life Science, National Taiwan University, Taipei 106, Taiwan.
Institute of Biomedical Informatics, Center for Systems and Synthetic Biology, National Yang-Ming University, Taipei 112, Taiwan.
Int J Mol Sci. 2012;13(8):10176-10192. doi: 10.3390/ijms130810176. Epub 2012 Aug 15.
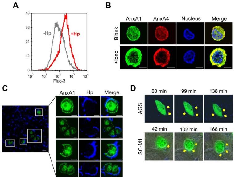
Helicobacter pylori (H. pylori), the human stomach pathogen, lives on the inner surface of the stomach and causes chronic gastritis, peptic ulcer, and gastric cancer. Plasma membrane repair response is a matter of life and death for human cells against physical and biological damage. We here test the hypothesis that H. pylori also causes plasma membrane disruption injury, and that not only a membrane repair response but also a cell proliferation response are thereby activated. Vacuolating cytotoxin A (VacA) and cytotoxin-associated gene A (CagA) have been considered to be major H. pylori virulence factors. Gastric cancer cells were infected with H. pylori wild type (vacA+/cagA+), single mutant (ΔvacA or ΔcagA) or double mutant (ΔvacA/ΔcagA) strains and plasma membrane disruption events and consequent activation of membrane repair components monitored. H. pylori disrupts the host cell plasma membrane, allowing localized dye and extracellular Ca(2+) influx. Ca(2+)-triggered members of the annexin family, A1 and A4, translocate, in response to injury, to the plasma membrane, and cell surface expression of an exocytotic maker of repair, LAMP-2, increases. Additional forms of plasma membrane disruption, unrelated to H. pylori exposure, also promote host cell proliferation. We propose that H. pylori activation of a plasma membrane repair is pro-proliferative. This study might therefore provide new insight into potential mechanisms of H. pylori-induced gastric carcinogenesis.
幽门螺杆菌是人类胃部病原体,寄生于胃内表面,可引发慢性胃炎、消化性溃疡和胃癌。质膜修复反应对于人类细胞抵御物理和生物损伤而言关乎生死。我们在此检验以下假设:幽门螺杆菌也会导致质膜破坏损伤,不仅会激活膜修复反应,还会激活细胞增殖反应。空泡毒素A(VacA)和细胞毒素相关基因A(CagA)被认为是幽门螺杆菌的主要毒力因子。用幽门螺杆菌野生型(vacA+/cagA+)、单突变体(ΔvacA或ΔcagA)或双突变体(ΔvacA/ΔcagA)菌株感染胃癌细胞,并监测质膜破坏事件以及随之而来的膜修复成分的激活情况。幽门螺杆菌破坏宿主细胞质膜,使局部染料和细胞外Ca(2+)内流。膜联蛋白家族的成员A1和A4在Ca(2+)触发下,会响应损伤转位至质膜,并且修复的胞吐标记物LAMP-2的细胞表面表达增加。与接触幽门螺杆菌无关的其他形式的质膜破坏也会促进宿主细胞增殖。我们提出,幽门螺杆菌激活质膜修复具有促增殖作用。因此,本研究可能为幽门螺杆菌诱导胃癌发生的潜在机制提供新的见解。