Suppr超能文献

菊花中DOF转录因子基因家族的全转录组鉴定与表达分析

Transcriptome-Wide Identification and Expression Profiling of the DOF Transcription Factor Gene Family in Chrysanthemum morifolium.

作者信息

Song Aiping, Gao Tianwei, Li Peiling, Chen Sumei, Guan Zhiyong, Wu Dan, Xin Jingjing, Fan Qingqing, Zhao Kunkun, Chen Fadi

机构信息

College of Horticulture, Nanjing Agricultural University Nanjing, China.

出版信息

Front Plant Sci. 2016 Feb 23;7:199. doi: 10.3389/fpls.2016.00199. eCollection 2016.

Abstract

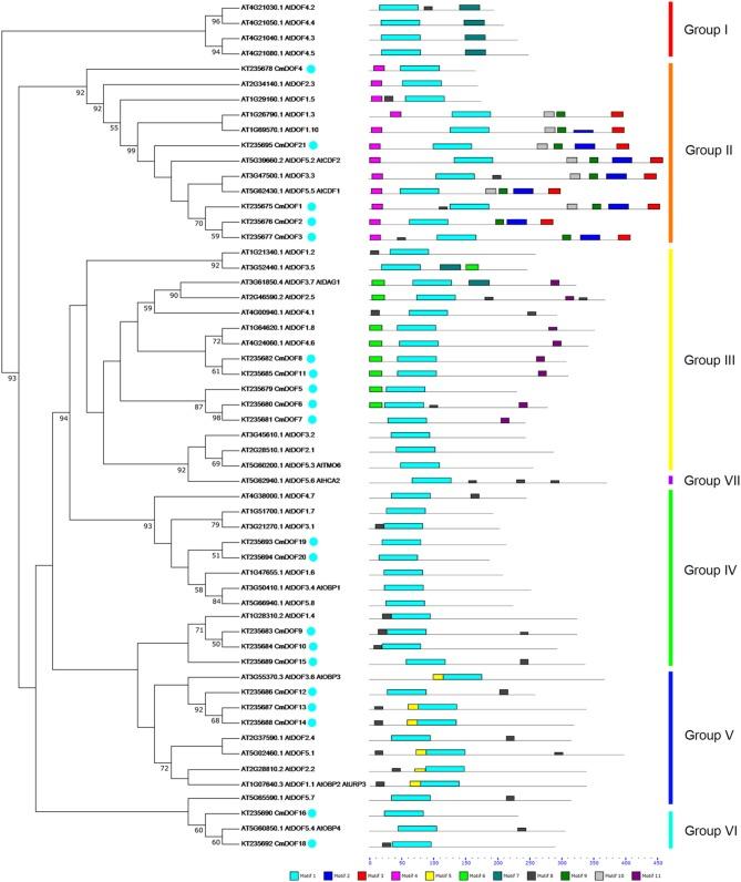
The family of DNA binding with one finger (DOF) transcription factors is plant specific, and these proteins contain a highly conserved domain (DOF domain) of 50-52 amino acids that includes a C2C2-type zinc finger motif at the N-terminus that is known to function in a number of plant processes. Here, we characterized 20 DOF genes in the important ornamental species chrysanthemum (Chrysanthemum morifolium) based on transcriptomic sequences. Phylogenetic analysis identified one pair of putative orthologous proteins in Arabidopsis and chrysanthemum and six pairs of paralogous proteins in chrysanthemum. Conserved motifs in the DOF proteins shared by Arabidopsis and chrysanthemum were analyzed using MEME. Bioinformatics analysis revealed that 13 CmDOFs could be targeted by 16 miRNA families. Moreover, we used 5' RLM-RACE to map the cleavage sites in CmDOF3, 15, and 21. The expression of these 20 genes in response to phytohormone treatments and abiotic stresses was characterized, and the expression patterns of six pairs of paralogous CmDOF genes were found to completely differ from one another, except for CmDOF6 and CmDOF7. This work will promote our research of the various functions of DOF gene family members in plant hormone and stress responses.

摘要

单指DNA结合(DOF)转录因子家族是植物特有的,这些蛋白质包含一个由50 - 52个氨基酸组成的高度保守结构域(DOF结构域),该结构域在N端包含一个C2C2型锌指基序,已知其在许多植物过程中发挥作用。在此,我们基于转录组序列对重要观赏植物菊花(Chrysanthemum morifolium)中的20个DOF基因进行了表征。系统发育分析确定了拟南芥和菊花中的一对假定直系同源蛋白以及菊花中的六对旁系同源蛋白。使用MEME分析了拟南芥和菊花共有的DOF蛋白中的保守基序。生物信息学分析表明,16个miRNA家族可靶向13个CmDOF。此外,我们使用5' RLM - RACE来定位CmDOF3、15和21中的切割位点。对这20个基因在植物激素处理和非生物胁迫下的表达进行了表征,发现除了CmDOF6和CmDOF7外,六对旁系同源CmDOF基因的表达模式完全不同。这项工作将促进我们对DOF基因家族成员在植物激素和胁迫反应中各种功能的研究。

https://cdn.ncbi.nlm.nih.gov/pmc/blobs/1c44/4763086/3ac6cfbab293/fpls-07-00199-g0001.jpg

文献AI研究员

20分钟写一篇综述,助力文献阅读效率提升50倍。

立即体验

用中文搜PubMed

大模型驱动的PubMed中文搜索引擎

马上搜索

文档翻译

学术文献翻译模型,支持多种主流文档格式。

立即体验