Suppr超能文献

婚姻作为一个训练场:审视婚后头四年自我控制和宽恕能力的变化。

Marriage as a training ground: Examining change in self-control and forgiveness over the first 4 years of marriage.

作者信息

Pronk Tila M, Buyukcan-Tetik Asuman, Iliás Marina M A H, Finkenauer Catrin

机构信息

Tilburg University, The Netherlands.

Sabanci University, Turkey.

出版信息

J Soc Pers Relat. 2019 Jan;36(1):109-130. doi: 10.1177/0265407517721065. Epub 2017 Jul 24.

Abstract

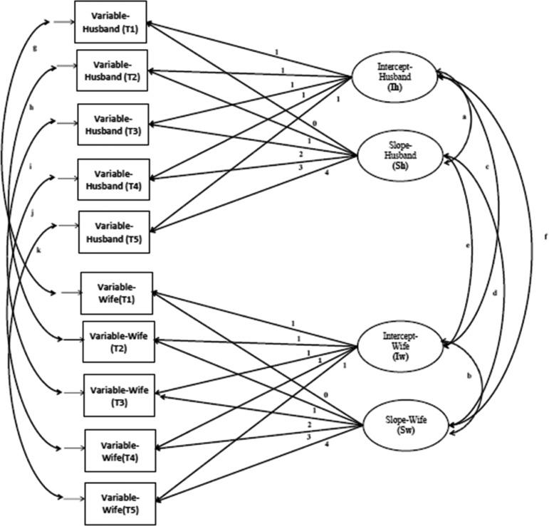
Do partners' levels of self-control and forgiveness change over the course of marriage? Based on the idea that marriage may function as a training ground for these vital relationship abilities, we hypothesized that people increase their levels of self-control and forgiveness over time and that these developments take place simultaneously. We tested these predictions among 199 newlywed couples in the first 4 years of marriage, using a dyadic latent growth curves analysis. Confirming our hypotheses, results showed significant increases in self-control and forgiveness as well as a positive concurrent correlation between these variables. However, the developments of self-control and forgiveness were unrelated. So, while people become more self-controlled and forgiving over the course of a marriage, these developments do not coincide.

摘要

伴侣的自我控制和宽恕水平会在婚姻过程中发生变化吗?基于婚姻可能充当这些重要关系能力的训练场这一观点,我们假设随着时间推移人们的自我控制和宽恕水平会提高,并且这些变化会同时发生。我们在199对新婚夫妇结婚的头4年里进行了测试,采用二元潜在增长曲线分析。结果证实了我们的假设,显示出自我控制和宽恕水平显著提高,以及这些变量之间存在正相关。然而,自我控制和宽恕的发展并无关联。所以,虽然人们在婚姻过程中会变得更有自我控制力和更宽容,但这些变化并非同步发生。

https://cdn.ncbi.nlm.nih.gov/pmc/blobs/7d32/6293440/e6c4f776aac2/10.1177_0265407517721065-fig1.jpg

文献AI研究员

20分钟写一篇综述,助力文献阅读效率提升50倍。

立即体验

用中文搜PubMed

大模型驱动的PubMed中文搜索引擎

马上搜索

文档翻译

学术文献翻译模型,支持多种主流文档格式。

立即体验