• 文献检索
  • 文档翻译
  • 深度研究
  • 学术资讯
  • Suppr Zotero 插件Zotero 插件
  • 邀请有礼
  • 套餐&价格
  • 历史记录
应用&插件
Suppr Zotero 插件Zotero 插件浏览器插件Mac 客户端Windows 客户端微信小程序
定价
高级版会员购买积分包购买API积分包
服务
文献检索文档翻译深度研究API 文档MCP 服务
关于我们
关于 Suppr公司介绍联系我们用户协议隐私条款
关注我们

Suppr 超能文献

核心技术专利:CN118964589B侵权必究
粤ICP备2023148730 号-1Suppr @ 2026

文献检索

告别复杂PubMed语法,用中文像聊天一样搜索,搜遍4000万医学文献。AI智能推荐,让科研检索更轻松。

立即免费搜索

文件翻译

保留排版,准确专业,支持PDF/Word/PPT等文件格式,支持 12+语言互译。

免费翻译文档

深度研究

AI帮你快速写综述,25分钟生成高质量综述,智能提取关键信息,辅助科研写作。

立即免费体验

双介孔硅纳米球内限域生长的多个金纳米棒用于增强计算机断层成像和光热治疗。

Confined growth of multiple gold nanorices in dual-mesoporous silica nanospheres for improved computed tomography imaging and photothermal therapy.

机构信息

Laboratory of Low-Dimensional Materials Chemistry, Key Laboratory for Ultrafine Materials of Ministry of Education, School of Materials Science and Engineering, East China University of Science and Technology, Shanghai 200237, China,

Department of Applied Biology and Chemical Technology, The Hong Kong Polytechnic University, Hong Kong, China.

出版信息

Int J Nanomedicine. 2019 Feb 25;14:1519-1532. doi: 10.2147/IJN.S184192. eCollection 2019.

DOI:10.2147/IJN.S184192
PMID:30880962
原文链接:https://pmc.ncbi.nlm.nih.gov/articles/PMC6396883/
Abstract

INTRODUCTION

In this work, we have developed a novel "confined-growth" strategy to synthesize PEGylated multiple gold nanorices-encapsulated dual-mesoporous silica nanospheres (designated as PEGylated MGNRs@DMSSs) containing both small mesopores (2.5 nm) in the shell and large mesopores (21.7 nm) in the core based on a well-established, seed-mediated growth method. The photothermal effect and CT imaging ability were also studied.

METHODS

The nanoparticles were characterized by Fourier transform infrared (FT-IR) spectra, N absorption isotherms, Field-emission scanning electron microscopy (FE-SEM), Transmission electron microscopy (TEM), Inductively coupled plasma atomic emission spectroscopy (ICP-AES) and Confocal microscopy.

RESULTS

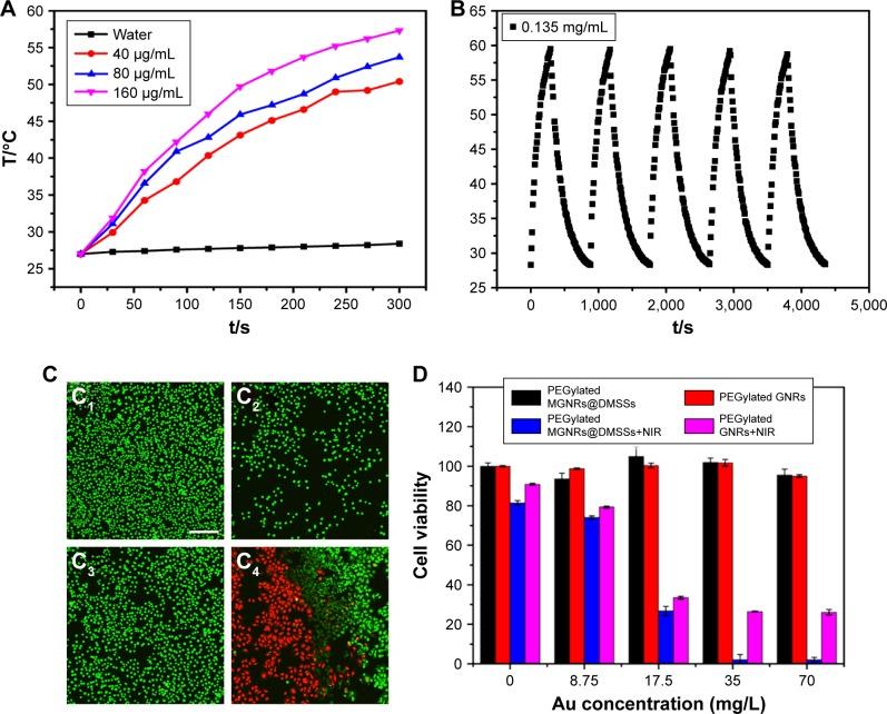
The longitudinally-localized surface (LSPR) absorption properties of MGNRs@DMSSs can be easily tuned by altering the amount of HAuCl in the gold growth solution. Additionally, the resultant PEGylated MGNRs@DMSSs have monodispersed, spherical morphology and good colloidal stability in an aqueous solution. More importantly, when exposed to NIR irradiation, the PEGylated MGNRs@DMSSs exhibit both higher temperature increments and better photothermal effects than that of single PEGylated gold nanorods at nearly an equivalent LSPR absorption. In addition, as CT contrast agents, the PEGylated MGNRs@DMSSs display a better CT imaging performance, in comparison with single PEGylated gold nanorods at the same Au concentration.

CONCLUSION

Taken together, results indicate the potential for MGNRs@DMSSs used in CT imaging-guided photothermal therapy. Such a simple "confined-growth" strategy within a porous matrix offers a promising platform to design and prepare novel metal(s) oxide@silica nanocomposites for use in further cancer bio-imaging and therapy.

摘要

简介

在这项工作中,我们开发了一种新的“受限生长”策略,以合成基于成熟种子介导生长方法的聚乙二醇化多金纳米棒封装双介孔硅纳米球(命名为聚乙二醇化 MGNRs@DMSSs),其中包含壳层中的小介孔(2.5nm)和核中的大介孔(21.7nm)。还研究了光热效应和 CT 成像能力。

方法

通过傅里叶变换红外(FT-IR)光谱、N 吸收等温线、场发射扫描电子显微镜(FE-SEM)、透射电子显微镜(TEM)、电感耦合等离子体原子发射光谱(ICP-AES)和共聚焦显微镜对纳米粒子进行了表征。

结果

MGNRs@DMSSs 的纵向局域表面等离子体(LSPR)吸收特性可以通过改变金生长溶液中 HAuCl 的量来轻松调节。此外,所得的聚乙二醇化 MGNRs@DMSSs 具有单分散、球形形态和在水溶液中的良好胶体稳定性。更重要的是,当暴露于近红外辐射时,PEGylated MGNRs@DMSSs 表现出比单 PEGylated 金纳米棒更高的温升和更好的光热效应,其 LSPR 吸收几乎相等。此外,作为 CT 造影剂,PEGylated MGNRs@DMSSs 与相同 Au 浓度的单 PEGylated 金纳米棒相比,具有更好的 CT 成像性能。

结论

综上所述,结果表明 MGNRs@DMSSs 可用于 CT 成像引导的光热治疗。在多孔基质内的这种简单“受限生长”策略为设计和制备新型金属(s)氧化物@硅纳米复合材料提供了有前途的平台,可用于进一步的癌症生物成像和治疗。

https://cdn.ncbi.nlm.nih.gov/pmc/blobs/4778/6396883/b5a686d17278/ijn-14-1519Fig6.jpg
https://cdn.ncbi.nlm.nih.gov/pmc/blobs/4778/6396883/9592a9b578f1/ijn-14-1519Fig1.jpg
https://cdn.ncbi.nlm.nih.gov/pmc/blobs/4778/6396883/de6570e387d7/ijn-14-1519Fig2.jpg
https://cdn.ncbi.nlm.nih.gov/pmc/blobs/4778/6396883/3cdabbd4ddff/ijn-14-1519Fig3.jpg
https://cdn.ncbi.nlm.nih.gov/pmc/blobs/4778/6396883/161606f9b417/ijn-14-1519Fig4.jpg
https://cdn.ncbi.nlm.nih.gov/pmc/blobs/4778/6396883/64d8762de457/ijn-14-1519Fig5.jpg
https://cdn.ncbi.nlm.nih.gov/pmc/blobs/4778/6396883/b5a686d17278/ijn-14-1519Fig6.jpg
https://cdn.ncbi.nlm.nih.gov/pmc/blobs/4778/6396883/9592a9b578f1/ijn-14-1519Fig1.jpg
https://cdn.ncbi.nlm.nih.gov/pmc/blobs/4778/6396883/de6570e387d7/ijn-14-1519Fig2.jpg
https://cdn.ncbi.nlm.nih.gov/pmc/blobs/4778/6396883/3cdabbd4ddff/ijn-14-1519Fig3.jpg
https://cdn.ncbi.nlm.nih.gov/pmc/blobs/4778/6396883/161606f9b417/ijn-14-1519Fig4.jpg
https://cdn.ncbi.nlm.nih.gov/pmc/blobs/4778/6396883/64d8762de457/ijn-14-1519Fig5.jpg
https://cdn.ncbi.nlm.nih.gov/pmc/blobs/4778/6396883/b5a686d17278/ijn-14-1519Fig6.jpg

相似文献

1
Confined growth of multiple gold nanorices in dual-mesoporous silica nanospheres for improved computed tomography imaging and photothermal therapy.双介孔硅纳米球内限域生长的多个金纳米棒用于增强计算机断层成像和光热治疗。
Int J Nanomedicine. 2019 Feb 25;14:1519-1532. doi: 10.2147/IJN.S184192. eCollection 2019.
2
Multiple gold nanorods@hierarchically porous silica nanospheres for efficient multi-drug delivery and photothermal therapy.用于高效多药递送和光热治疗的多重金纳米棒@分级多孔二氧化硅纳米球
J Mater Chem B. 2017 Feb 28;5(8):1642-1649. doi: 10.1039/c6tb03020c. Epub 2017 Feb 8.
3
Janus Gold Nanoplatform for Synergetic Chemoradiotherapy and Computed Tomography Imaging of Hepatocellular Carcinoma.Janus 金纳米平台用于肝细胞癌的协同化学放疗和计算机断层成像。
ACS Nano. 2017 Dec 26;11(12):12732-12741. doi: 10.1021/acsnano.7b07486. Epub 2017 Nov 17.
4
Gold nanorods/mesoporous silica-based nanocomposite as theranostic agents for targeting near-infrared imaging and photothermal therapy induced with laser.基于金纳米棒/介孔二氧化硅的纳米复合材料作为用于靶向近红外成像和激光诱导光热治疗的诊疗试剂。
Int J Nanomedicine. 2015 Jul 28;10:4747-61. doi: 10.2147/IJN.S82940. eCollection 2015.
5
Facile Synthesis of Gold Nanospheres Modified by Positively Charged Mesoporous Silica, Loaded with Near-Infrared Fluorescent Dye, for in Vivo X-ray Computed Tomography and Fluorescence Dual Mode Imaging.简便合成带正电荷的介孔二氧化硅修饰的金纳米球,负载近红外荧光染料,用于体内X射线计算机断层扫描和荧光双模式成像。
ACS Appl Mater Interfaces. 2015 Aug 12;7(31):17287-97. doi: 10.1021/acsami.5b04359. Epub 2015 Jul 30.
6
PEGylated graphene oxide-capped gold nanorods/silica nanoparticles as multifunctional drug delivery platform with enhanced near-infrared responsiveness.聚乙二醇化石墨烯氧化物封端的金纳米棒/二氧化硅纳米粒子作为多功能药物输送平台,具有增强的近红外响应性。
Mater Sci Eng C Mater Biol Appl. 2019 Nov;104:109889. doi: 10.1016/j.msec.2019.109889. Epub 2019 Jun 12.
7
Gold nanoparticle-gated mesoporous silica as redox-triggered drug delivery for chemo-photothermal synergistic therapy.载金纳米粒子介孔硅作为氧化还原触发的药物递送用于化学-光热协同治疗。
J Colloid Interface Sci. 2017 Dec 15;508:323-331. doi: 10.1016/j.jcis.2017.08.050. Epub 2017 Aug 16.
8
Multimodal Mesoporous Silica Nanocarriers for Dual Stimuli-Responsive Drug Release and Excellent Photothermal Ablation of Cancer Cells.多模态介孔硅纳米载体用于双重刺激响应药物释放和优异的癌细胞光热消融。
Int J Nanomedicine. 2020 Oct 8;15:7667-7685. doi: 10.2147/IJN.S254344. eCollection 2020.
9
Enhanced photoconversion performance of NdVO/Au nanocrystals for photothermal/photoacoustic imaging guided and near infrared light-triggered anticancer phototherapy.增强型 NdVO4/Au 纳米晶用于光热/光声成像引导及近红外光触发的抗癌光热治疗
Acta Biomater. 2019 Nov;99:295-306. doi: 10.1016/j.actbio.2019.08.026. Epub 2019 Aug 19.
10
Enhanced thermal stability of silica-coated gold nanorods for photoacoustic imaging and image-guided therapy.用于光声成像和图像引导治疗的二氧化硅包覆金纳米棒的热稳定性增强
Opt Express. 2010 Apr 26;18(9):8867-78. doi: 10.1364/OE.18.008867.

引用本文的文献

1
CuP/1-MT Nanocomposites Potentiated Photothermal-Immunotherapy.CuP/1-MT 纳米复合材料增强光热免疫治疗。
Int J Nanomedicine. 2023 Jun 7;18:3021-3033. doi: 10.2147/IJN.S414117. eCollection 2023.
2
Nanoarchitectured prototypes of mesoporous silica nanoparticles for innovative biomedical applications.介孔硅纳米粒子的纳米结构原型用于创新的生物医学应用。
J Nanobiotechnology. 2022 Mar 12;20(1):126. doi: 10.1186/s12951-022-01315-x.
3
Mesoporous Silica Nanoparticle-Based Imaging Agents for Hepatocellular Carcinoma Detection.用于肝细胞癌检测的介孔二氧化硅纳米颗粒成像剂

本文引用的文献

1
Multiple gold nanorods@hierarchically porous silica nanospheres for efficient multi-drug delivery and photothermal therapy.用于高效多药递送和光热治疗的多重金纳米棒@分级多孔二氧化硅纳米球
J Mater Chem B. 2017 Feb 28;5(8):1642-1649. doi: 10.1039/c6tb03020c. Epub 2017 Feb 8.
2
Bacteria-like mesoporous silica-coated gold nanorods for positron emission tomography and photoacoustic imaging-guided chemo-photothermal combined therapy.细菌样介孔硅包覆金纳米棒用于正电子发射断层成像和光声成像引导的化学-光热联合治疗。
Biomaterials. 2018 May;165:56-65. doi: 10.1016/j.biomaterials.2018.02.043. Epub 2018 Feb 23.
3
Light-Responsive Biodegradable Nanorattles for Cancer Theranostics.
Front Bioeng Biotechnol. 2021 Nov 16;9:749381. doi: 10.3389/fbioe.2021.749381. eCollection 2021.
4
Mesoporous Silica Particles as Drug Delivery Systems-The State of the Art in Loading Methods and the Recent Progress in Analytical Techniques for Monitoring These Processes.介孔二氧化硅颗粒作为药物递送系统——负载方法的现状及监测这些过程的分析技术的最新进展
Pharmaceutics. 2021 Jun 24;13(7):950. doi: 10.3390/pharmaceutics13070950.
光响应性生物可降解纳米振子用于癌症治疗与诊断。
Adv Mater. 2018 Feb;30(8). doi: 10.1002/adma.201706150. Epub 2017 Dec 22.
4
Efficacy, long-term toxicity, and mechanistic studies of gold nanorods photothermal therapy of cancer in xenograft mice.金纳米棒光热疗法治疗异种移植小鼠癌症的疗效、长期毒性及机制研究。
Proc Natl Acad Sci U S A. 2017 Apr 11;114(15):E3110-E3118. doi: 10.1073/pnas.1619302114. Epub 2017 Mar 29.
5
Rabies Virus-Inspired Silica-Coated Gold Nanorods as a Photothermal Therapeutic Platform for Treating Brain Tumors.狂犬病病毒启发的二氧化硅包覆金纳米棒作为治疗脑肿瘤的光热治疗平台。
Adv Mater. 2017 Apr;29(13). doi: 10.1002/adma.201605563. Epub 2017 Jan 30.
6
Gold nanorod embedded large-pore mesoporous organosilica nanospheres for gene and photothermal cooperative therapy of triple negative breast cancer.金纳米棒嵌入大孔介孔有机硅纳米球用于三阴性乳腺癌的基因和光热协同治疗。
Nanoscale. 2017 Jan 26;9(4):1466-1474. doi: 10.1039/c6nr07598c.
7
Gold nanorod@silica-carbon dots as multifunctional phototheranostics for fluorescence and photoacoustic imaging-guided synergistic photodynamic/photothermal therapy.金纳米棒@硅基碳点作为多功能光热治疗剂,用于荧光和光声成像引导的协同光动力/光热治疗。
Nanoscale. 2016 Jul 14;8(26):13067-77. doi: 10.1039/c6nr03459d. Epub 2016 Jun 21.
8
Gold nanorods coated with mesoporous silica shell as drug delivery system for remote near infrared light-activated release and potential phototherapy.介孔硅壳包覆的金纳米棒作为药物传递系统用于远程近红外光激活释放和潜在的光疗。
Small. 2015 May 20;11(19):2323-32. doi: 10.1002/smll.201402145. Epub 2015 Jan 12.
9
Magneto-fluorescent core-shell supernanoparticles.磁荧光核壳超纳米粒子
Nat Commun. 2014 Oct 9;5:5093. doi: 10.1038/ncomms6093.
10
Near infrared laser-induced targeted cancer therapy using thermoresponsive polymer encapsulated gold nanorods.近红外激光诱导热响应聚合物包裹金纳米棒靶向癌症治疗。
J Am Chem Soc. 2014 May 21;136(20):7317-26. doi: 10.1021/ja412735p. Epub 2014 May 9.