Suppr超能文献

将水凝胶微粒推广为用于挤出式生物打印的一类新型生物墨水。

Generalizing hydrogel microparticles into a new class of bioinks for extrusion bioprinting.

作者信息

Xin Shangjing, Deo Kaivalya A, Dai Jing, Pandian Navaneeth Krishna Rajeeva, Chimene David, Moebius Robert M, Jain Abhishek, Han Arum, Gaharwar Akhilesh K, Alge Daniel L

机构信息

Department of Biomedical Engineering, Texas A&M University, College Station, TX 77843, USA.

Department of Electrical and Computer Engineering, Texas A&M University, College Station, TX 77843, USA.

出版信息

Sci Adv. 2021 Oct 15;7(42):eabk3087. doi: 10.1126/sciadv.abk3087.

Abstract

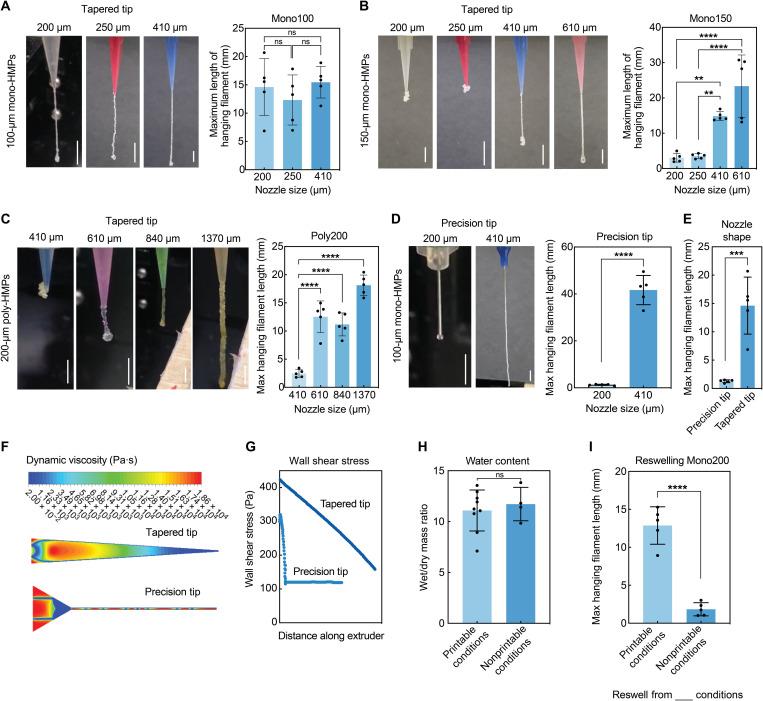
Hydrogel microparticles (HMPs) are an emerging bioink that can allow three-dimensional (3D) printing of most soft biomaterials by improving physical support and maintaining biological functions. However, the mechanisms of HMP jamming within printing nozzles and yielding to flow remain underexplored. Here, we present an in-depth investigation via both experimental and computational methods on the HMP dissipation process during printing as a result of (i) external resistance from the printing apparatus and (ii) internal physicochemical properties of HMPs. In general, a small syringe opening, large or polydisperse size of HMPs, and less deformable HMPs induce high resistance and closer HMP packing, which improves printing fidelity and stability due to increased interparticle adhesion. However, smooth extrusion and preserving viability of encapsulated cells require low resistance during printing, which is associated with less shear stress. These findings can be used to improve printability of HMPs and facilitate their broader use in 3D bioprinting.

摘要

水凝胶微粒(HMPs)是一种新兴的生物墨水,通过改善物理支撑和维持生物学功能,可实现大多数软质生物材料的三维(3D)打印。然而,HMPs在打印喷嘴内堵塞并产生流动的机制仍未得到充分探索。在此,我们通过实验和计算方法,对打印过程中HMPs的耗散过程进行了深入研究,这一过程是由(i)打印设备的外部阻力和(ii)HMPs的内部物理化学性质导致的。一般来说,较小的注射器开口、较大或多分散的HMPs尺寸以及较不易变形的HMPs会产生较高的阻力,并使HMPs堆积更紧密,由于颗粒间附着力增加,这提高了打印的保真度和稳定性。然而,平滑挤出并保持封装细胞的活力需要在打印过程中具有低阻力,这与较低的剪切应力相关。这些发现可用于提高HMPs的可打印性,并促进其在3D生物打印中的更广泛应用。

https://cdn.ncbi.nlm.nih.gov/pmc/blobs/7eb2/8519565/57ee69d10ae4/sciadv.abk3087-f1.jpg

文献检索

告别复杂PubMed语法,用中文像聊天一样搜索,搜遍4000万医学文献。AI智能推荐,让科研检索更轻松。

立即免费搜索

文件翻译

保留排版,准确专业,支持PDF/Word/PPT等文件格式,支持 12+语言互译。

免费翻译文档

深度研究

AI帮你快速写综述,25分钟生成高质量综述,智能提取关键信息,辅助科研写作。

立即免费体验